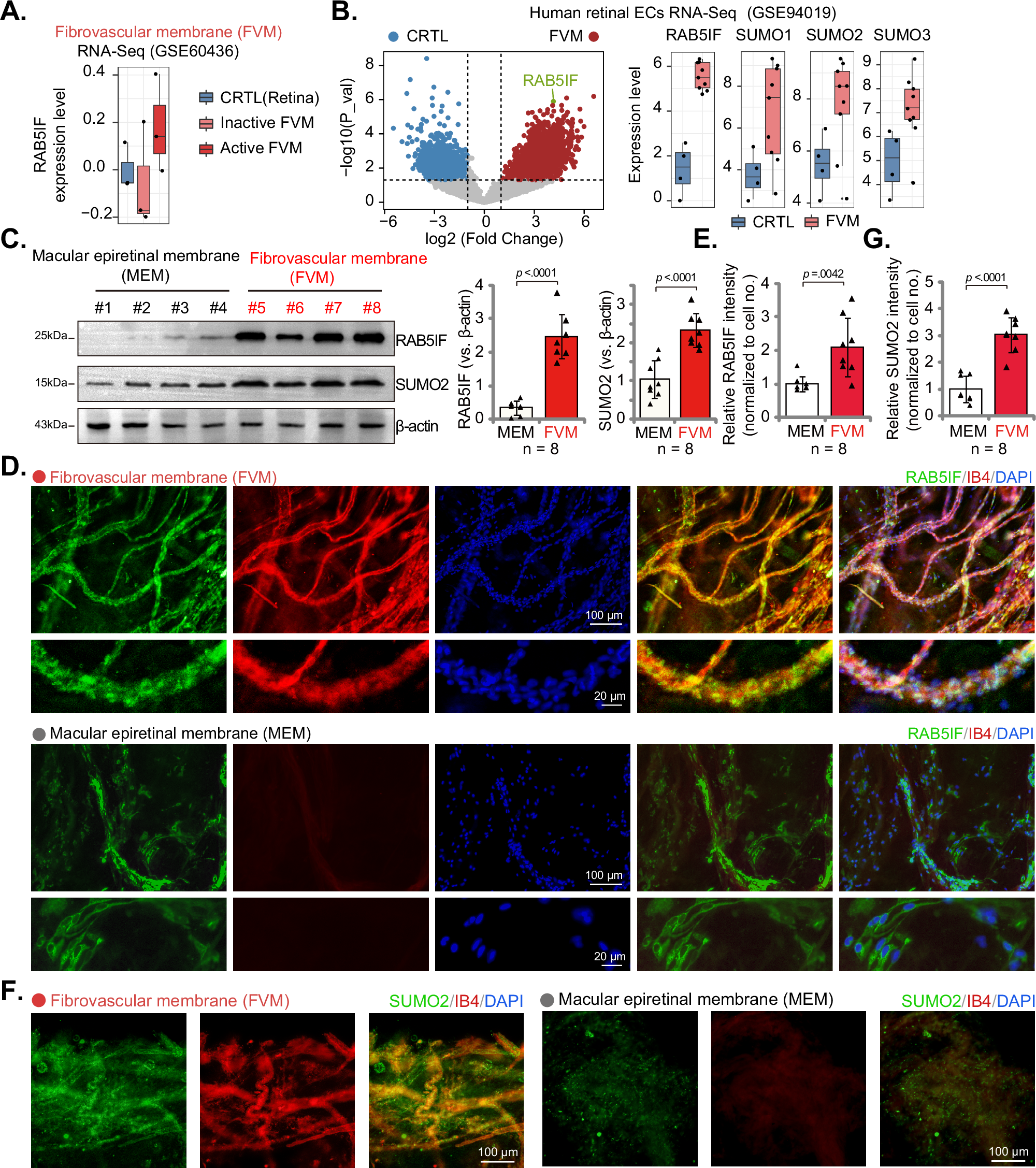
Fig. 9: Increased vascular expression of RAB5IF and SUMO2 in fibrovascular membranes of proliferative diabetic retinopathy patients.
From: Endothelial RAB5IF is required for pathological and developmental retinal angiogenesis

A RNA-seq data (GEO: #GSE60436) showing the expression of RAB5IF in healthy human retinas, inactive PDR fibrovascular membranes, and active PDR fibrovascular membranes (individual samples, n = 3 tissues/group). The box plot displays the median (center line), interquartile range (IQR; box limits), and 1.5 × IQR whiskers. B RNA-seq data (GEO: #GSE94019) displaying the expression of RAB5IF and SUMO1-3 in primary retinal vascular endothelial cells extracted from healthy human retinas and PDR fibrovascular membranes (individual samples, n = 4 tissues in CTRL group, n = 9 tissues in FVM group). The box plot displays the median (center line), IQR (box limits), and 1.5 × IQR whiskers (n = 3 biological repeats). C Western blotting analysis and quantification of RAB5IF and SUMO2 protein expression levels in the described macular epiretinal membrane (MEM) and fibrovascular membrane (FVM) tissues (individual samples, n=8 tissues/group, 15μg protein/lane). D–F Immunofluorescence of RAB5IF (D, E) and SUMO2 (F, G) proteins in the described macular epiretinal membrane (MEM) and fibrovascular membrane (FVM) tissue sections, along with vascular staining (IB4). Scale bars = 100/20 μm. (n = 8 tissue slides per group). Data are presented as means ± S.D.; two-tailed Student’s t-test (B, C, E, and G). Source data are provided as a Source Data file.