Fig. 1: Neuronal Egr1 expression drives sex-specific behaviours.
From: Egr1 is a sex-dependent regulator of neuronal chromatin, structural plasticity, and behaviour

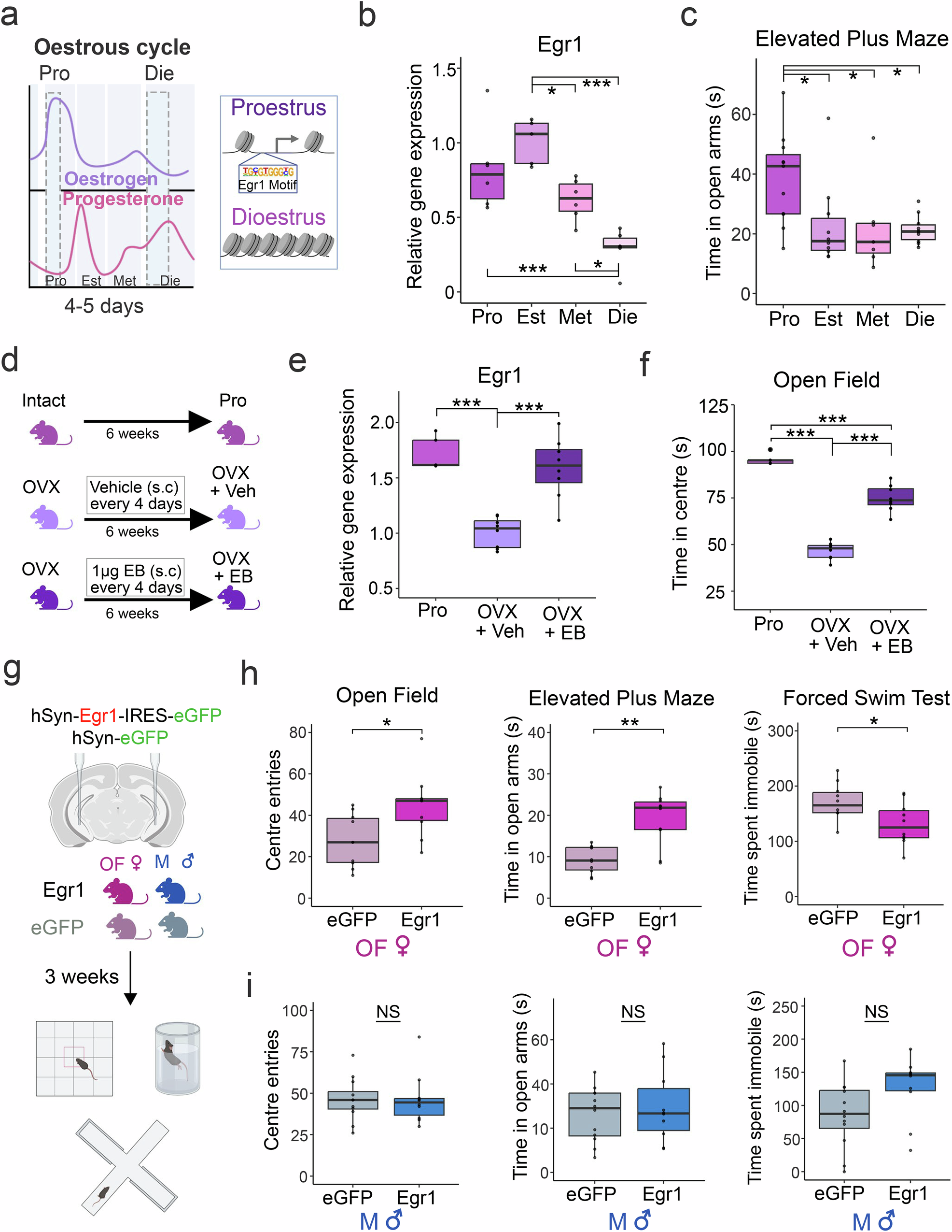
a An illustration depicts changes in oestrogen and progesterone levels over a typical 4-5 day oestrous cycle in mice, with considerable reorganization of chromatin enriched for Egr1 binding sites between proestrus and dioestrus phases. Here we show cyclical Egr1 expression in the ventral hippocampus (n = 5 Est, 6 Pro/Met/Die; normalized to Ppia endogenous reference gene expression) (b) and elevated plus maze behaviour (n = 11 Pro, 10 Est/Die, 7 Met) (c) across the oestrous cycle in female mice. We also observe that, utilizing a cyclical oestradiol dosing protocol (d), ovariectomy-induced deficits in both ventral hippocampal Egr1 expression (e, n = 5 Pro, 8 OVX+Veh/OVX + EB) and time spent in the centre of the open field (f, n = 5 Pro, 8 OVX+Veh/OVX + EB) can be fully or partially rescued, respectively. AAV-mediated Egr1 overexpression in ventral hippocampal neurons in vivo affects a battery of anxiety- and depression-related behaviours in a sex-specific manner (g), by mimicking the high-oestrogenic proestrus phase in ovariectomized female (OF) mice (h, n = 10/group) with no effect in males (M) (i, n = 10 Egr1, 12 eGFP), as compared to their respective eGFP controls. Data in (b, c, e, f) were analysed with one-way ANOVA with Holm’s post hoc test. Data in panels h and i were analysed with a Welch two-sample t-test (two-sided). Box plots (box, 1st-3rd quartile; horizontal line, median; whiskers, 1.5xIQR); *p < 0.05; **p < 0.01; ***p < 0.001; NS non-significant (exact p-values provided in Supplementary Data 1). Pro proestrus (purple), Est oestrus (light-purple), Met metestrus (pink), Die dioestrus (light-pink), OVX ovariectomized at 8 weeks, OVX+Veh vehicle-treated OVX group (light-violet), OVX + EB oestradiol benzoate-treated OVX group (dark-violet), eGFP OF eGFP-injected females ovariectomized at 4 weeks (pale-pink), Egr1 OF Egr1-injected females ovariectomized at 4 weeks (bright-pink), eGFP M eGFP-injected males (pale-blue), Egr1 M Egr1-injected males (bright-blue). Source data are provided as a Source Data file. Schematics in (a, d, g) were created in BioRender. Rocks, D. (2025) https://BioRender.com/oo9h37f.