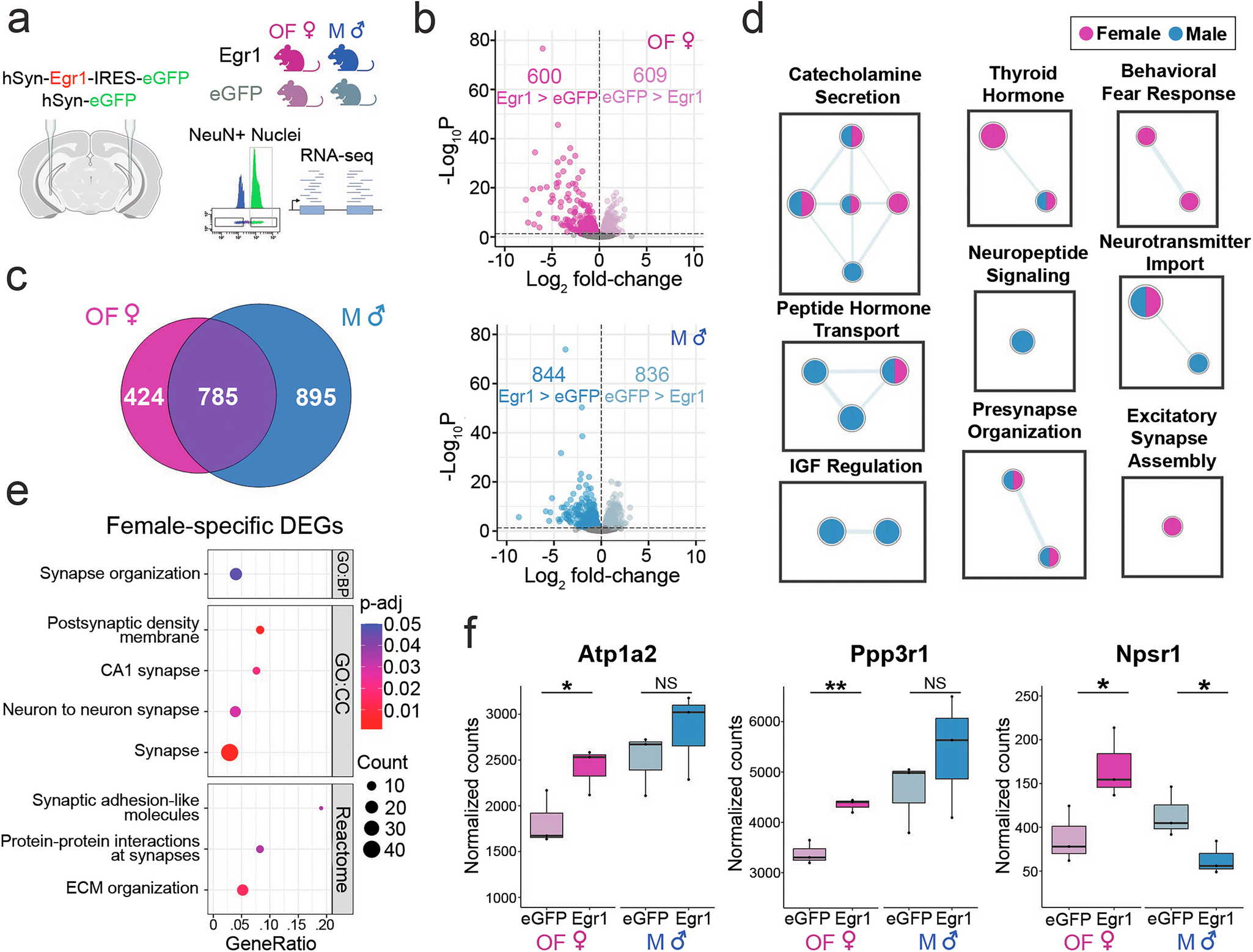
Fig. 2: Egr1 overexpression induces sex-dependent gene expression changes in vHIP neurons.
From: Egr1 is a sex-dependent regulator of neuronal chromatin, structural plasticity, and behaviour

a RNA-sequencing was performed on neuronal (NeuN + ) nuclei purified from the vHIP of males (M) and ovariectomized females (OF) injected with either Egr1 or eGFP AAVs carrying the neuron-specific hSyn promoter. b  > 1000 genes show changes in gene expression in females and males following Egr1 overexpression (Padj < 0.05, Benjamini-Hochberg correction for multiple testing). c Only 37.3% (785/2104) of DEGs are shared between the sexes. d GSEA analysis shows sex-specific terms including Behavioral Fear Response; Enrichment Map depicts nodes representing terms/pathways enriched in one or more gene list (denoted by node colour), while edges represent genes shared between pathways. e Female-specific DEGs are enriched for synaptic function-related GO terms; Dot plot colours indicate p-values, and dot size corresponds to the number of overlapping genes between the list and the term/pathway (Count); the x-axis corresponds to the ratio of genes in the input list to genes in the term/pathway (GeneRatio). f Sex-specific DEGs include genes implicated in anxiety- and depression-related behaviours (Atp1a2, Ppp3r1, Npsr1). RNA-seq data for individual genes are shown using normalized count plots (n = 3 biological replicates/group/sex). RNA-seq data were analysed with the Wald statistical test in DESeq2 (two-sided). Enrichment analysis was performed using hypergeometric tests. Box plots (box, 1st-3rd quartile; horizontal line, median; whiskers, 1.5xIQR); *padj < 0.05; **padj < 0.01; NS non-significant, Benjamini-Hochberg correction for multiple testing (exact p-values provided in Supplementary Data 2). GO Gene Ontology, BP Biological Process, CC Cellular Component, eGFP OF eGFP-injected ovariectomized females (pale-pink), Egr1 OF Egr1-injected ovariectomized females (bright-pink), eGFP M eGFP-injected males (pale-blue); Egr1 M Egr1-injected males (bright-blue). Schematic in panel a was created in BioRender. Rocks, D. (2025) https://BioRender.com/oo9h37f.