Fig. 3: Melanocyte identity and PPARγ activity depend on the presence of early neonatal Tregs.
From: Early skin seeding regulatory T cells modulate PPARγ-dependent skin pigmentation

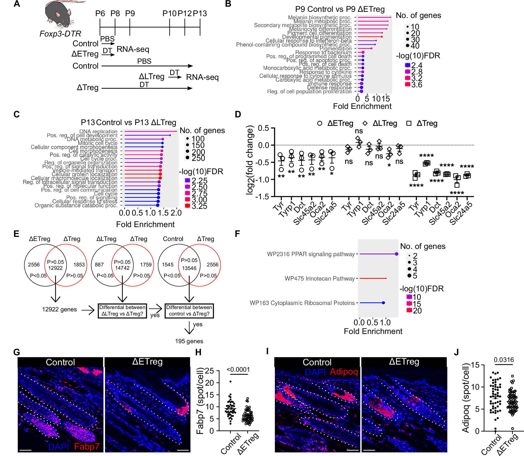
A Schematic outline of experimental timeline. Skin tissues were harvested for bulk RNA-seq on P9 or on P13 depending on treatment group. (NIAID Visual & Medical Arts. (10/7/2024). Lab Mouse. NIAID NIH BIOART Source. bioart.niaid.nih.gov/bioart/281). B, C Enrichment analysis using differentially expressed genes (p < 0.05) between age-matched groups. B Control vs ΔETreg skin on P9. C Control vs ΔLTreg on P13. D Normalised expression of melanocyte marker genes. Transcript counts were normalised to age-matched controls (n = 2–3 biological replicates). E Schematic outline of workflow to identify pigmentation-associated genes. 12922 Transcripts that were non-differentially expressed (p > 0.05) between ΔETreg and ΔTreg were sequentially filtered. Amongst 12922 transcripts, 195 were also differential (p < 0.05) between ΔTreg and ΔLTreg, and ΔTreg and control. F Pathway analysis using pigmentation-associated genes. G–J RNAscope of PPARγ target genes in situ. P9 control and ΔETreg skin. 50 µm scale bar. G Fabp7 and H Quantification of Fabp7 transcripts in the hair follicle (HF). I Adipoq and J Quantification of Adipoq transcripts in the HF. G–J Data are representative of 3 independent experiments (n = 3–4 biological replicates). Unpaired t-test. ****p < 0.0001, **p < 0.01, *p < 0.05, ns p > 0.05. Graphs show mean ± S.E.M. Source data are provided as a Source Data file.