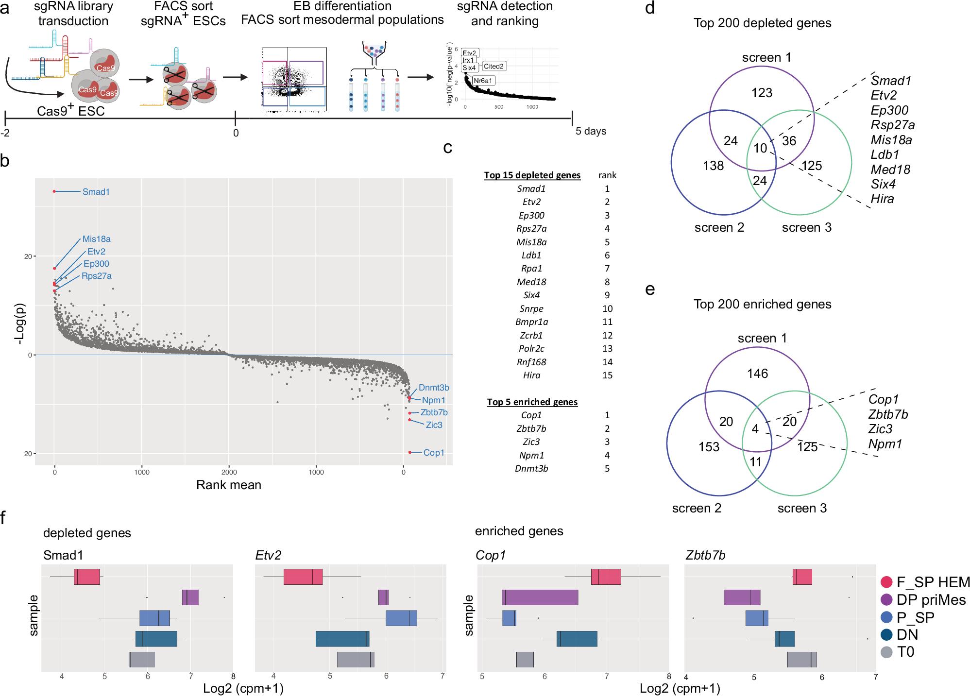
Fig. 2: Pooled targeted CRISPR-Cas9 screens identify drivers and repressors of HEM differentiation.

a Schematic of pooled targeted CRISPR-Cas9 screens in EB cultures. b Integrated rank and p-values from MAGeCK gene-level analysis of three independent CRISPR-Cas9 screens for the transition of DP priMes towards F_SP HEM. p-values were calculated by MAGeCK (permutation test) and combined by fisher’s method to integrated p-values. c List of top candidate genes of three independent CRISPR-Cas9 screens for the transition of DP priMes towards F_SP HEM. d Overlaps of top 200 depleted genes and e overlaps of top 200 enriched genes in three individual CRISPR-Cas9 screens for the transition of DP priMes towards F_SP HEM. f Representative count per million (CPM) values of sgRNA abundance of one CRISPR-Cas9 screen at T0 and mesodermal populations of top two depleted and enriched genes: Smad1, Etv2, Cop1, and Zbtb7b. Box plot represents upper and lower quartiles. Whiskers extend to the smallest and largest observed values within Q1−1.5 × IQR and Q3 + 1.5 × IQR; values beyond these limits are plotted as outliers. Central line is the median. n = 3 biological replicates. Source data for (f) are provided as a Source data file. a created in BioRender. Schmolka, N. (2025) https://BioRender.com/45x7fir.