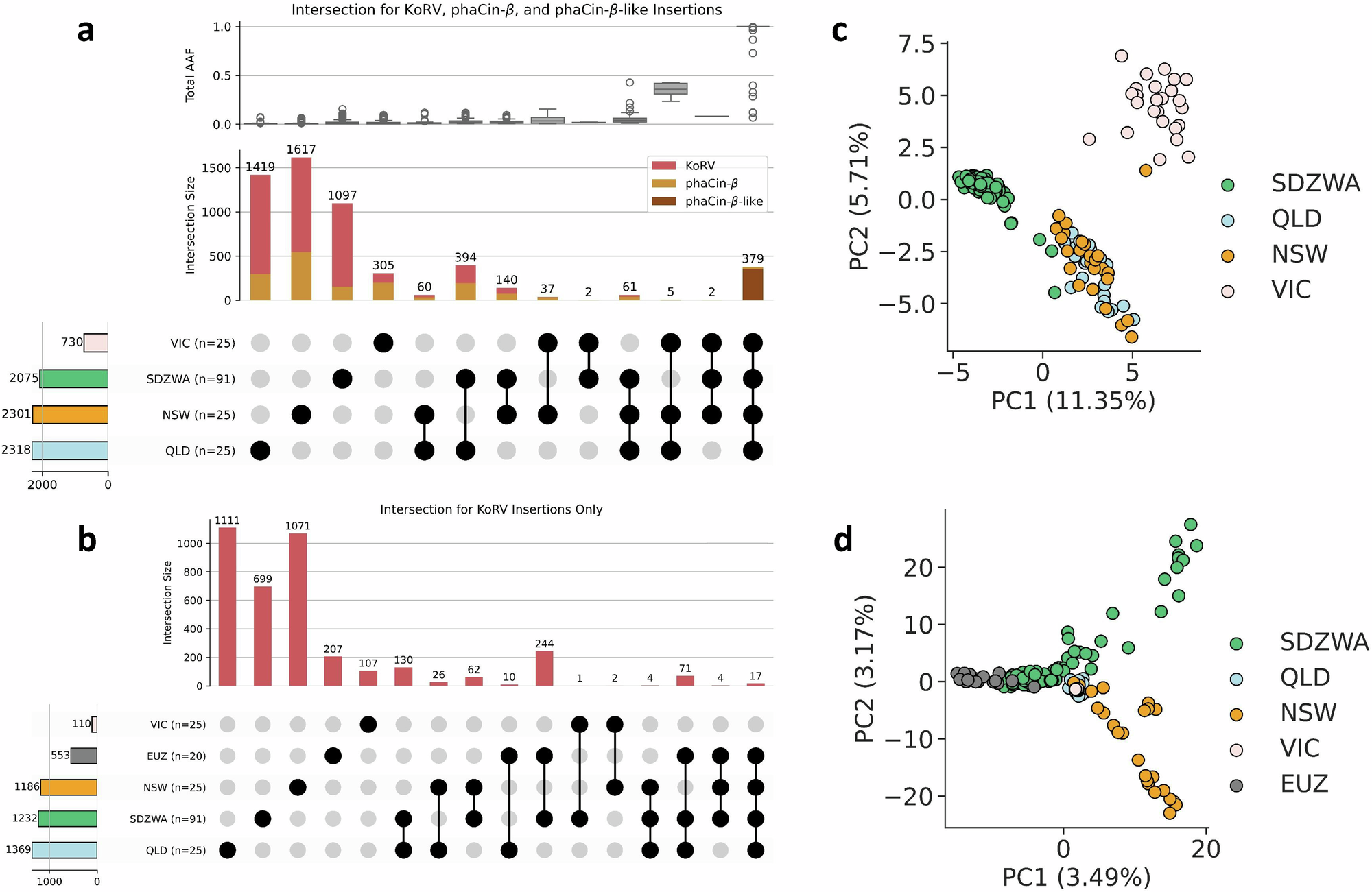
Fig. 2: ERV relationship between wild and captive koalas.

a Upset plot for the intersection between wild populations from Queensland (QLD), New South Wales (NSW) and Victoria (VIC), and San Diego Zoo (SDZWA) populations, for enKoRV, phaCin-β, and phaCin-β-like. Numbers in parenthesis indicate number of animals per population used in the analysis. Circles filled in black represent the intersections, with respective bars indicating the number of enKoRV (red), phaCin-β (yellow), and phaCin-β-like (brown) shared between the marked populations. The left bar shows the total number of phaCin-β observed for each population, while colors represent the different populations. The boxplot above shows the total Alternative Allele Frequency (AAF) calculated for all populations together, and is shown for each intersection group. Boxplot shows the median, the 25–75th percentiles in the box, and whiskers to 1.5× IQR (interquartile range). Outliers outside the whiskers are represented as dots. b Upset plot for the intersection between wild, SDZWA, and European zoos (EUZ) populations, for enKoRVs only. c PCA considering the genotypes of all ERVs with an AAF ≥ 0.05 of SDZWA and wild populations. d Standardized PCA considering the presence or absence of non-singleton enKoRVs of wild, SDZWA, and EUZ populations. Source data are provided as a Source Data file.