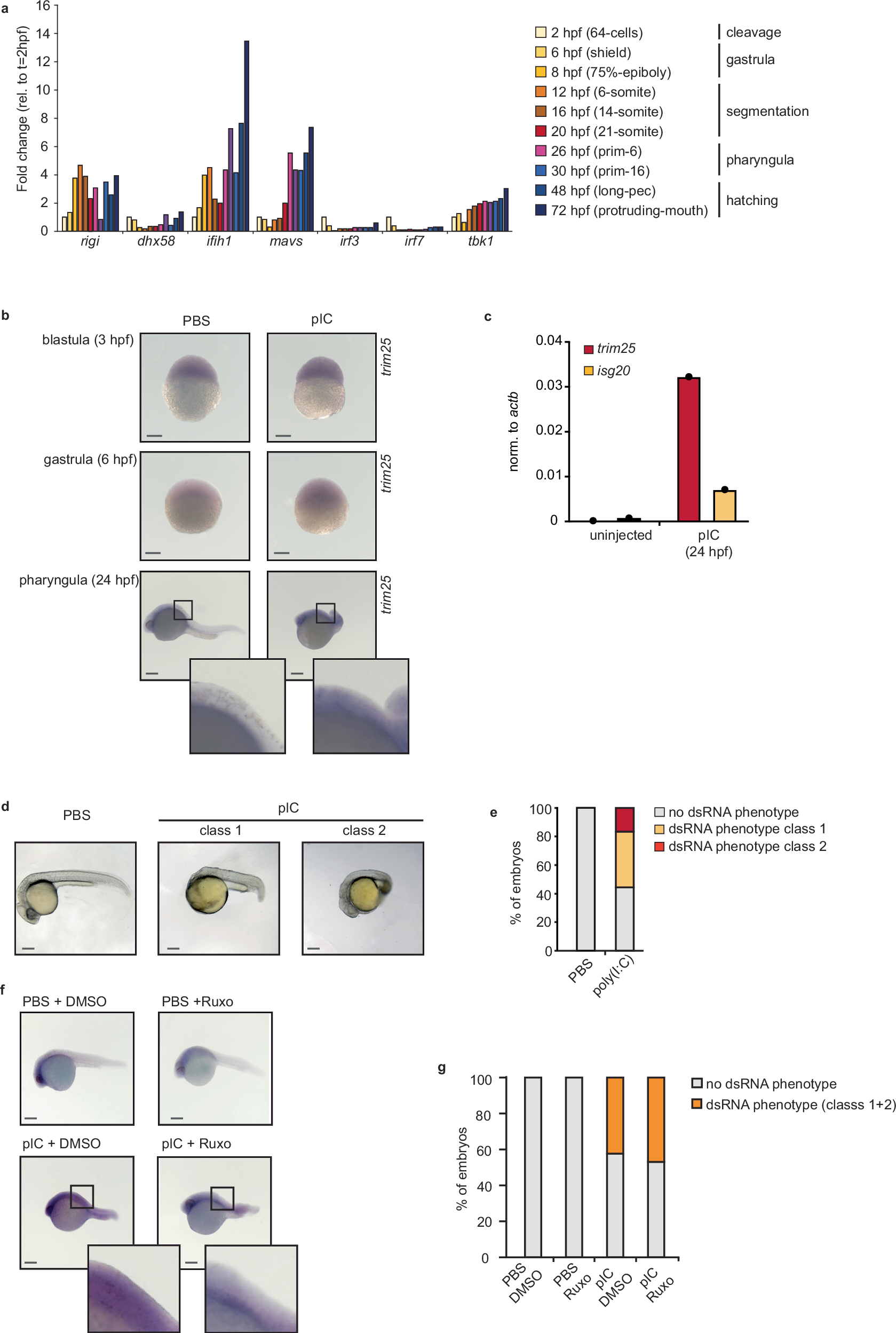
Fig. 7: IFN response is silenced in zebrafish early development.
From: Double stranded RNA sensing is silenced during early embryonic development

a Relative expression of RLR-signalling pathway genes across zebrafish development. Each timepoint is expressed relative to the expression at the earliest timepoint (2 h post fertilization (hpf)). b Representative pictures of in situ hybridisation against the ISG trim25 to monitor IFN activation 3, 6 and 24 h post-injection of dsRNA (polyI:C (pIC)) at the zygotic stage (0 hpf). PBS injection serves as a negative control. Three biological replicates using 200 embryos for each treatment were split in three timepoints and used for in situ hybridization. Scale bar is 200 µm. c RT-qPCR analyses of ISG expression at 24hpf after dsRNA stimulation with poly(I:C) using >50 embryos for each sample. d Representative pictures of phase-contrast microscopy of dsRNA-injected embryos (pIC, right), versus PBS-injected controls (left), 24 h after injection using the same embryos from (b). Scale bar is 200 µm. e Developmental defects were quantified as ‘dsRNA phenotype class 1’ (failure to develop head), and ‘dsRNA phenotype class 2’ (failure to develop the trunk) and represented as the proportion of embryos with defects vs non-defective. f In situ hybridisation against the ISG trim25 to monitor IFN activation 24 h post-injection of dsRNA (polyI:C) in the presence and absence of the JAK-STAT inhibitor, Ruxolitinib (Ruxo, 25 μM). PBS and DMSO injections serve as a negative control (vehicle only). Two-hundred embryos for each treatment were injected with PBS 1 h before the addition of DMSO or Ruxolitinib and fixed at 24hpf. The experiment was repeated twice. Scale bar is 200 µm. g Quantification of the dsRNA-induced phenotype upon poly(I:C) (pIC) injection in the presence and absence of Ruxolitinib (Ruxo). Data are represented as percentage of embryos with dsRNA phenotype.