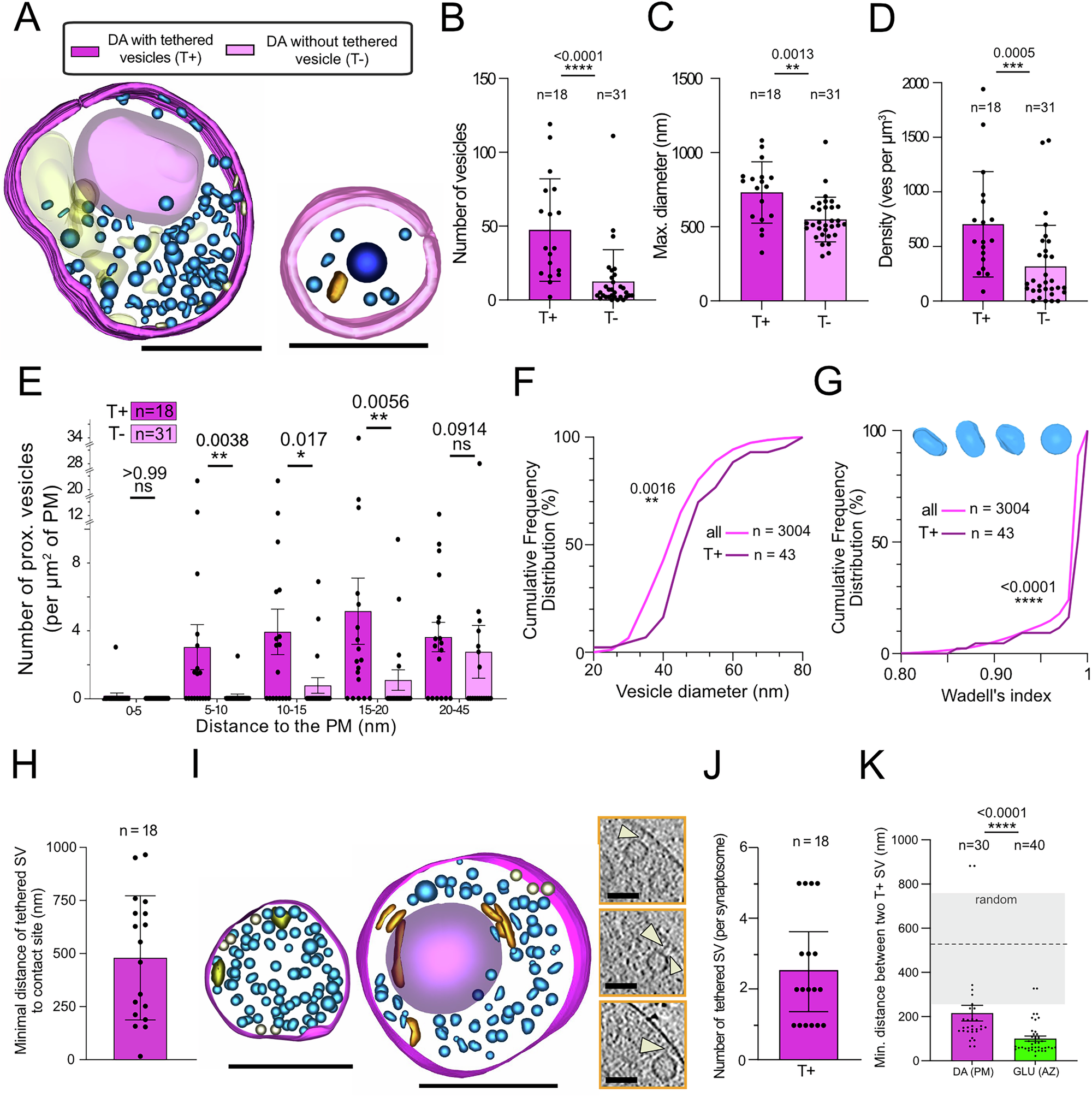
Fig. 5: Distribution of tethered vesicles in DA synaptosomes.

A 3D model of DA synaptosomes with (T, left) and without (T−, right) tethered vesicles. Scale bars, 500 nm. Color coding of organelles as in Fig. 1. B Total number of vesicles in DA synaptosomes with (T+) or without (T−) tethered SV (two-tailed Mann–Whitney; p value < 0.0001). C Diameter of DA synaptosomes with (T+) or without (T−) tethered vesicles (two-tailed Mann–Whitney; p value = 0.0013). D Density of vesicles in T+ vs T− synaptosomes (two-tailed Mann–Whitney; p value = 0.0005). E Number of vesicles per µm2 of plasma membrane at increasing distances from the plasma membrane for T+ and T− DA synaptosomes (Two-tailed t tests). F Cumulative distribution of the vesicle diameter for tethered SV (T+) and all DA vesicles (Two-tailed Kolmogorov–Smirnov test). G Cumulative distribution of vesicle sphericity (WI) for tethered vesicles (T+) and all DA vesicles (Two-tailed Kolmogorov–Smirnov test). We show examples of DA vesicles with WI = 0.85, 0.89, 0.95, and 0.99 from left to right above the plot. H Minimal distance along the plasma membrane between a tethered DA SV and the contact site with GLU presynapse (n represents each tethered SV). I 3D models of two T + DA synaptosomes with tethered vesicles (in gray). The one on the left has five tethered vesicles on two sides of the terminal. The one on the right has a single cluster of three tethered vesicles on one side of the plasma membrane. Scale bars 500 nm. Right, corresponding tomogram images of the synaptosome with the three tethered vesicles. Scale bar 50 nm. J Number of tethered vesicles per T + DA synaptosome. K Average nearest neighbor distance between tethers on the plasma membrane for T + DA and GLU synaptosomes (two-tailed Mann–Whitney test). The distance between two random points is shown by the gray shaded area. Bar charts represent mean values ± SD (B–D, H, J) and ± SEM (E, K).