Fig. 2: CtBP-HDAC3 suppresses the expression of E93.
From: Histone acetylation homeodynamics navigates cell survival and apoptosis

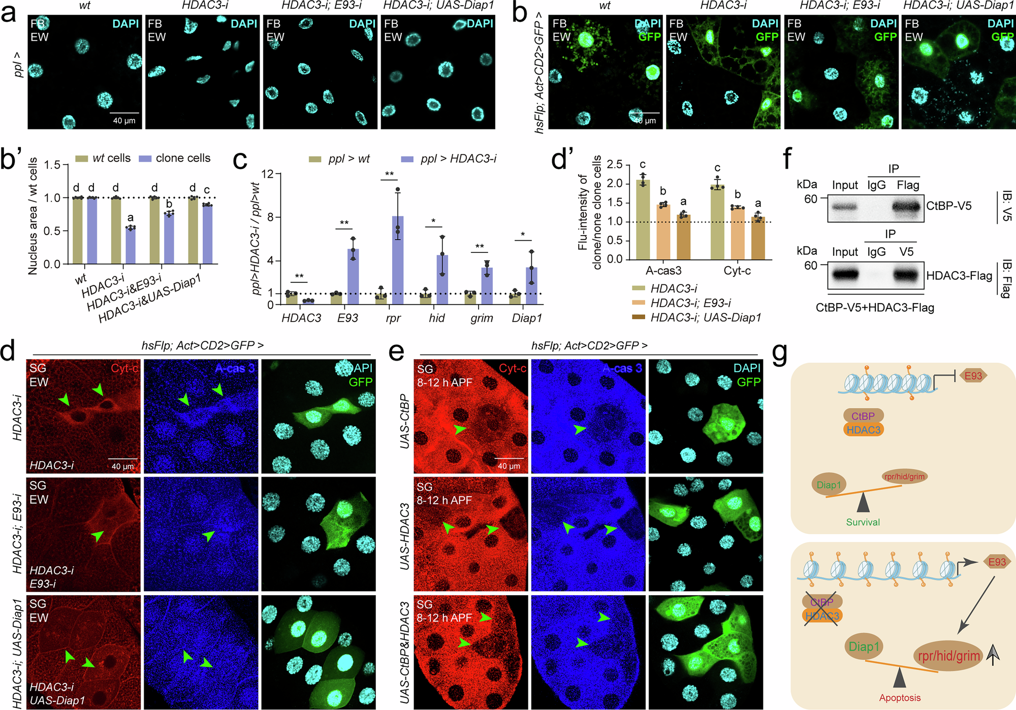
a, b’ After HDAC3-i, HDAC3-i & E93-i, and HDAC3-i & UAS-Diap1 at the EW, DAPI staining in the fat body using ppl-Gal4 (a) and Flp-out (b) line. The size of the cell nucleus statistics of clone cells compared to wt cells in b (b’), mean ± SD; n = 6 independent clone cell and wt cell. one-way ANOVA: different lowercase letters are significantly different (P < 0.05). (c) Relative transcript levels of E93 and PAPs/IAPs in the fat body after HDAC3-i using ppl-Gal4 at the EW, ppl-Gal4>wt was used as control. Mean ± SD; n = 3 independent samples, two-tailed paired t test: *p < 0.05, **p < 0.01. d and d’ After HDAC3-i, HDAC3-i & E93-i, and HDAC3-i & UAS-Diap1 at the EW, IF staining of Cyt-c and A-cas 3 in the salivary glands using Flp-out line (d). GFP clone cells represent cells subjected to gene RNA-i or overexpression. The fluorescence intensity statistics of clone cells compared to wt cells (d’), mean ± SD; n = 4 independent clone cell and wt cell. one-way ANOVA: different lowercase letters are significantly different (P < 0.05). e After UAS-CtBP, UAS-HDAC3, and UAS-CtBP & UAS-HDAC3 at 8-12 h APF, IF staining of Cyt-c and A-cas 3 in the salivary glands using Flp-out line. GFP clone cells represent cells subjected to gene RNA-i or overexpression. f Co-IP results showing the interaction between CtBP-V5 and HDAC3-Flag in Kc cells. g Diagram showing that CtBP-HDAC3 suppresses E93-mediated apoptosis. Data in e and f are representative of three independent experiments with similar results. Source data are provided as a Source Data file. The genotypes are provided in Supplementary Table 3.