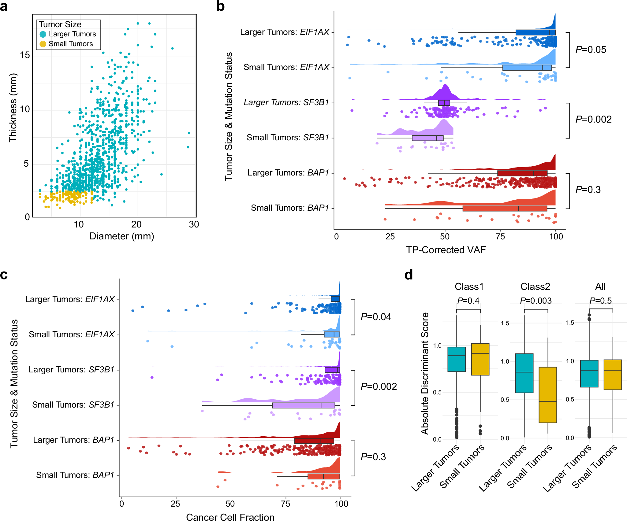
Fig. 2: Comparison of cancer cell fraction and 15-GEP discriminant score in small versus larger uveal melanomas.
From: Early genetic evolution of driver mutations in uveal melanoma

a Scatter plot displaying the distribution of tumor thickness and diameter for 131 small tumors (yellow dots) versus 1009 larger tumors (green dots). b Raincloud plot of TP-corrected VAF for each BSE mutation in small (n = 81 tumors) versus larger tumors (n = 761 tumors). c Raincloud plot of cancer cell fraction (CCF) for each BSE mutation in small (n = 76 tumors) versus larger tumors (n = 696 tumors). d Box plot comparing the 15-GEP discriminant score for small tumors (yellow boxes) versus larger tumors (green boxes), comparing Class 1 (n = 716 tumors), Class 2 (n = 424 tumor) and all tumors (n = 1140 tumor). For box plots in (b–d), the box center line, lower boundary, and upper boundary display the median, 25th percentile, and 75th percentile, respectively. The distance between box boundaries reflects the interquartile range (IQR). Lower whiskers extend to the minima, or the lowest value up to 1.5 times the IQR from the lower box boundary. Upper whiskers extend to the maxima, or the highest value up to 1.5 times the IQR from the upper box boundary. Continuous variables were compared by two-tailed Wilcoxon rank-sum test. Relevant data are available within the Source data file. BSE, mutation in BAP1, SF3B1, or EIF1AX; CCFBSE, cancer cell fraction for each BSE mutation, TP tumor purity, VAF variant allele frequency, mm millimeter.