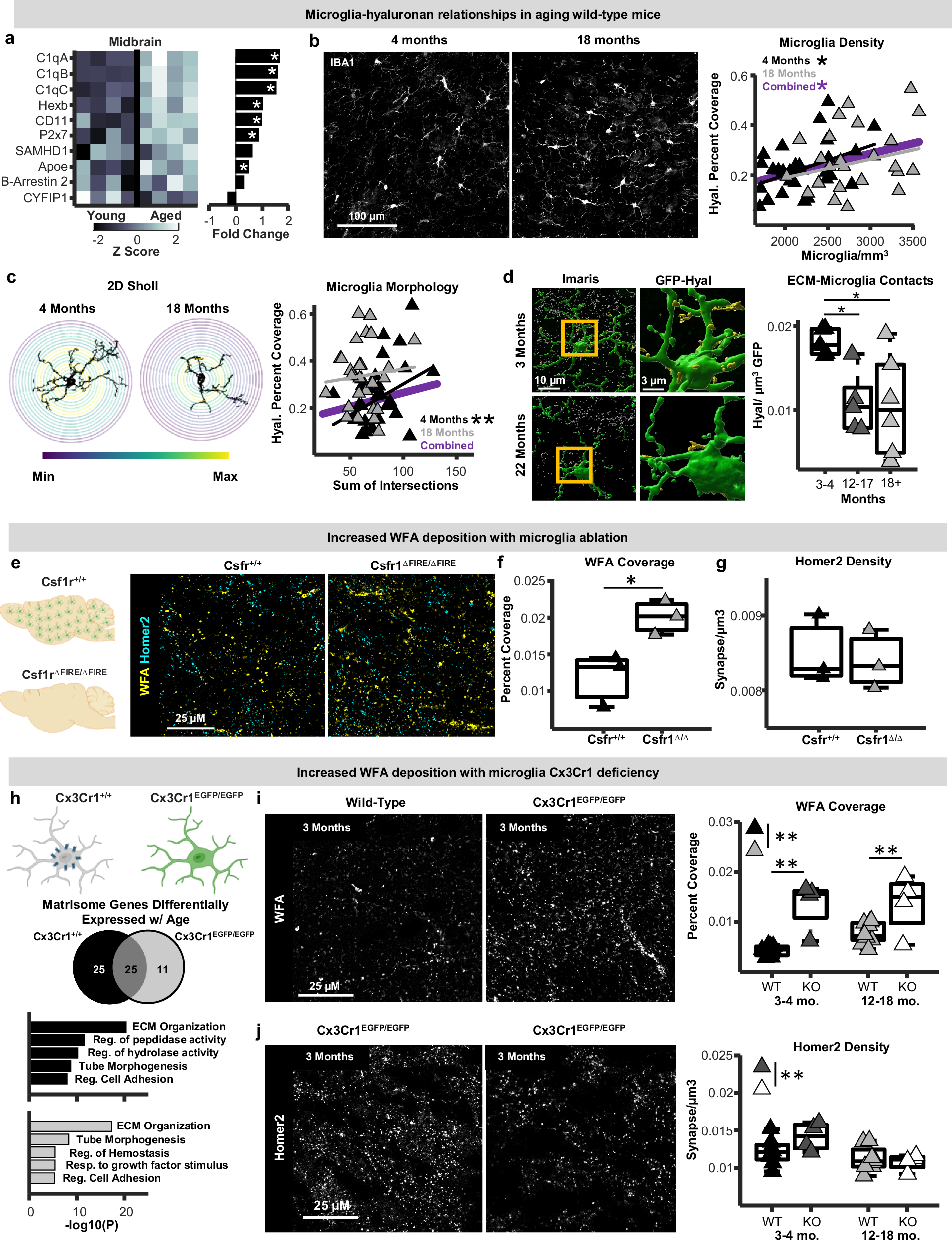
Fig. 4: Microglia-extracellular matrix relationships in aging wildtype and microglial mutant mice.
From: Midbrain extracellular matrix and microglia are associated with cognition in aging mice

a Z-scored protein abundances and fold-changes with age for microglia-enriched proteins within the midbrain proteomic dataset (* denotes p < 0.05; unpaired t-test; two-sided). b Left: photomicrographs of IBA1-positive microglia in the ventral tegmental area (VTA) of young-adult (4 months) and late-middle-aged (18 months) mice. Experiments were performed once on a single cohort. Right: scatter plots of relationships between VTA microglia densities and hyaluronan coverage (robust regression; two-sided; Young: p = 0.027; Middle-aged: p = 0.26). c Left: binarized VTA microglia and Sholl radii. Right: scatter plots of relationships between microglia complexities and hyaluronan coverage (robust regression; two-sided; Young: p = 0.00028; Middle-aged: p = 0.51). d Left: reconstructions of putative microglia-hyaluronan contacts. Right: Boxplots of microglia-hyaluronan contact densities (n-way ANOVA; post-hoc Tukey-Kramer; two-sided; p = 0.011; n = 5 young; n = 5 middle-aged; n = 6 aged mice). e Photomicrographs of wisteria floribunda agglutinin (WFA) and Homer2 from 3-month Csf1rΔFIRE/ΔFIRE and Csf1r+/+ mice. Schematic created in BioRender. Gray, D. (2025) https://BioRender.com/tr8bq45. f VTA WFA coverage and g Homer2 densities in Csf1r+/+ (black; n = 3 mice) and Csf1rΔFIRE/ΔFIRE mice (gray; n = 3 mice; unpaired t-test; two-sided; WFA: p = 0.029; Homer2: p = 0.53). h Top: ECM and synapses were examined in young-adult (3-4 months) and early-middle-aged (12–15 months) Cx3Cr1-knockout (Cx3Cr1EGFP/EGFP) mice. Schematic created in BioRender. Gray, D. (2025) https://BioRender.com/6vjywib. Middle: pie chart of numbers of differentially expressed matrisome-related genes with age (Gyoneva et al., 2019). Bottom: enriched biological pathways associated with differentially expressed matrisome genes (Fisher’s exact test). i Left: photomicrographs of VTA WFA from wild-type and Cx3Cr1-knockout mice. Right: Boxplots of WFA coverage in wild type (black; light gray) and Cx3Cr1-knockout mice (dark gray; white; n = 4 mice per age per genotype; n-way ANOVA; two-sided; Genotype: p = 0). j Left: photomicrographs of Homer2 in 3-month and 12-month-old Cx3Cr1-knockout mice. Right: boxplots of Homer2 densities in wild-type and Cx3Cr1-knockout mice (n = 4 mice per age group per genotype; n-way ANOVA; two-sided; Genotype: p = 0.53). In all boxplots, boxes represent interquartile ranges (IQR; 25–75 percentiles), middle lines the median, and whiskers extend +/− 1.5*IQR. Source data are provided in the file Source Data - Fig. 4 and all statistics are provided in Supplementary Data 6. * represents p < 0.05, ** represents p < 0.01.