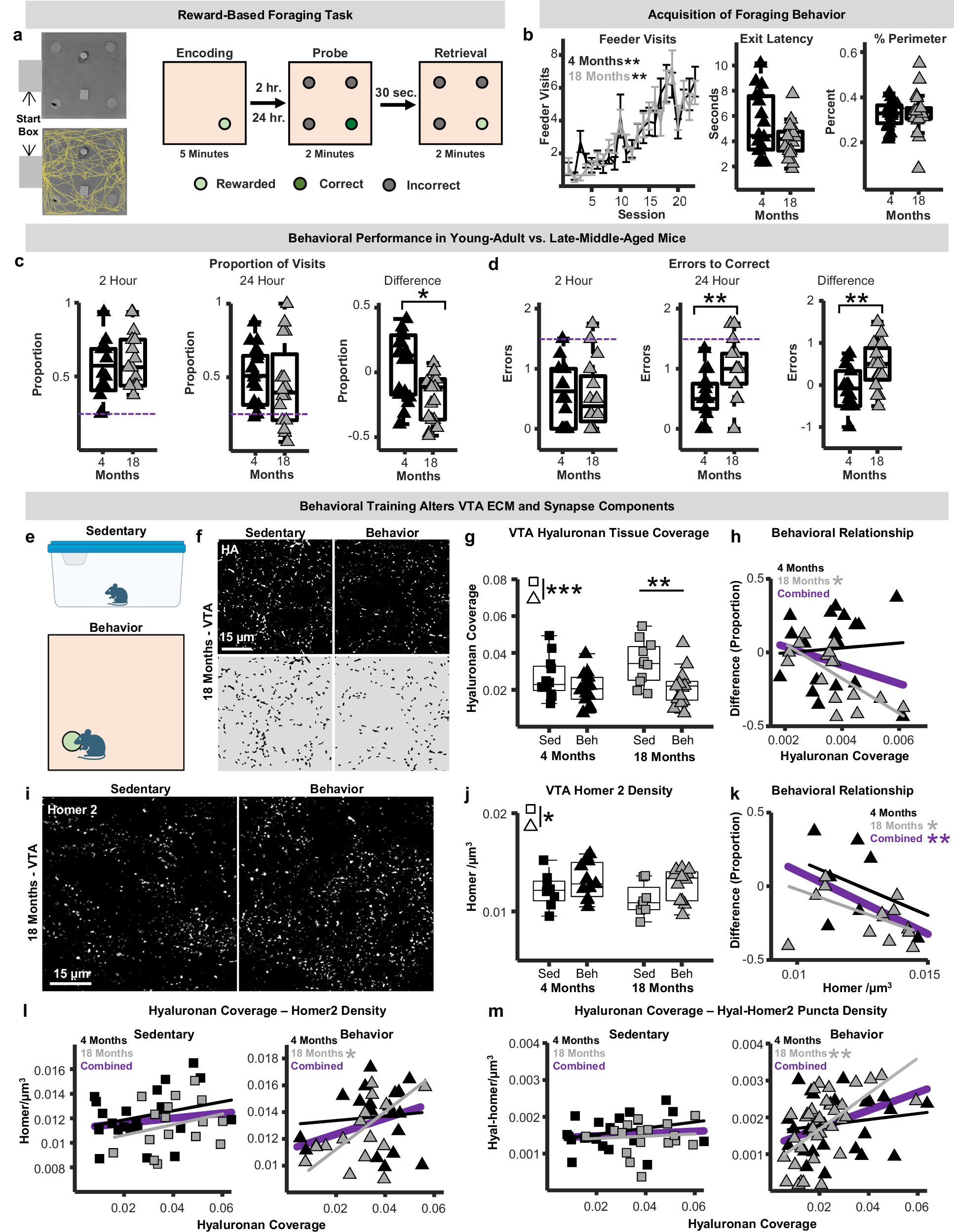
Fig. 5: Behavior-induced extracellular matrix and synapse remodeling in the ventral tegmental area.
From: Midbrain extracellular matrix and microglia are associated with cognition in aging mice

a Schematic of foraging arena and behavioral paradigm. b Right: number of feeder visits across sessions in young-adult (4 months; black; n = 18 mice) and late-middle-aged (18 months; gray; n = 18 mice) mice (repeated-measures ANOVA; two-sided; Age: p = 0.28). Data presented as mean +/- SEM. Middle: latencies to exit start box. Right: proportion of time on arena perimeter. c Proportion of correct feeder visits during probe trials (left and middle), and within-subject difference measures (24 h-2 h; n = 18 young and 18 middle-aged mice; n-way ANOVA; two-sided; p = 0.028). d Number of errors to correct during probe trials (left and middle), and within-subject difference measures (n = 18 young and 18 middle-aged mice; n-way ANOVA; two-sided; p = 0.0067). e VTA hyaluronan and Homer2 were assessed in young-adult and late-middle-aged behavior-trained and sedentary mice. Schematic created in BioRender. Gray, D. (2025) https://BioRender.com/kpedggq. f Top: photomicrographs of hyaluronan from sedentary and behavior-trained 18-month-old mice. Bottom: binarized images used for quantification. g Boxplots of hyaluronan coverage in sedentary (squares) and behavior-trained mice (triangles; n = 12 young-sedentary, n = 10 young-behavior, n = 12 middle-aged-sedentary, n = 13 middle-aged-behavior mice; n-way ANOVA; two-sided; Behavior: p = 0.00094). h Relationship between hyaluronan coverage and foraging task performance (robust regression; two-sided; Young: p = 0.57; Middle-aged: p = 0.015). i Photomicrographs of Homer2 from sedentary and behavior-trained 18-month-old mice. j) Boxplots of VTA Homer2 densities (n = 8 young-sedentary, n = 10 young-behavior, 8 middle-aged-sedentary, 12 middle-aged-behavior mice; n-way ANOVA; two-sided; Behavior: p = 0.029). k Relationship between Homer2 densities and foraging task performance (robust regression; two-sided; Young: p = 0.15; Middle-aged: p = 0.047). l Relationships between hyaluronan coverage and Homer2 densities in sedentary and behavior-trained mice (robust regression; two-sided; Young Sedentary: p = 0.25; Middle-aged Sedentary: p = 0.38; Young Behavior: p = 0.075; Middle-aged Behavior: p = 0.015). m Relationships between hyaluronan coverage and densities of Homer2 within 0.5 µm of hyaluronan (robust regression; two-sided; Young Sedentary: p = 0.25; Middle-aged Sedentary: p = 0.74; Young Behavior: p = 0.41; Middle-aged Behavior: p = 0.0004). In all boxplots, boxes represent interquartile ranges (IQR; 25–75 percentiles), middle lines represent medians, and whiskers extend ± 1.5*IQR. Source data are provided in the file Source Data - Fig. 5 and all statistics are provided in Supplementary Data 6. * represents p < 0.05, ** represents p < 0.01, *** represents p < 0.001.