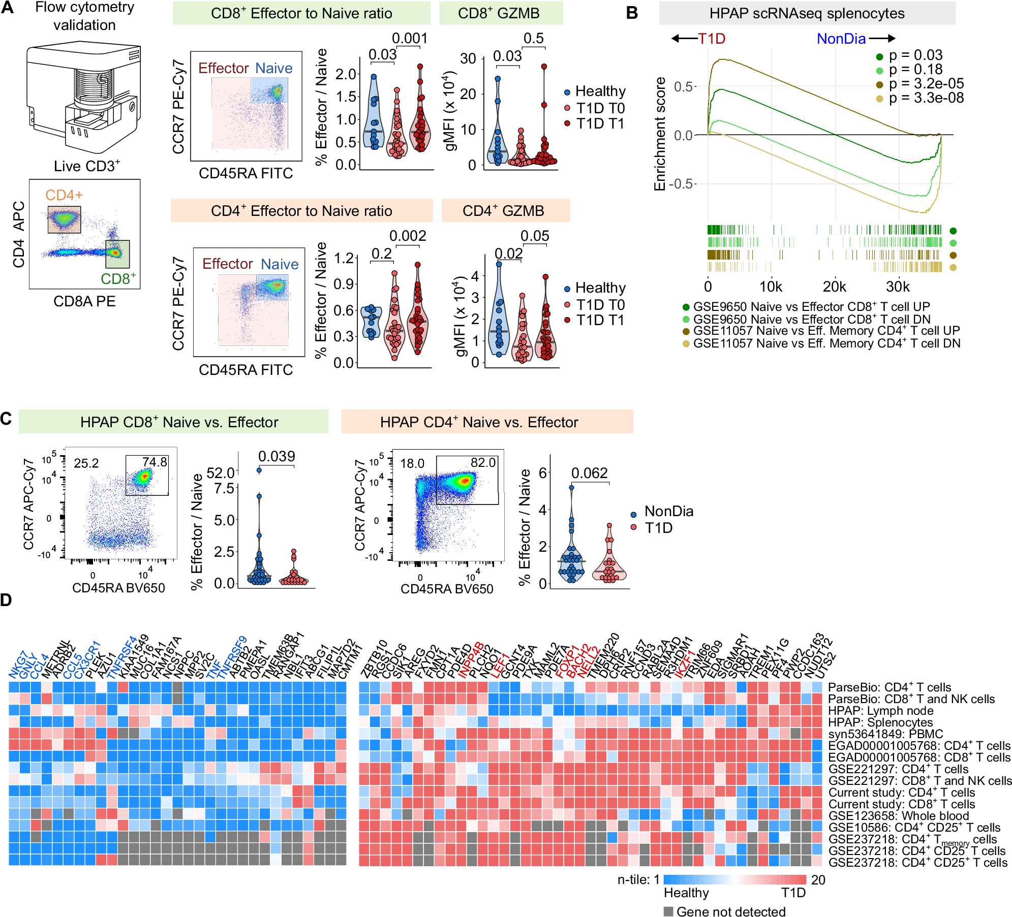
Fig. 3: Validation of scRNAseq results by flow cytometry and reanalysis of published datasets.

A Validation by flow cytometry. Effector and naïve T cells were gated from live CD3⁺ CD8⁺ or CD4⁺ T cells. For CD8⁺ (left) and CD4⁺ (right) T cells, plots show (left to right): representative gating of naïve (CCR7⁺CD45RA⁺) vs. effector populations, effector-to-naïve ratio, and geometric mean intensity of GZMB. Full gating in Supplementary Fig. 2. Comparisons between HD and T1D T0 were assessed using two-tailed Mann–Whitney tests; paired comparisons between T1D T0 and T1 used two-tailed paired Mann–Whitney tests. Bar at median. n = 13 healthy donors, n = 30 T1D T0 donors, n = 29 T1D T1 donors. B Gene set enrichment analysis (GSEA) of DEGs identified in published datasets (GSE9650, GSE11057) using splenocytes from T1D and non-diabetic donors in the HPAP dataset. P-values estimated by the adaptive multi-level split Monte Carlo scheme (fgsea R package). C Flow cytometry of CD8⁺ (left) and CD4⁺ (right) T cells from PBMCs of T1D and non-diabetic (NonDia) HPAP donors. Plots show (left to right): representative naïve vs. effector gating and violin plots for quantification. Full gating in Supplementary Fig. 14. P-values by two-tailed Mann–Whitney test; bars at medians. n = 32 NonDia, n = 23 T1D. D Heatmap of DEGs consistently dysregulated in T1D vs. healthy donors across published studies. Transcriptomic count matrices from multiple datasets (Supplementary Table 5) were processed using a unified pipeline. Fold changes (T1D vs. healthy) were calculated for all genes, then divided into 20 quantiles (quantile 1 = most upregulated in healthy; quantile 20 = most upregulated in T1D). Genes most consistently enriched in quantiles 1 (left) and 20 (right) across studies are shown. HPAP – Human Pancreas Analysis Program, T1D – Type 1 Diabetes Mellitus, T0 – timepoint at diagnosis, T1 – timepoint one year after diagnosis, GSEA – Gene set enrichment analysis.