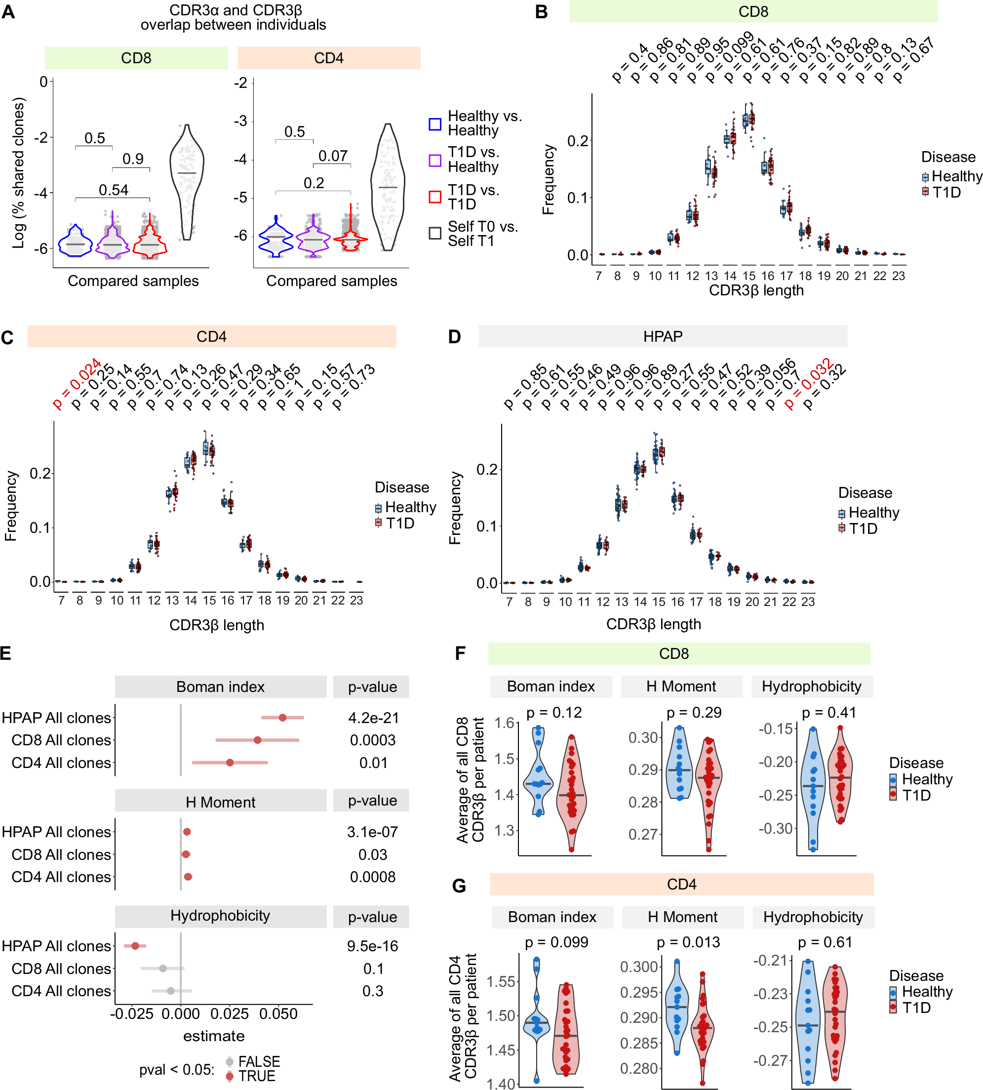
Fig. 8: TCR repertoires in children with T1D.

A–C TCR repertoires of CD4⁺ and CD8⁺ T cells from children with T1D at T0 (n = 30) or T1 (n = 29) and healthy donors (n = 13) were profiled by 10x immune profiling. A Unique CDR3α/β amino acid sequences were extracted and used for overlap analysis. For each donor, the percentage of overlapping sequences with all others was calculated. Overlaps are shown for healthy–healthy (blue), healthy–T1D (violet), and T1D–T1D (red), as well as self-overlap between T0 and T1 within the same child. Analyses were restricted to conventional CD8⁺ (excluding MAIT, NK, γδT) or CD4⁺ (excluding iNKT) T cells. P-values by two-tailed Mann–Whitney test. B–D Length distributions of unique CDR3β sequences per donor. Frequencies were quantified and visualized for: (B) CD8⁺ conventional cells (n = 30 T1D, 13 healthy), (C) CD4⁺ conventional cells (n = 30 T1D, 13 healthy), and (D) mixed CD4⁺/CD8⁺ splenic T cells from HPAP (n = 16 T1D, 38 non-diabetic). P-values by two-tailed Mann–Whitney test without correction for multiple comparisons. Boxplots show medians, IQRs, and 1.5 × IQR whiskers. E–G Biochemical properties of unique CDR3β sequences (Boman index, H moment, hydrophobicity) were computed with the Peptides R package. Analyses included conventional CD8⁺ T cells (excluding MAIT, NK, γδT; n = 30 T1D, 13 healthy), conventional CD4⁺ T cells (excluding iNKT; n = 30 T1D, 13 healthy), and splenic T cells from HPAP (n = 17 T1D, 39 non-diabetic). E Clonotypes pooled within groups; contrasts shown for T1D vs. healthy in CD4⁺, CD8⁺, and HPAP T cells. P-values by two-tailed Mann–Whitney test. Estimates represent the difference of location (median of differences between T1D and healthy CDR3β sequences), with 95% CIs. F, G Donor-level averages of biochemical scores. Differences between T1D and healthy donors shown for CD8⁺ (F) and CD4⁺ (G). P-values by two-tailed Mann–Whitney test; bars at medians. T1D – Type 1 Diabetes Mellitus, HPAP – Human Pancreas Analysis Program.