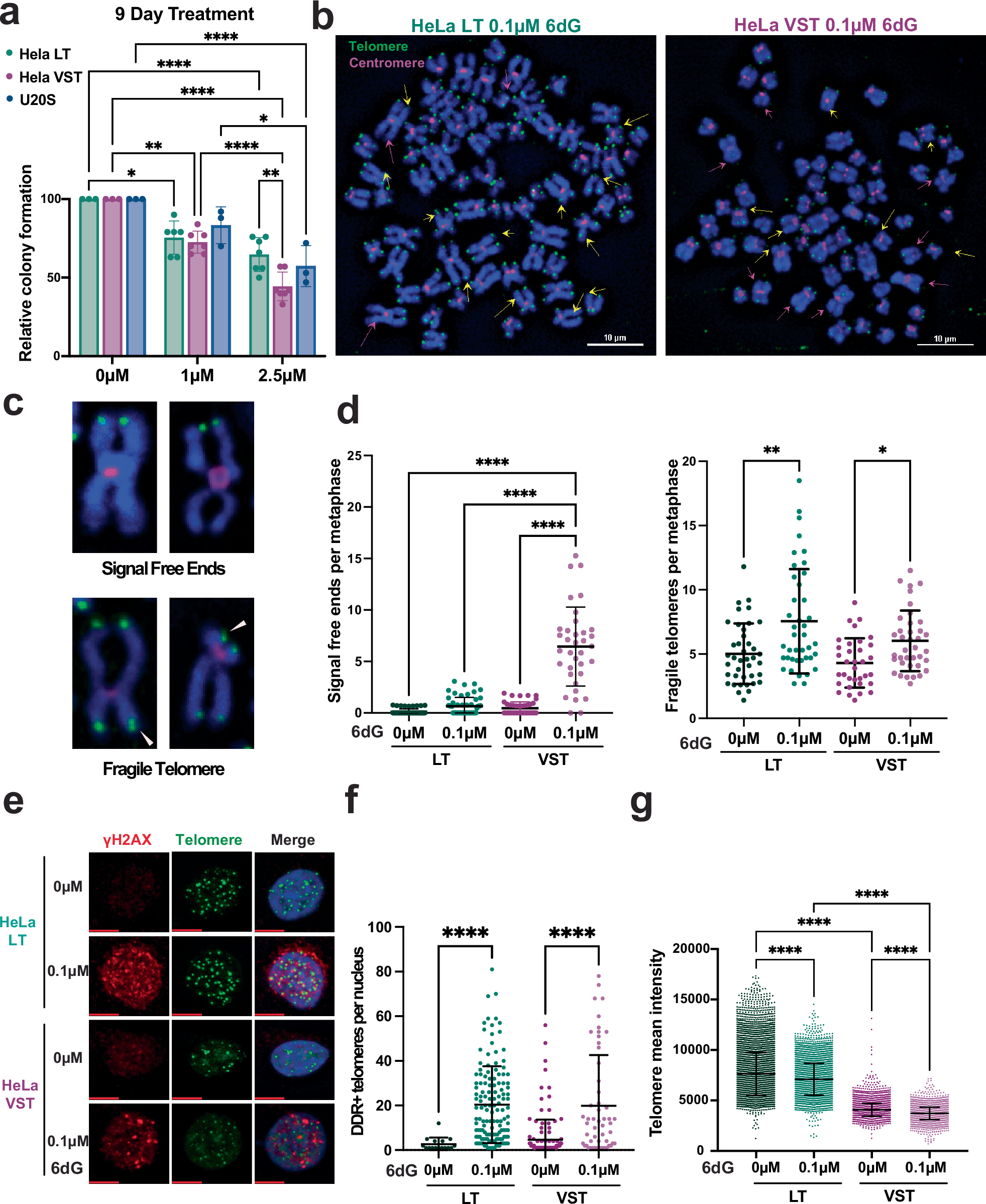
Fig. 7: Telomerase expressing cancer cells with shortened telomeres are hypersensitive to 6-thio-dG.

a Colony formation efficiency following 9 days of treatment with 1 or 2.5 µM 6-thio-dG (6dG), relative to untreated for indicated cell lines. Error bars represent the mean ± s.d. from the number of independent experiments indicated by the dots. Statistical analysis by two-way ANOVA (HeLa LT 0 µM vs 1 µM *P = 0.0130, U2OS 1 µM vs 2.5 µM *P = 0.0288; HeLa VST 0 µM vs 1 µM **P = 0.0028; HeLa LT 2.5 µM vs VST 2.5 µM **P = 0.0049; ****P < 0.0001). b Representative images of FISH staining with WT telomere probes of metaphase chromosomes from indicated cell lines after 20 days of treatment with 0.1 µM 6-thio-dG. Images scored for telomeric signal-free ends (pink arrows) and fragile telomeres (yellow arrows). Green = telomeres and pink = centromeres. Scale bars, 10 μm. c Representative telomeric signal free ends and fragile telomeres (white arrowheads) from panel (b). d Quantification of telomeric signal-free ends and fragile telomeres per metaphase from panel (b). Error bars represent mean ± s.d. of n metaphases, as indicated by dots, analyzed from three independent experiments. Statistical analysis by two-way ANOVA (*P = 0.0191; **P = 0.0015; ****P < 0.0001). e Representative images of γH2AX foci (red) and telomeric foci (green) stained by WT telomere FISH after 20 days of treatment with 0 or 0.1 µM 6-thio-dG. Colocalization shown as yellow foci. Scale bars, 10 μm. f Quantification average number of telomeres staining positive for γH2AX per cell after 20 days of treatment with 0 or 0.1 µM 6-thio-dG. Error bars represent the mean ± s.d. from n number of nuclei analyzed as indicated by dots from three independent experiments. Statistical analysis by one-way ANOVA (****P < 0.0001). g Quantification of WT telomere signal intensity from interphase cells after 20 days of treatment with 0 or 0.1 µM 6-thio-dG. Error bars represent the mean ± s.d. from n number of telomeric foci as indicated by dots from three independent experiments. Statistical analysis by two-way ANOVA (****P < 0.0001). Source data are provided as a Source Data file.