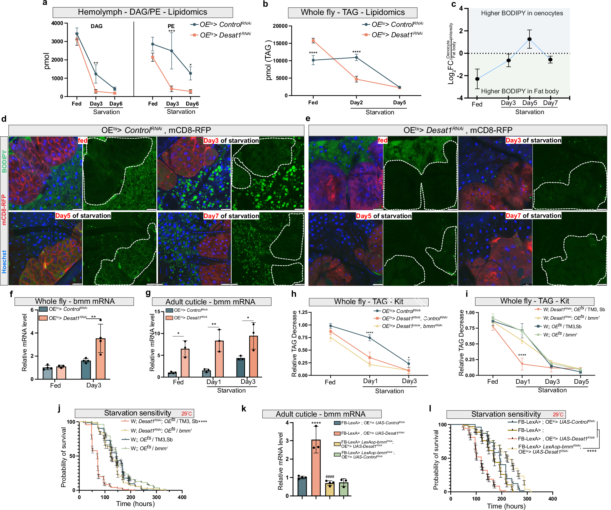
Fig. 3: OEts > Desat1RNAi adult flies exhibit a faster lipid consumption in the fat body during starvation.

a The amount of DAG and PE at different days of starvation in hemolymph between OEts> Desat1RNAi adult female flies and OEts>ControlRNAi adult female flies measured by mass spectrometry, n = 3. Statistical tests: two-way ANOVA. b The amount of TAG at different days of starvation in whole fly sample between OEts>Desat1RNAi and OEts>ControlRNAi adult female flies measured by lipidomics, n = 3. Statistical tests: two-way ANOVA. c The BODIPY intensity in oenocyte or surround fat body during different days of starvation. d, e LD staining (green) at different days of starvation. mCD8-RFP (red) was overexpressed in oenocytes to mark the cell membrane and dashed lines showed the oenocytes. Scale bars: 20 μm. f, g bmm mRNA level in whole fly sample or cuticle at different day of starvation, n = 3. Statistical tests: two-way ANOVA. h TAG level at different days of starvation in control, Desat1 KD and double KD of Desat1 and bmm specifically in oenocytes measured by TAG kit, n = 4. Statistical tests: two-way ANOVA with Tukey’s multiple comparisons test. *: OEts>ControlRNAi vs. OEts>Desat1RNAi or OEts> Desat1RNAi, bmmRNAi adult female flies. i TAG level at different days of starvation measured by TAG kit, n = 3. Statistical tests: two-way ANOVA with Tukey’s multiple comparisons test. ****: P < 0.00001, Desat1 KD group vs. all other groups. j Starvation sensitivity assay between control flies, Desat1 KD flies and Desat1 KD flies carrying one allele of the bmm loss-of-function mutation, bmm1, n = 180. P value was calculated using Log-rank (Mantel-Cox) test. ****, P < 0.00001(w; Desat1-RNAi; PromE, gal80ts/Sb,TM3 vs. all other groups). k bmm mRNA level from adult cuticle samples with or without oenocytes Desat1 KD to validate the knockdown efficiency of LexAop-bmm RNAi, n = 3. ####: flies with fat body bmm KD and oenocytes Desat1 KD vs. flies with oenocytes Desat1 KD) ****: Control group vs. flies with oenocytes Desat1 KD). Statistical tests: one-way ANOVA. l Starvation assay between control flies (FB-LexA; FB-LexA > , OEts>ControlRNAi) and fat body-specific bmm KD (FB-LexA>LexAop-bmm RNAi) with or without oenocytes Desat1 KD flies (OEts>Desat1 RNAi). n = 110, ****, P < 1 × 10−15. Error bars indicate standard deviation. Source data for plots and exact p-value are provided as a source data file.