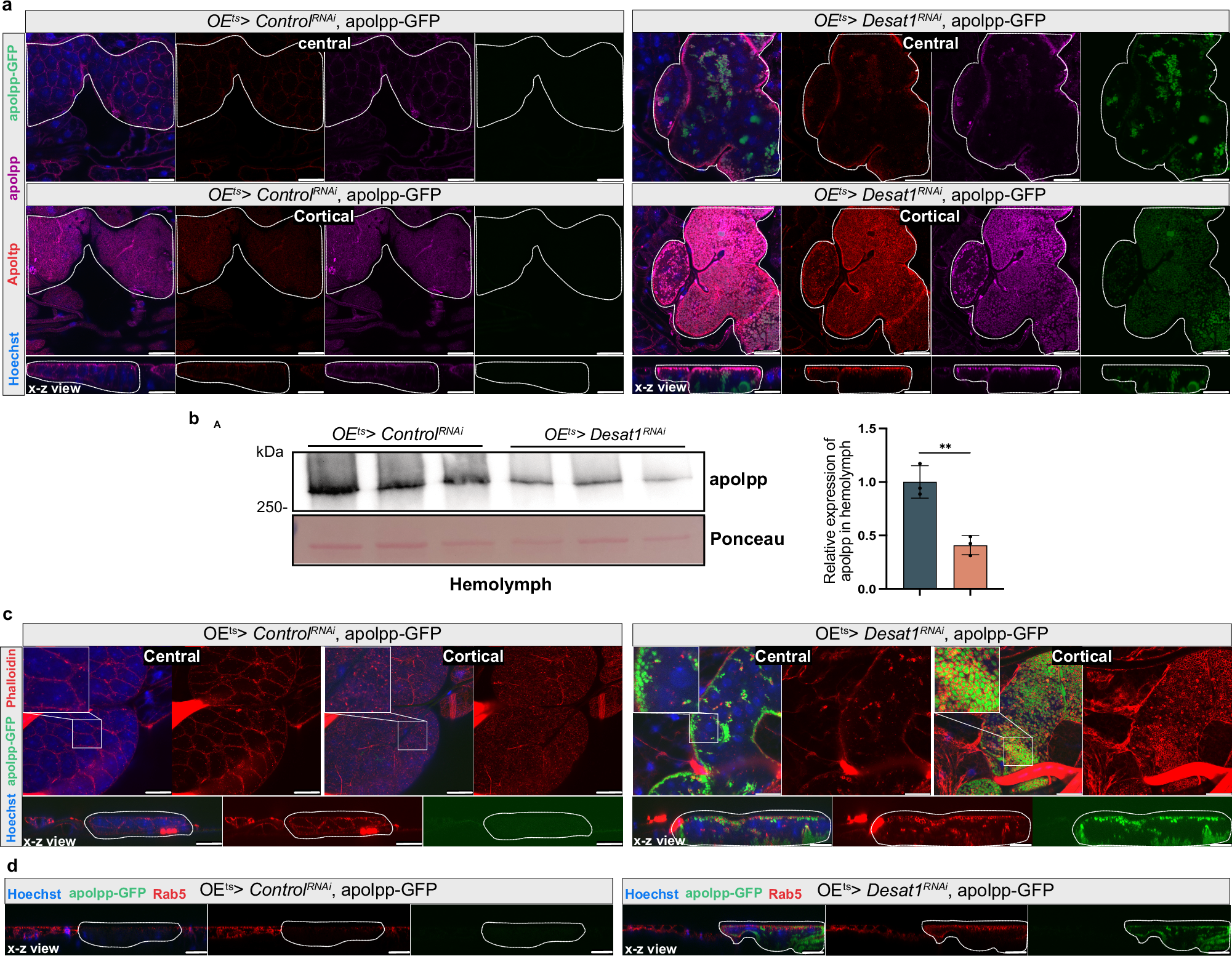
Fig. 4: OEts > Desat1RNAi flies show lipoprotein sequestering in the oenocyte cortex.

a Representative immunofluorescence images of lipoproteins in central or cortical sections of oenocytes with or without Desat1 KD. Oenocytes with Desat1 KD exhibit a strong lipoprotein accumulation in the cortex region. X-z view displayed a vertical cross-section along the X-axis and dashed lines showed the oenocytes. Note that the gain in the Desat1 KD group (right panel) was decreased by around 40% to avoid the saturation of image. Also note that while ApoLpp-GFP (detected without antibody) also accumulates it does not fully overlap with anti-apolpp and anti-Apoltp, suggesting cleavage of the GFP tag or issues with antibody penetration in the Desat1 KD oenocytes. n > 4, scale bars: 20μm. b Western blot analysis of apolpp in hemolymph from control and Desat1 KD group and quantification of hemolymph apolpp level in hemolymph. Only one band was seen after Ponceau staining, and this was used for normalization. n = 3. Statistical tests: two-tailed unpaired t test. c Representative immunofluorescence images of phalloidin (red) and endogenous apolpp-GFP (green) in central or cortical sections of of oenocytes with or without Desat1 KD. n = 3, scale bars: 20 μm. Data are presented as mean values ± SD. d X-z view of Rab5 staining and apolpp-GFP with and without Desat1 KD. Dashed lines mark the oenocytes, n = 3, scale bars: 20 μm. Source data for plots and exact p-value are provided as a source data file.