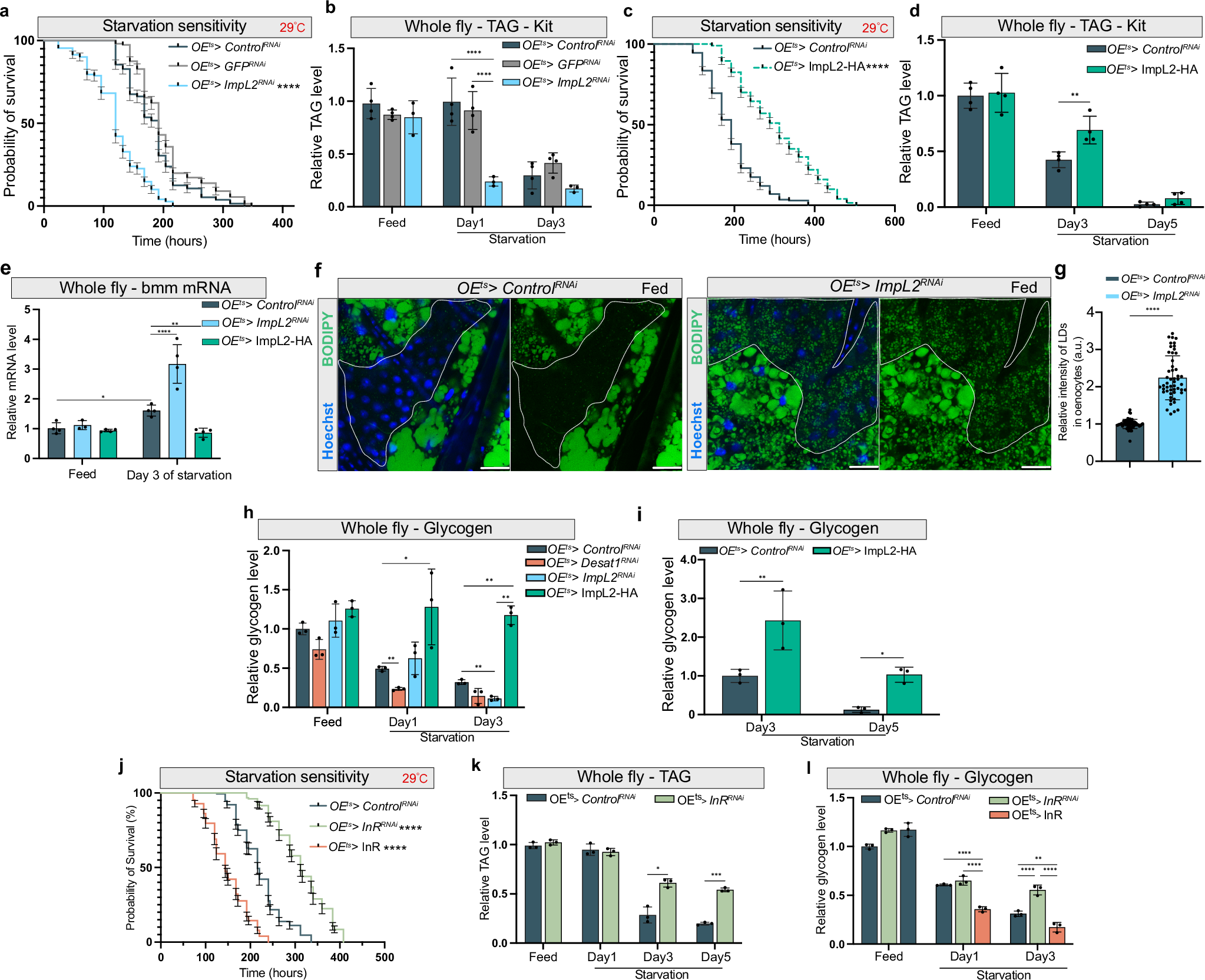
Fig. 7: ImpL2 secreted from oenocytes preserves TAG levels and increases starvation resistance.

a Starvation assay in flies with oenocyte-specific ImpL2 knockdown at 29 °C. Both OEts>ControlRNAi and OEts > GFPRNAi flies were represented control groups. n = 151. Data are presented as mean values ± SEM. P value was calculated using Log-rank (Mantel-Cox) test. ****, P < 1×10−15, OEts>ImpL2RNAi vs. OEts>ControlRNAi or OEts > GFPRNAi. b TAG levels in whole fly sample were measured at different time point of starvation. n = 3. Data are presented as mean values ± SD. Statistical tests: two-way ANOVA with Tukey’s multiple comparisons test. ****, P < 0.0001. c Starvation assay in flies with oenocyte-specific ImpL2-HA overexpression at 29 °C. n = 200. Data are presented as mean values ± SEM. P value (P < 1×10-15) was calculated using Log-rank (Mantel-Cox) test. ****, P < 0.0001. d TAG level in whole fly samples was measured by TAG kit at different time point of starvation. n = 4. Data are presented as mean values ± SD. **: P < 0.001(Day3, ControlRNAi vs. ImpL2-HA). Statistical tests: two-way ANOVA. e mRNA level of bmm in whole fly samples during starvation. Statistical tests: two-way ANOVA with Tukey’s multiple comparisons test. *, P < 0.05; **<0.01; ****, P < 0.0001. N = 3. Data are presented as mean values ± SD. f LDs (green) during fed condition in oenocytes with ImpL2 knockdown, n = 3. Dashed lines mark the oenocytes. scale bars: 20 μm. g Quantification of relative intensity of LDs in oenocytes, each data point represented the relative intensity of BODIPY signal in a cluster of oenocytes. Statistical tests: two-tailed unpaired t test, ****, P < 1×10-15 (ControlRNAi vs. ImpL2RNAi). Error bars indicate standard deviation. h, i Glycogen level of flies during early stage or later stage of starvation measured with whole fly samples. Statistical tests: two-way ANOVA. *, P < 0.05; **, p < 0.01, n = 3. Data are presented as mean values ± SD. j Starvation sensitivity in flies with InR KD or InR OE specific in oenocytes. n = 156. Data are presented as mean values ± SEM.1 P value was calculated using Log-rank (Mantel-Cox) test. ****, P < 1 × 10−15 (ControlRNAi vs. InRRNAi or InR group). k TAG level of flies with oenocytes specific InR KD at different days of starvation. n = 3. Data are presented as mean values ± SD. Statistical tests: two-way ANOVA. *, P < 0.05; ***, P < 0.001. l Glycogen level in flies with oenocyte-specific InR KD or InR OE at different days of starvation. n = 3. Data are presented as mean values ± SD. Statistical tests: two-way ANOVA, **, P < 0.01; ****, P < 0.0001. Source data for plots and exact p-value are provided as a source data file.