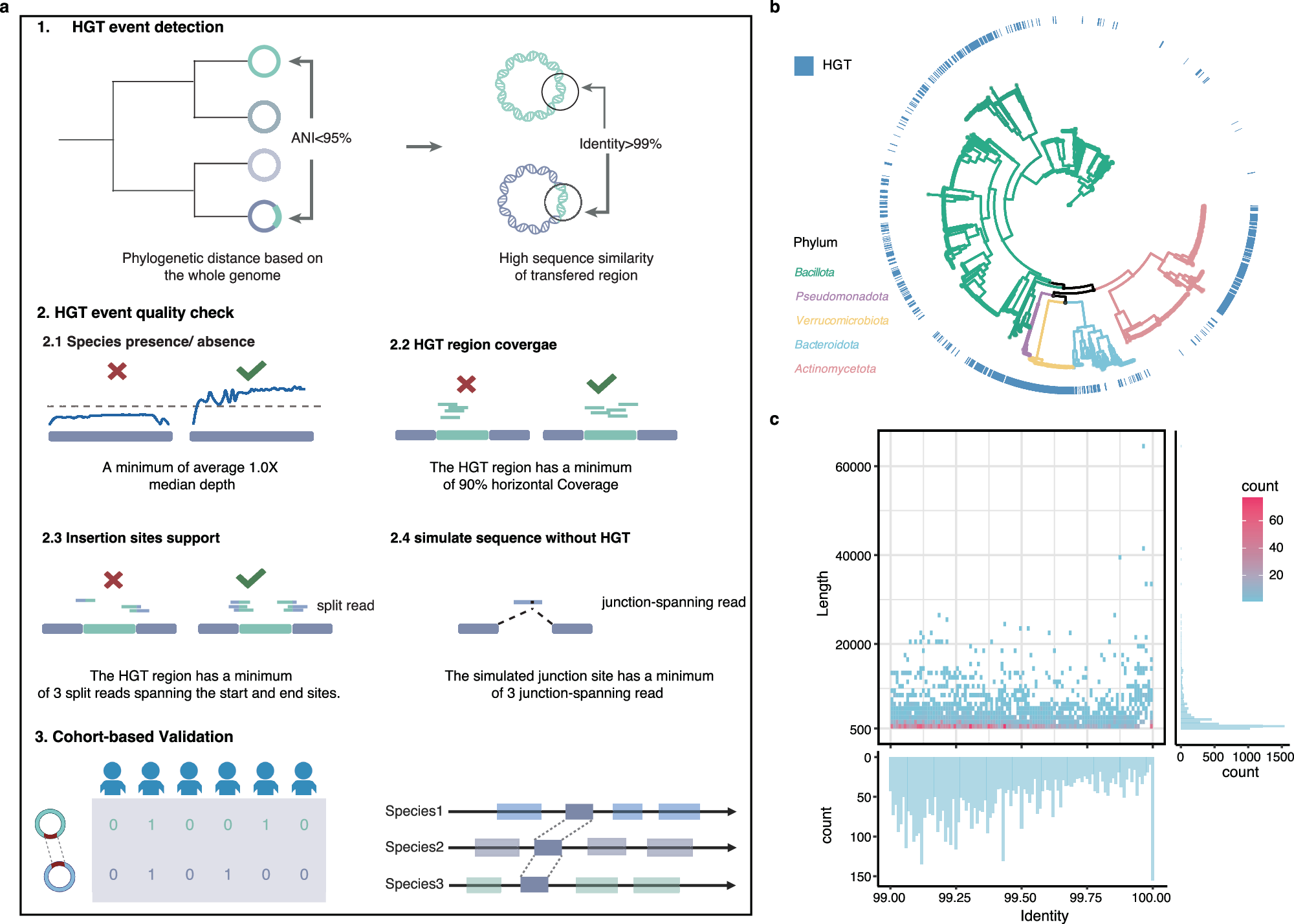
Fig. 1: Recent horizontal gene transfers (HGTs) are commonly present in the gut microbiome.
From: Longitudinal gut microbiota tracking reveals the dynamics of horizontal gene transfer

a Overview of the HDMI workflow (Created in BioRender. Fu, J. (2025) https://BioRender.com/k9mvzkl). b Phylogenomic tree of the 1473 metagenome assembled genomes (MAGs) derived from the Lifelines-DEEP Baseline Cohort (n = 338). Branches are colored according to the phylum classification. The outer ring indicates whether the genome is involved in at least one HGT. c Distribution of HGT events. Two-dimensional histogram depicting distributions of the length (y-axis, right marginal histogram) against the identity (x-axis, bottom marginal histogram) of HGT events (n = 5644).