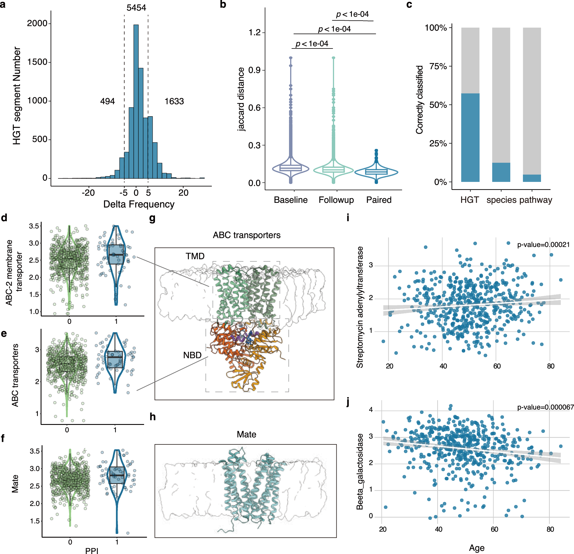
Fig. 5: Association between mobile genes and human lifestyle.
From: Longitudinal gut microbiota tracking reveals the dynamics of horizontal gene transfer

a The delta prevalence of HGT segments from baseline to follow-up (338 individuals, n = 7581). b Comparison of the inter-individual Jaccard distance of the HGT profile at baseline (blue, n = 56,953) and follow-up (green, n = 56,953), as well as the Jaccard distance within paired samples at the two time points (cyan, n = 338). Group differences were assessed using the Wilcoxon rank-sum test. The empiric p-value was calculated by permuting samples 9999 times. c Accuracy in classifying longitudinal samples of 338 individuals using their HGT profile, species abundance, and microbial pathway abundance. d–f Association between proton pump inhibitor (PPI) intake and mobile gene abundance (n = 676). Gene abundance was transformed by log10. Violin plots show the kernel density of the data. For the box plots, the center line denotes the median; the box bounds indicate the 25th and 75th percentiles (IQR); whiskers extend to the smallest and largest observations within 1.5×IQR from the lower and upper quartiles, respectively. g Structure of the ABC transporter. Gray surface: membrane. Green: two transmembrane domains (TMD). Orange: two nucleotide-binding domains (NBD). Blue sticks: ATP molecules. Purple: ABC signature sequence. h Structure of Mate. Gray surface: membrane. Green: TMD. i, j, Association between age and mobile gene abundance (n = 676). Points represent individual samples. The solid line denotes the fitted linear regression, and the shaded band shows the 95% confidence interval. See Methods for model details.