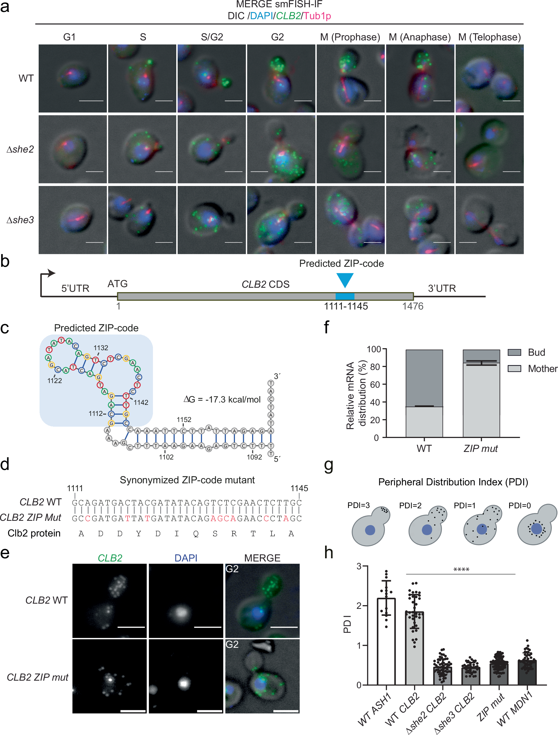
Fig. 2: The She2-3 complex and an RNA ZIP code in CLB2 mRNA CDS are required for bud localization.
From: Cyclin CLB2 mRNA localization and protein synthesis link cell cycle progression to bud growth

a smFISH-IF in WT, Δshe2, and Δshe3 strains. MERGE Maximal projections of CLB2 mRNA smFISH (green), anti-tubulin IF (magenta) and DAPI (blue) merged to a single DIC section (gray). Cell cycle phase indicated atop the panel. Scale bars 3 µm. Representative images from at least 3 biological replicates. b Schematic of CLB2 mRNA coding sequence. Blue box represents the ZIP-code at nucleotides 1111-1145 (relative to the START codon). c Predicted secondary structure of ZIP code (blue box) with flanking sequence (nt 1089–1168). The free energy (ΔG) of mRNA folding is indicated. d Synonymized ZIP-mutant (ZIP-mut). Top sequence: CLB2 WT. Bottom sequence: synonymized sequence. Mutated nucleotides are indicated in red. Below is the corresponding Clb2 protein amino acid sequence (identical for both WT and synonymized strains). Rare codons were avoided to maintain the same codon usage frequency = 0.74 for the CLB2 mRNA sequence. e smFISH in WT and ZIP strain. Maximal projections of smFISH with CLB2 probes (green), DAPI (blue) and fluorescence images overlapped to a single DIC section (MERGE). Cell cycle phase is indicated in the picture. Scale bars 3 μm. f Relative bud vs mother distribution of CLB2 mRNA in WT and ZIP strain based on smFISH data like the one shown in (e). This data includes all cells in a budded state. Error bars indicate mean ± SD from 3 biological replicates. g Schematic representation of mRNA peripheral distribution index (PDI). Black dots: mRNA, blue: nucleus. A PDI close to 0 indicates that the RNA is localized near the nucleus. A PDI of 1 indicates that the RNA is diffusely dispersed throughout the cell. As the PDI value grows>1, the polarization of the mRNA increases. h PDI in WT cells for ASH1, CLB2 and MDN1 mRNAs and in Δshe2, Δshe3 and ZIP strains for the CLB2 mRNA. Index values are calculated from smFISH-IF experiments shown in (e) and Supplementary Fig. 1c, Supplementary Fig. 4a. Error bars indicate mean ± SD of cells pooled from 3 biological replicates. Significance was tested by Ordinary One-way ANOVA (For all the comparisons, P < 0.0001). Source data are provided as a Source Data file.