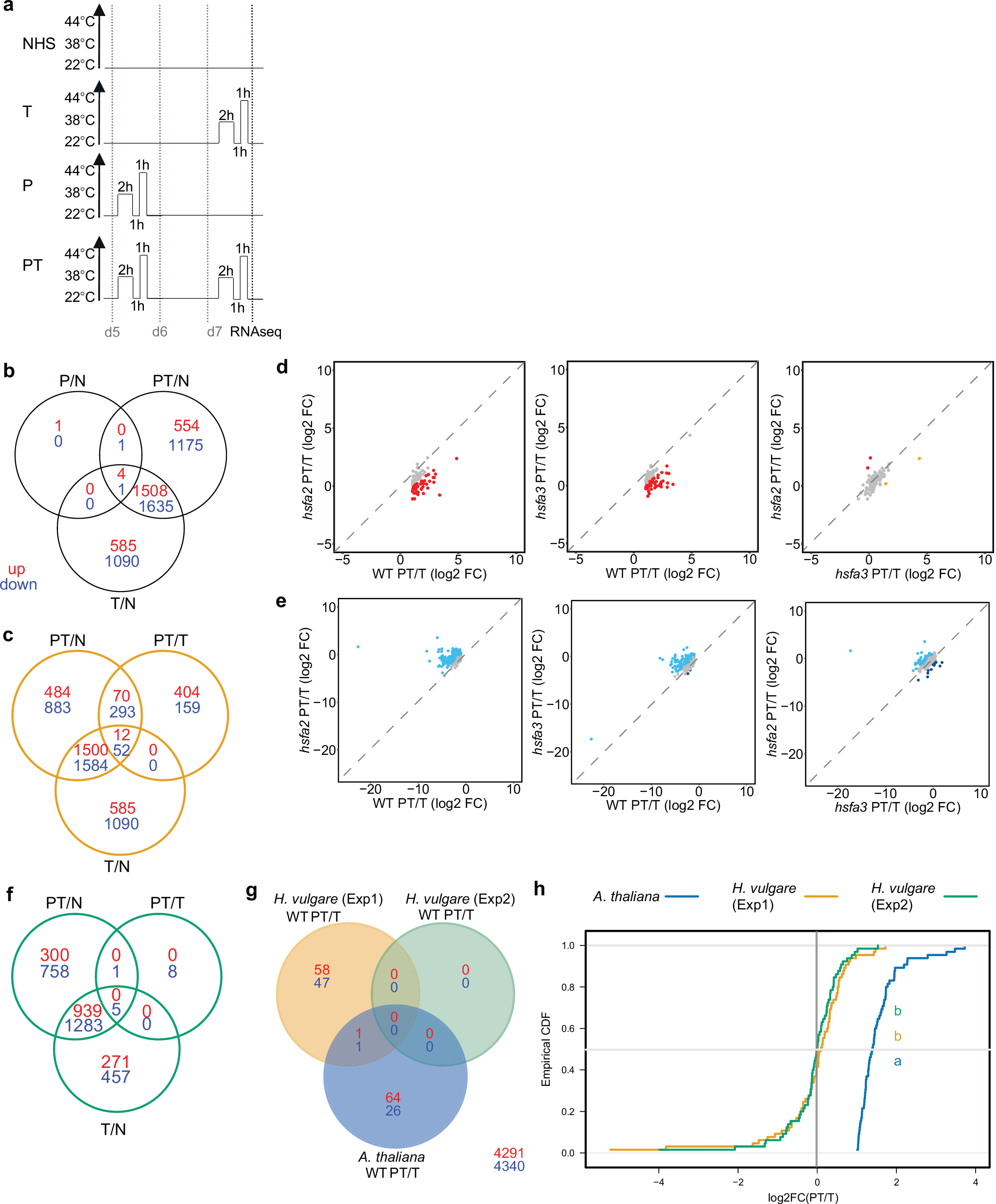
Fig. 5: Analysis of genes with heat-induced Type I or Type II transcriptional memory in barley.

Transcriptomes of 7d-old plants of wild type, hsfa2-1, hsfa3-1 were determined without treatment (N), immediately after ACC (triggered, T), 2 d after ACC (P) or after priming and triggering treatments (PT) by RNA-seq (a). Data shown in (b–e) are from Experiment 1, data shown in (f) are from Experiment 2, (g, h) from both. a Schematic of HS treatments for RNA-seq experiment. b Identification of type I memory genes. 4 HS-inducible (T/N) genes with sustained induction (P/N) were identified. c Identification of type II memory genes. 82 positive type II memory genes were identified as genes that are upregulated more strongly after a second ACC treatment (PT/N) than after a first ACC treatment (PT/T). Among them, 12 were upregulated stronger after the second treatment (+/++ genes) and 70 were upregulated after two treatments but not after one (0/+ genes). 345 negative type II memory genes were identified, among them 52 -/-- genes and 293 0/- genes. d, e Expression of Type II memory genes is impaired in hsfa2-1 and hsfa3-1 mutants. Log2 FC difference between PT and T in different genotypes was compared on positive (d) and negative (e) type II memory genes. In both cases, the change in expression after recurring HS was less pronounced in the mutants. f Identification of type II memory genes in Experiment 2 according to (c) identifies no positive type II memory genes and 6 negative type II memory genes (5 -/-- (T/PT) genes and 1 0/- genes). g Among the 197 genes with significant PT/T expression changes from H. vulgare or A. thaliana with identified orthologs in the respective other species, only two genes overlap. h Orthologs of A. thaliana memory genes with positive PT/T ratio do not show increased PT/T expression in the H. vulgare RNA-seq experiments. Empirical cumulative distribution function plots of PT/T ratio for A. thaliana PT/T up genes and their H. vulgare orthologs (n = 65). Letters on panels indicate significantly different distributions, and their colors match the colors of the genotype curves (p < 0.05, KS-test). Source data are provided as a Source Data file.