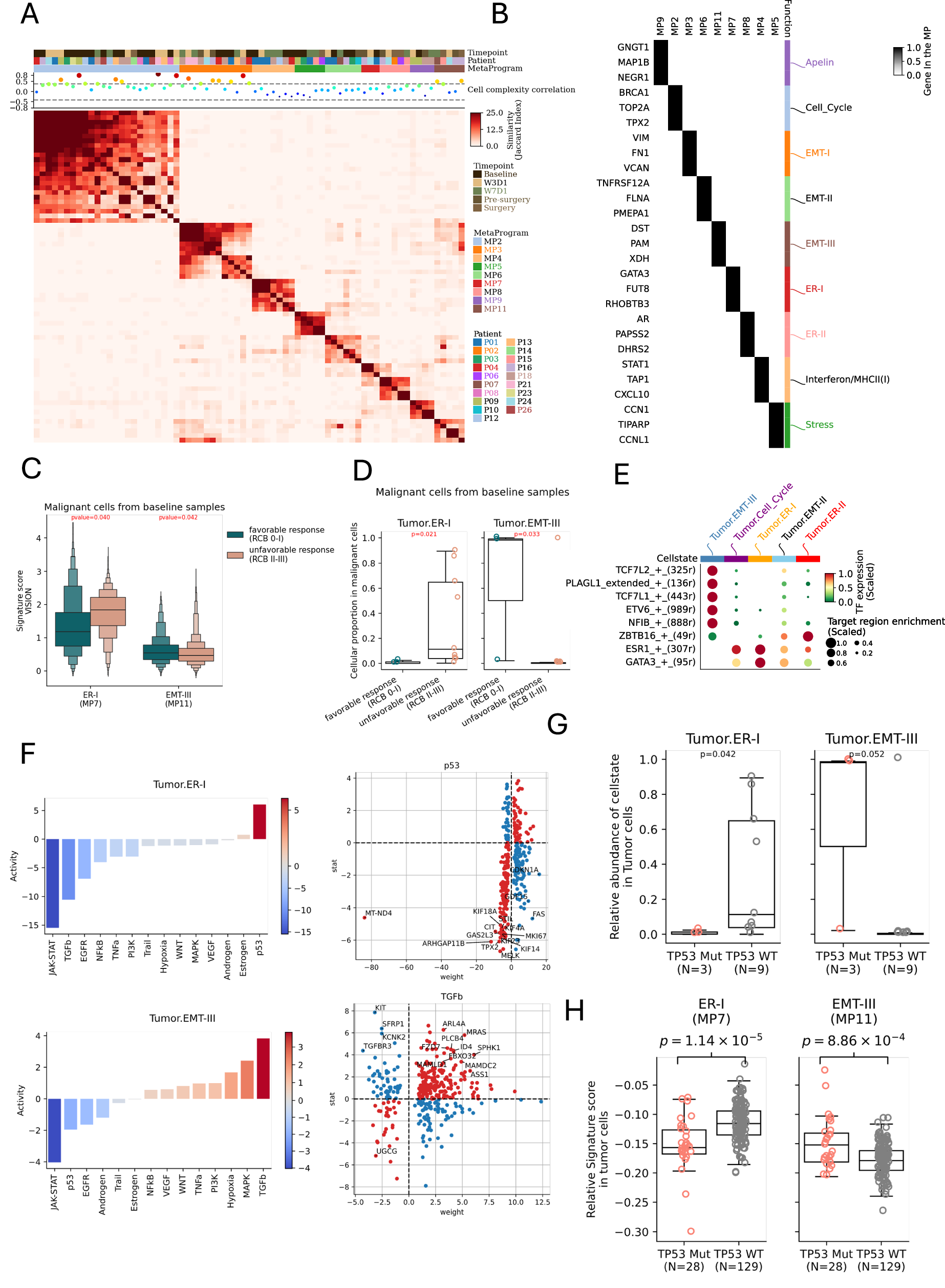
Fig. 2: Tumor intrinsic gene signatures associated with combination therapy tesponse.

A Heatmap displaying pairwise Jaccard similarity indices among robust non-negative matrix factorization (rNMF) programs based on their top 50 genes. Programs are clustered into nine metaprograms (MPs); MPs, timepoint and patient information are labeled at the top. The central scatterplot illustrates Pearson correlation of rNMFs with cellular complexity. B Heatmap depicting gene membership within MPs, with rows as top representative genes, columns as MPs, and functional annotations on the right. C Distribution of ER-I-related MP7 and EMT-III-related MP11 signature level in tumor cells from pretreatment biopsies. P values from two-sided Wald tests on linear mixed model coefficients (patient as random effect; Methods), without multiple-comparison adjustment. Data presented as median with nested quantile ranges and boxes narrowing toward distribution tails to show extreme values. D Baseline comparison of the relative abundance of ER-I-related MP7 and EMT-III-related MP11 states in the tumor population between favorable responders (R; N(pt) = 3) and unfavorable responders (NR; N(pt) = 9), with p values from two-sided Mann–Whitney–Wilcoxon test. Data presented as median with interquartile range (first and third quartiles). E Dotplot of scaled transcription factor expression (color) and target region enrichment scores (dot size). Each row shows a gene regulatory network (GRN), named after the transcription factor and its target region; columns represent four tumor cell states. F PROGENy-inferred activity in ER-I (MP7) and EMT-III (MP11) tumor cell states. Barplots (left) show pathway activity scores relative to other tumor states. X-axis (right) shows gene weights in the p53 (top) and TGFβ (bottom) pathways; Y-axis shows t-values from differential expression comparing MP7 or MP11 to other states. G ER-I (MP7) and EMT-III (MP11) abundance in tumors with or without TP53 mutations from pretreatment biopsies. P values from two-sided Mann–Whitney–Wilcoxon test. Data presented as median with interquartile range (first and third quartiles). H ER-I-related MP7 and EMT-III-related MP11 gene signatures relative to the overall tumor signature in bulk RNA-Seq data from TCGA primary HR+ breast cancer. Patients grouped by TP53 mutation status, with significance tested by two-sided Mann–Whitney–Wilcoxon test. Data presented as median with interquartile range (first and third quartiles). Source data are provided as a Source Data file.