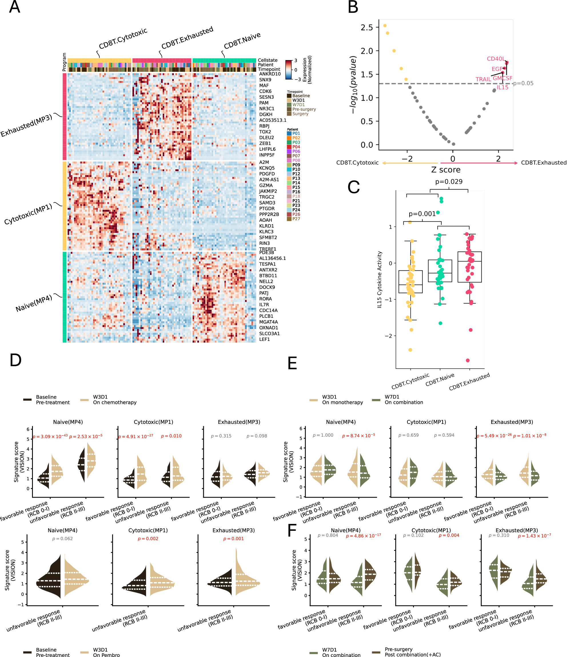
Fig. 3: Reprogramming of CD8+ T cells and their molecular signatures during monotherapy and combination therapy.

A Heatmap illustrating average gene expression from three metaprograms (MPs) among three distinct CD8 + T cell states. Rows represent gene names. Top: cell state, patient, and timepoint information. B Differential cytokine activity between cytotoxic and exhausted CD8 + T cell states, analyzed using the two-sided Mann–Whitney–Wilcoxon test. The Y-axis displays negative log10 p values; the X-axis shows t-values. C Boxplot depicting distribution of predictive IL-15 cytokine activity across three CD8 + T cell states. Cytotoxic, native, and exhausted CD8 + T cell sates were detected in 38, 38, and 35 samples, respectively. Each point represents a sample, with p values calculated using the two-sided Mann–Whitney–Wilcoxon test. Data presented as median with interquartile range (first and third quartiles). D Violin plots illustrating shift in distribution of three MP gene signatures from baseline to monotherapy in favorable and unfavorable responders with biopsies at both timepoints. Top: CD8 + T cells during chemotherapy vs. pretreatment CD8 + T cells. Bottom: CD8 + T cells during Pembrolizumab treatment vs. pretreatment CD8 + T cells. P values were calculated via two-sided Wald tests on linear mixed model coefficients (Methods: Differential gene signature analysis), with patient ID modeled as a random effect. No adjustment made for multiple comparison. E Violin plots displaying shift in distribution of three MP gene signatures from monotherapy to combination therapy in favorable and unfavorable responders with biopsies at both timepoints. P values calculated via two-sided Wald tests on linear mixed model coefficients (Methods: Differential gene signature analysis), with patient ID modeled as a random effect. No adjustment made for multiple comparison. F Violin plots showing shift in distribution of three MP gene signatures from combination therapy to post-combination therapy (with AC treatment) in favorable and unfavorable responders with biopsies at both timepoints. P values calculated via two-sided Wald tests on linear mixed model coefficients (Methods: Differential gene signature analysis), with patient ID modeled as a random effect. No adjustment made for multiple comparison. RCB residual cancer burden. Source data are provided as a Source Data file.