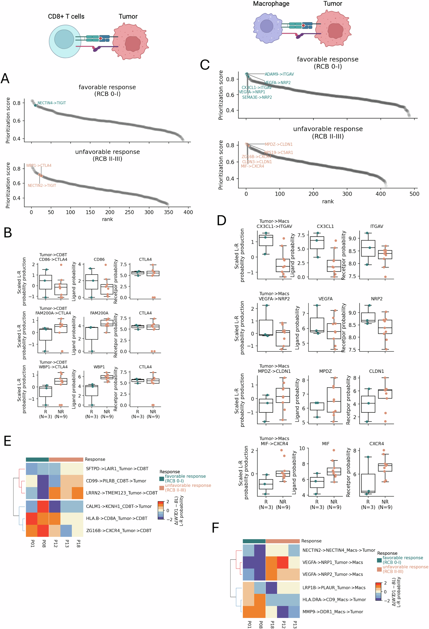
Fig. 5: Tumor cellular interactions with CD8+ T cells and macrophages.

A Rank plots displaying baseline ligand-receptor (L–R) interactions between tumors and CD8 + T cells, sorted by their MultiNicheNetR prioritization score. Top: Predominant L–R interactions in favorable responders. Bottom: Predominant L–R interactions in unfavorable responders. Annotations highlight L–R interactions involving immune checkpoint receptors on CD8 + T cells that rank within the top 50 for each group. (Top illustration was created in BioRender. Miler-jones, L. (2025) https://BioRender.com/e6aheln). B Boxplots illustrating the distribution of three L–R interaction metrics for tumors expressing ligands that interact with the CTLA-4 receptor on CD8 + T cells, comparing favorable and unfavorable responders. Left: Probability of producing both ligand and receptor; Middle: Probability of producing the ligand; Right: Probability of producing the receptor. Data were presented as median with interquartile range (first and third quartiles). C Rank plots displaying baseline ligand-receptor (L–R) interactions between tumors and macrophages, sorted by their MultiNicheNetR prioritization score. Top: Predominant L–R interactions in favorable responders. Bottom: Predominant L–R interactions in unfavorable responders. Annotations highlight the top five L–R interactions for each group. (Top illustration was created in BioRender. Miler-jones, L. (2025) https://BioRender.com/e6aheln). D Boxplots illustrating the distribution of three L–R interaction metrics for tumors expressing ligands that interact with the receptors on macrophage, comparing favorable and unfavorable responders. Left: Probability of producing both ligand and receptor; Middle: Probability of producing the ligand; Right: Probability of producing the receptor. Data are presented as median with interquartile range (first and third quartiles). E Heatmap illustrating the changes in tumor-CD8 + T cell L–R interactions from pretreatment (BL) to on-combination therapy (W7D1). The top five altered L–R interactions for each group are displayed. F Heatmap depicting the changes in tumor-macrophage L–R interactions from pretreatment (BL) to on-combination therapy (W7D1). The top five altered L–R interactions for each group are shown. RCB residual cancer burden. Source data are provided as a Source Data file.