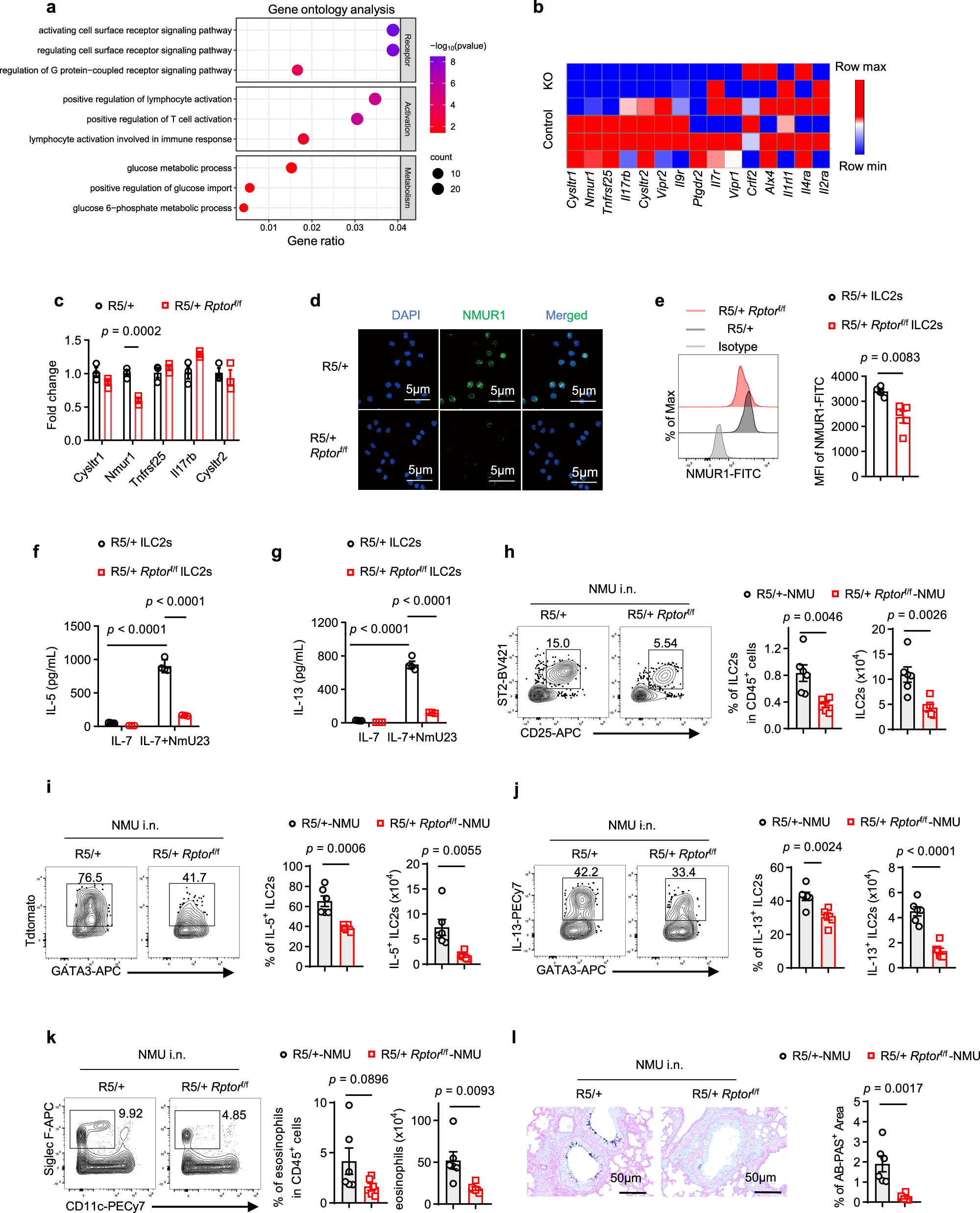
Fig. 4: mTORC1 regulates NMUR1 expression on ILC2s.

a, b RNA-seq analysis of sorted ILC2s from R5/+ and R5/+ Rptorf/f (KO) mice after papain treatment (n = 3). GO analysis of KO ILC2s downregulated genes (a). Heatmap of ILC2 surface receptor genes (b). c mRNA expression of ILC2 surface receptor genes (n = 3). d Immunofluorescence staining of NMUR1 (Green) in ILC2s from R5/+ and R5/+ Rptorf/f mice. Scale bars, 5 μm. The experiments were repeated three times with similar results. e Mean fluorescence intensity (MFI) of NMUR1 in lung ILC2s from R5/+ and R5/+ Rptorf/f mice (n = 4 for R5/+, n = 5 for R5/+ Rptorf/f). f, g Sorted ILC2s from R5/+ and R5/+ Rptorf/f mice were cultured with NMU (10 ng/mL) in the presence of IL-7 (10 ng/ml) for 24 h. IL-5 and IL-13 in the supernatants were detected by ELISA (n = 4 for R5/ +, n = 3 for R5/+ Rptorf/f). h–l R5/+ and R5/+ Rptorf/f mice were challenged with NMU (20 μg/30 μL/day) intranasally (i.n.) for five days. Lung tissues were collected on day 8 (n = 6). h–j, Frequency and absolute counts of total ILC2s (h), IL-5+ ILC2s (i) and IL-13+ ILC2s (j). k Frequency and absolute counts of eosinophils in the lungs. l Alcian Blue–Periodic Acid–Schiff (AB-PAS) staining of lung sections and quantification of AB-PAS+ area by ImageJ. Scale bars, 50 μm. Each symbol represents an individual mouse (c–l). Data are representative of three (c–g) independent experiments and data were pooled from two independent experiments (h–l) shown as mean ± SEM. Statistical significance was determined by a two-tailed unpaired Student’s t test (c, e, h–l) or two-way ANOVA followed by Tukey’s multiple comparisons test in (f, g). p-values are shown on the graphs, and p-values < 0.0001 are reported as such. Source data are provided as a Source Data file.