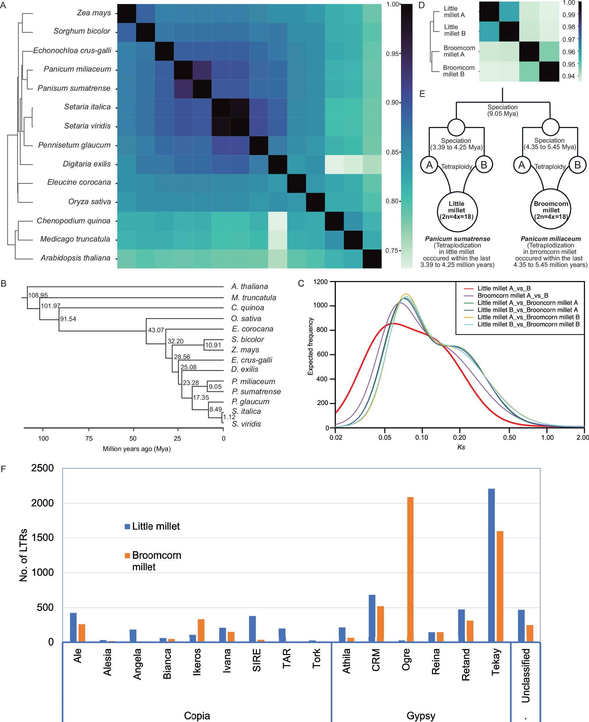
Fig. 3: Genetic relationships between little millet and other millet species.

A A heatmap representation of shared gene families (pankmer analysis) between little millet, other millet species, and related cereal species. The intensity of heatmap coloration indicates the degree of genetic similarity, with darker regions representing a higher proportion of shared genes. Little millet shows a high degree of similarity with broomcorn millet and other millet species but relatively lower overlap with distantly related cereals, reflecting phylogenetic divergence. B Divergence time estimates among millets and related cereals. A species tree was constructed from single-copy orthologs across 14 plant genomes using IQ-TREE. Divergence times were estimated with MCMCtree under an independent rates model. C Synonymous substitution rate (Ks) distributions between different sub-genomes of little millet and broomcorn millet. D Genetic relationships between the sub-genomes of little millet and broomcorn millet. The figure displays the output of a PanKmer analysis comparing the sub-genomes of little millet and broomcorn millet. E An evolutionary model depicting the speciation event between little millet and broomcorn millet occurred before the genome duplication in each species. F Distribution of various LTR elements in the genomes of little millet and broomcorn millet. Source data are provided as a Source Data file.