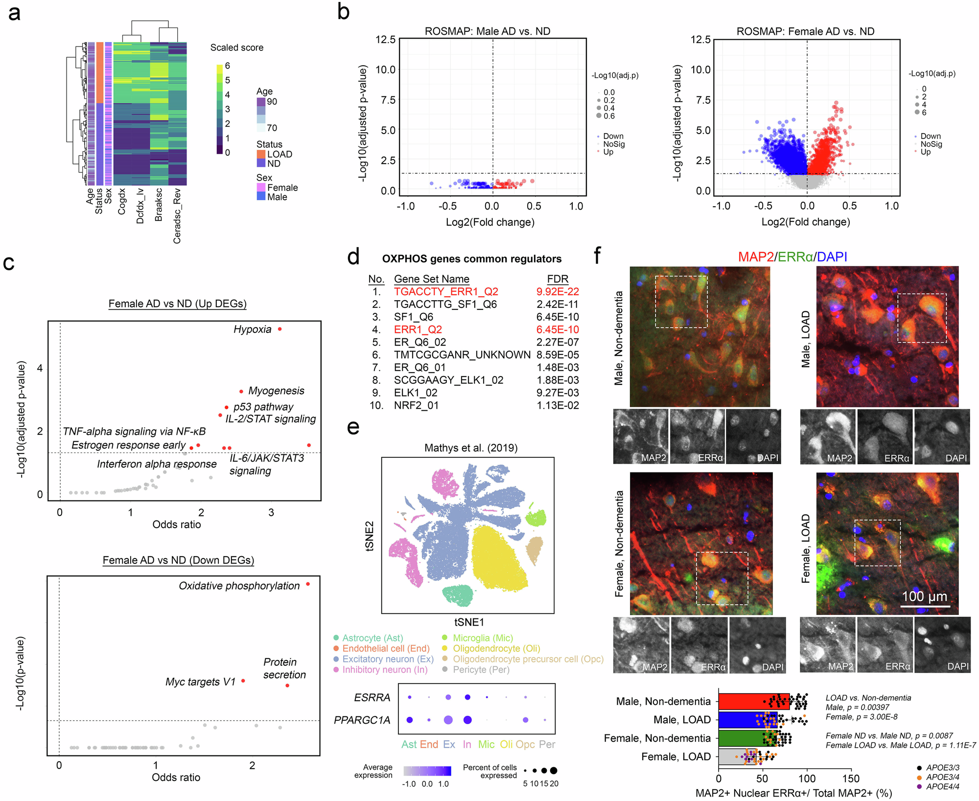
Fig. 1: Female patients with LOAD exhibit a more pronounced decline in the ERRα-regulated bioenergetic network within neurons.

a The disease status of the ROSMAP study samples was defined on the basis of multiple clinicopathological parameters (x-axis). b DEG profiles curated from the comparison between LOAD and ND samples in a sex-specific manner [males (left panel) and females (right panel)] (two-sided Limma with Benjamini–Hochberg correction). c Functional enrichment analysis of the DEGs identified from LOAD vs ND samples in female subjects [upregulated (top panel) and downregulated (bottom panel)] on Enrichr164 (two-sided Fisher’s exact test with correction). d Common transcription regulator analysis of DEGs enriched in the OXPHOS pathway on the GSEA platform165 with reference to the TFT_LEGACY subset of TFT (Mann–Whitney rank sum test with corrections)166. e t-SNE plot of a total of 70,634 nuclei derived from a total of 48 LOAD (n = 24) and ND (n = 24), age (mean ± SD = 85.646 ± 4.215), and biological sex-matched (12 males and 12 females per group) prefrontal cortex samples from Brodmann area 1052. A dot plot illustrates the relative expression levels of ESRRA and PPARGC1A among all the brain cell types. f Representative immunofluorescence staining images of human prefrontal cortex tissues reveal changes in nuclear signals of ERRα in MAP2-positive neurons in LOAD vs ND samples of different sexes. Quantification is shown (n = 4 biological replicates/group; 10 experimental replicates/sample; Kruskal–Wallis test with Dunn’s multiple comparisons correction). N represents biological replicates. The values represent the mean ± s.d. Source data are provided as a source data file.