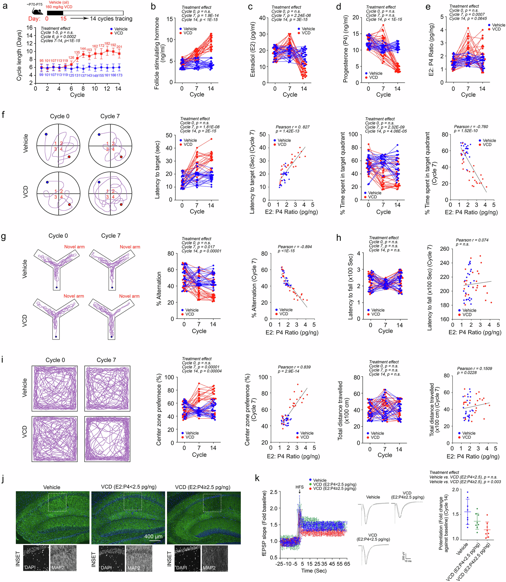
Fig. 2: Diminished cognitive and memory capacities correlate with the resulting E2:P4 ratios following the induction of AOF by VCD.

a Schematic of VCD administration and the associated timeline. The average length of the oestrous cycle (days) was defined as the number of days between 2 successive demonstrations of proestrus as evaluated by vaginal cytology (n = 25; two-way ANOVA with Šídák’s multiple comparisons test). b–e Changes in circulating levels of b FSH, c oestradiol (E2), d progesterone (P4) and e E2:P4 ratio at the proestrus phase of cycles 0, 7, and 14 (n = 25, two-way ANOVA with Šídák’s multiple comparisons test). f Representative swimming patterns of mice in the MWM paradigm. Latency to target and time spent in target quadrant plots of the probe trial test, as well as their correlations with the resulting E2:P4 ratios at cycle 7, are shown (n = 25; two-way ANOVA with Šídák’s multiple comparisons test; Pearson correlation test). g Representative walking patterns of mice in a Y-maze paradigm. The percentage of alternations and the correlations to the resulting E2:P4 ratios after treatment are shown (n = 25, two-way ANOVA with Šídák’s multiple comparisons test, Pearson correlation test). h Latency to fall statistics in a rotarod paradigm and correlations with the resulting E2:P4 ratios at cycle 7 are shown (n = 25; two-way ANOVA with Šídák’s multiple comparisons test and Pearson correlation test). i Representative walking patterns of mice in an open-field test paradigm. The percentage of time spent in the centre zone and the correlations to the resulting E2:P4 ratios at cycle 7 (n = 25, two-way ANOVA with Šídák’s multiple comparisons test, Pearson correlation test). j Representative immunofluorescence staining images of mouse hippocampal tissue harvested after cycle 14 (n = 5 biological samples/batch, 5 batches). k Field excitatory postsynaptic potentials (fEPSPs) evoked by Schaffer collateral pathway stimulation during the LTP experiment in acute hippocampal slices (n = 8). Representative traces displaying electrophysiological recordings from acute hippocampal slices. Quantification of average fEPSPs during the last 10 min (n = 8; one-way ANOVA with Tukey’s multiple comparisons test). HFS high-frequency stimulation. N represents biological replicates. Values represent the mean ± s.d. Source data are provided as a source data file.