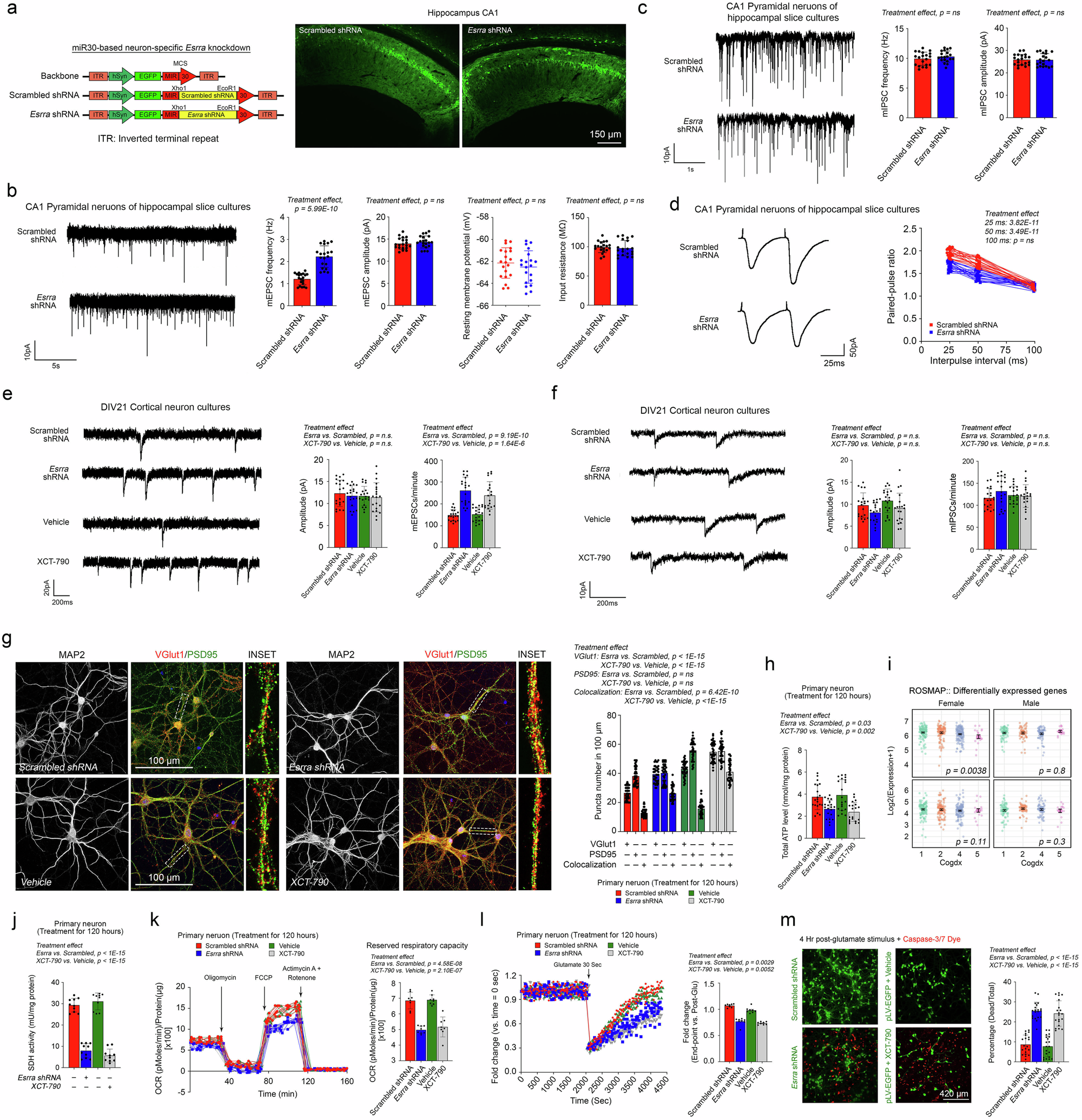
Fig. 6: Increased spontaneous postsynaptic activity, coupled with bioenergetic incompetence due to the loss of ERRα, confers heightened neuronal vulnerability to excitotoxic insults.

a Schematic of the AAV-shRNA construct designs. Representative images of GTP-labelled neurons in the hippocampal CA1-2 region (n = 5). b, c Sample records of (b). mEPSCs and c mIPSCs in hippocampal slice cultures. Mean frequencies and amplitudes are shown (n = 5; 4 experimental replicates; two-tailed unpaired t-test). d Representative traces of pair-pulse stimulation. Paired-pulse ratios are plotted against interstimulus intervals (n = 5; 4 experimental replicates; two-way ANOVA with Šídák’s multiple comparisons test). e, f Sample records of e mEPSCs and f mIPSCs in primary cortical neurons. Mean frequencies and amplitudes during the 1–3 min of monitoring are shown (n = 5 biological replicates, 4 experimental replicates; one-way ANOVA with Tukey’s multiple comparisons test). g Immunocytochemistry analysis on the abundance of VGLUT1 and PSD95 signals (n = 40; one-way ANOVA with Holm–Šídák’s multiple comparisons test except that for colocalised VGlut1 + PSD95 + , where the Kruskal–Wallis test with Dunn’s multiple comparison test was used). h Total baseline ATP levels in primary cortical neurons (n = 20; Kruskal–Wallis test with Dunn’s multiple range test). i Scattered plots reveal biological sex-specific comparisons of the expression levels of SDHA and SDHD in the ROSMAP brain samples of different cognitive scores (Cogdx) (ND: male n = 133 and female n = 219; LOAD: male n = 88 and female n = 173; Kruskal–Wallis test). j Succinate dehydrogenase enzymatic activity in primary cortical neurons (n = 10; one-way ANOVA with Holm–Šídák’s multiple comparison test). k Mito Stress assay in primary cortical neurons. Reserved respiratory capacity was calculated (n = 8; one-way ANOVA with Tukey’s multiple comparisons test). l Live monitoring of dynamic ATP signals in response to temporal synaptic activity-dependent energy consumption. The relative abundance of ATP signals after recovery (Signal ratio: Endpoint4270s/Post-Glu135s) was calculated (n = 8, Kruskal–Wallis test with Dunn’s multiple comparisons test). m Representative images of the AAV-GFP signals and caspase-3/7 signals of primary cortical neurons at 4 h post-glutamate challenge are shown in (h). (n = 20, one-way ANOVA with Tukey’s multiple comparisons test). N represents biological replicates. The values represent the mean ± s.d. Source data are provided as a source data file.