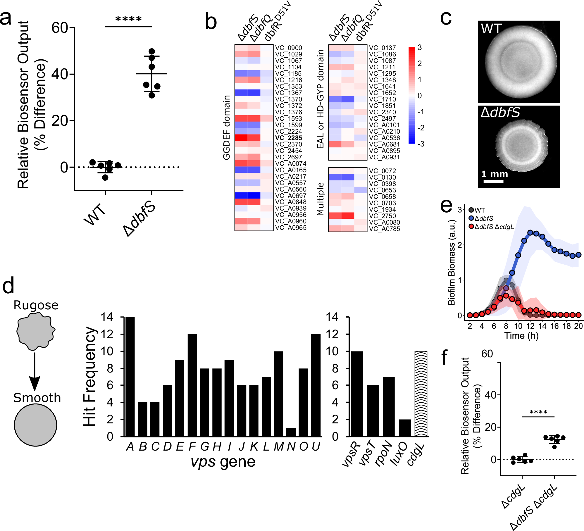
Fig. 6: DbfR phosphorylation drives increased c-di-GMP levels via upregulation of cdgL.

a Relative c-di-GMP reporter output for the WT and ∆dbfS strains, expressed as means ± SD of percentage difference relative to the WT control. Points represent individual replicates of N = 2 biological replicates and 3 technical replicates. Statistical analysis was performed using unpaired, two-sided t-tests with a 95% confidence interval. P < 10−5. b Heatmap of RNAseq results for c-di-GMP metabolizing enzymes in the indicated strains. Genes are grouped by the presence of GGDEF domain (diguanylate cyclase), EAL or HD-GYP domains (phosphodiesterase), or multiple catalytic domains, potentially representing bifunctionality. Color bar represents Log2 fold changes. VC_2285 (cdgL) is bolded for ease of identification. c Stereomicroscope images of WT and ∆dbfS colony morphologies. Data are representative of N = 3 biological replicates. d Left: Schematic of mutagenesis screen. Middle: Hit frequency for genes in the vps-I and vps-II operons. Right panel: Hit frequency for selected regulators of biofilm formation. All screen hits are reported in Supplementary Table 2. e Quantification of biofilm biomass for WT, ∆dbfS, and ∆dbfS ∆cdgL strains using time-lapse brightfield microscopy. Points represent means ± SD (shaded regions) of N = 2 biological replicates and 3 technical replicates. f As in (a) for the ∆cdgL and ∆dbfS ∆cdgL double mutant. Reporter output is normalized to the ∆cdgL strain. P < 10−5. ****P < 0.0001. a.u. arb. units.