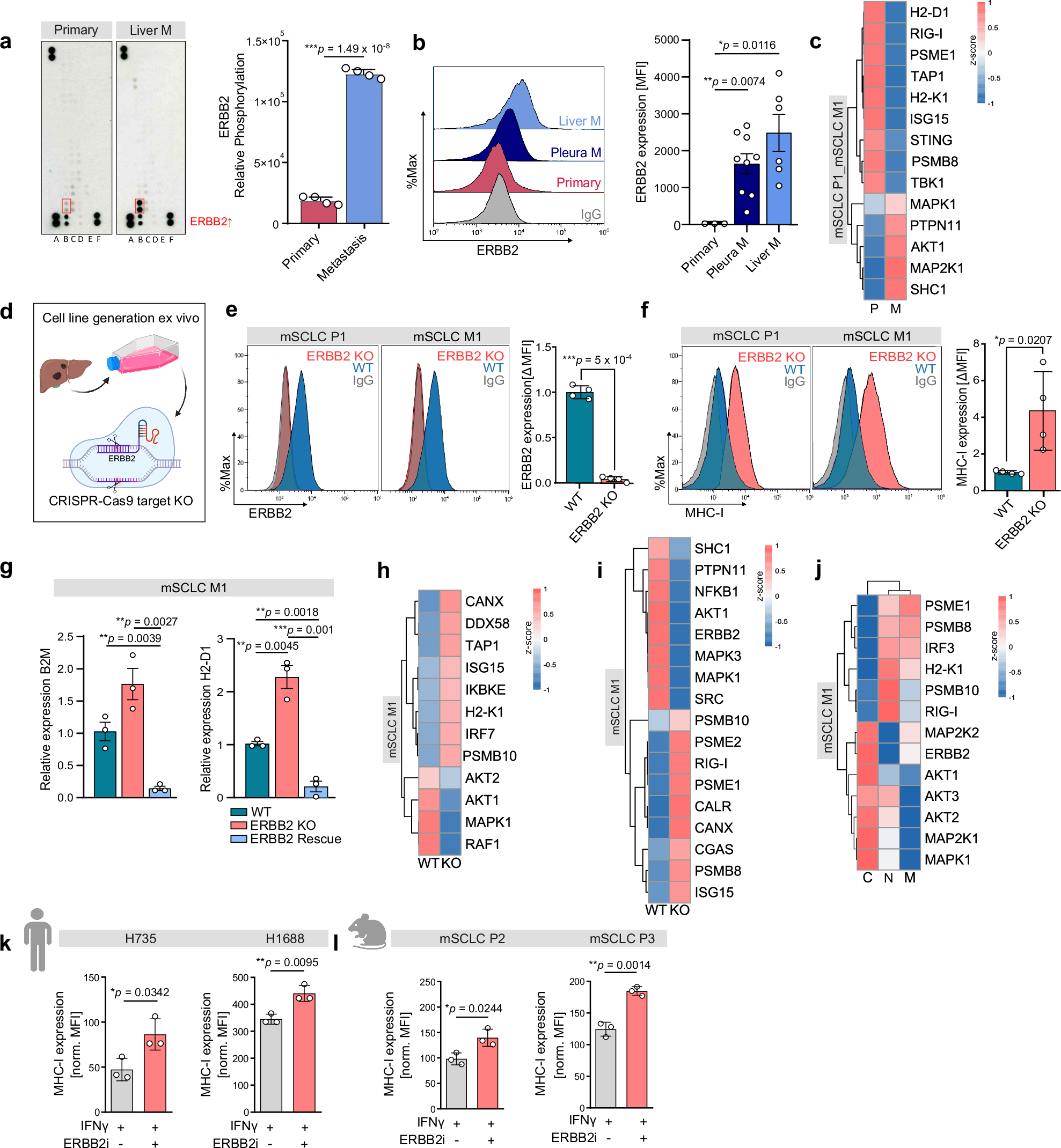
Fig. 3: ERBB2 regulates MHC-I antigen presentation pathway and inhibition of ERBB2 enhances MHC-I expression in SCLC.

a Relative phosphorylation of ERBB2 in primary and metastatic cells assessed by RTK-assay (n = 4 technical replicates). b Histogram showing ERBB2 expression determined by MFI in flow cytometry in representative human SCLC cell lines from primary tumor (n = 1), pleural effusion (n = 3), and liver metastases (n = 2) with corresponding quantification (n = 3 technical replicates). c Heat map of global protein profiling from primary and metastatic SCLC cells (each group n = 3 biological replicates). d Illustration of ERBB2 KO generation. Created in BioRender. Meder, L. (2025) https://BioRender.com/su67ybp. e Relative ERBB2 expression of WT and ERBB2 KO cells, determined by flow cytometry (n = 4 biological replicates). f Relative MHC-I expression of WT and ERBB2 KO cells, determined by flow cytometry (n = 4 biological replicates). g Relative B2M, H2-D1 expression in WT, ERBB2 KO and ERBB2 rescue in murine metastatic SCLC cell line measured by qPCR (n = 3 biological replicates). h Heat map of RNA sequencing in WT and ERBB2 KO cells (each group n = 3 biological replicates). i Whole proteome analysis of WT and ERBB2 KO in murine metastatic SCLC cell line (each group n = 3 biological replicates). j Whole proteome analysis of murine metastatic SCLC cell line untreated vs. treated with neratinib/mubritinib (1 μM) for 24 h (each group n = 3 biological replicates). k Relative MHC-I expression after treatment with IFNγ (40 ng/mL) or IFNγ + ERBB2 inhibitor mubritinib (1 µM), determined by flow cytometry (n = 3 biological replicates). l Relative MHC-I expression after treatment with IFNγ (40 ng/mL) or IFNγ + ERBB2 inhibitor mubritinib (1 µM), determined by flow cytometry (n = 3 biological replicates). For flow cytometry analyses, MFI was normalized to IgG control and representative histograms are shown. Statistical analysis was performed using a two-sided, unpaired Student’s t-test. Data are represented as mean ± SEM. *p < 0.05, **p < 0.01, ***p < 0.001. Source data are provided as a Source Data file. Icons created in BioRender. Meder, L. (2025) https://BioRender.com/z2ehzfh.