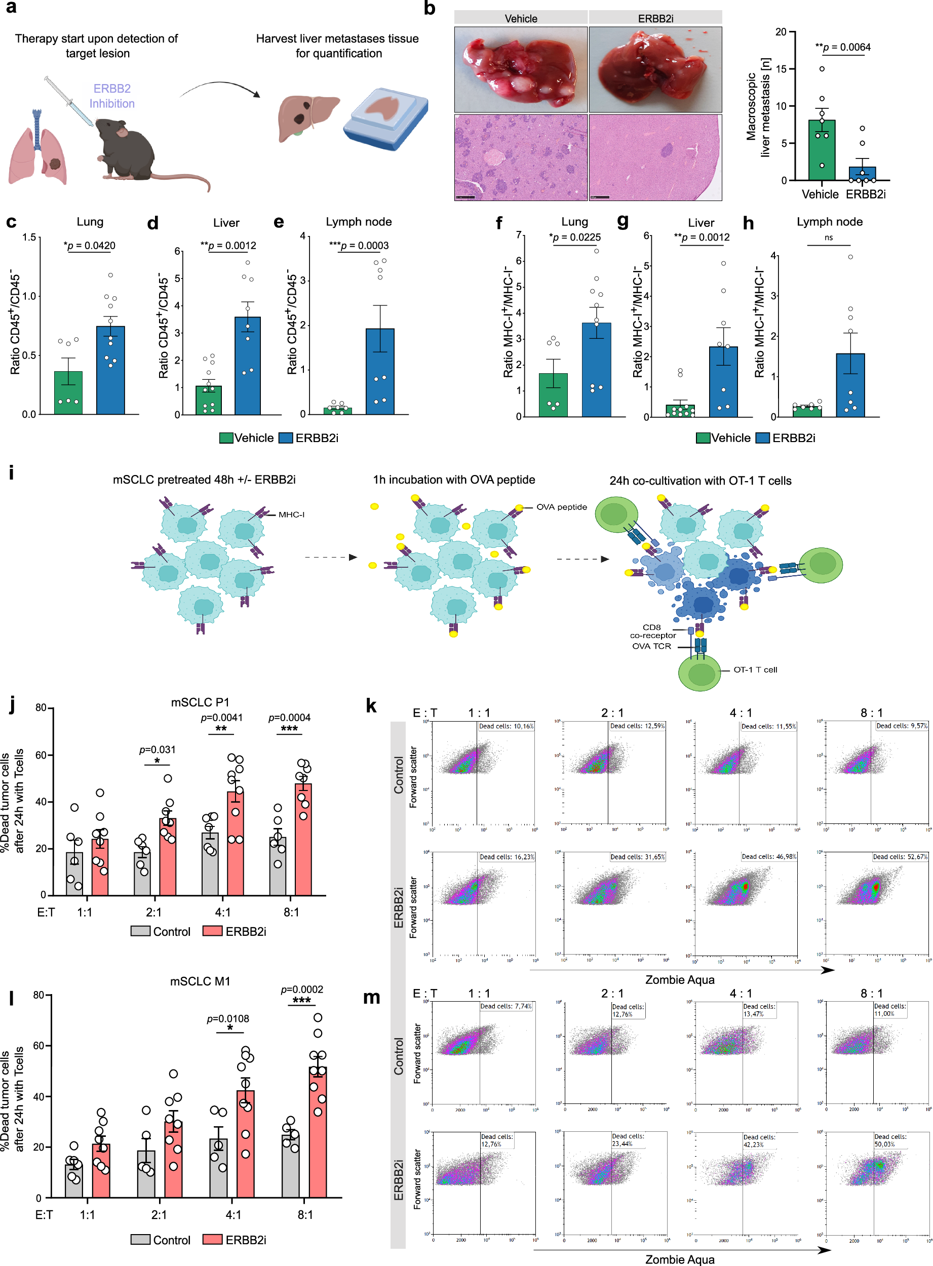
Fig. 6: Inhibition of ERBB2 enhances T cell- mediated immune response and prevents metastatic immune cell evasion.

a Schematic of the experimental setup, including mouse treatment with ERBB2 inhibitor mubritinib and sample preparation. Created in BioRender. Meder, L. (2025) https://BioRender.com/eyhkfjh. b Representative macroscopic and microscopic images of liver tissue from vehicle and ERBB2i-treated mice with macroscopic quantification of liver lesions (two-sided Mann–Whitney test; n = 7 mice per group). c–e Ratio of CD45+/CD45− cells determined by flow cytometry from lung, liver and lymph node samples of vehicle or ERBB2i treated mice (two-sided Mann–Whitney test, lung, vehicle n = 6, ERBB2i n = 10; liver, vehicle n = 11, ERBB2i n = 8; lymph node, vehicle n = 7, ERBB2i n = 8). f–h Ratio of MHC-I+/MHC-I− tumor cells determined by flow cytometry from lung, liver, and lymph node samples of vehicle or ERBB2i (mubritinib) treated mice (two-sided Mann–Whitney test; lung, vehicle n = 6, ERBB2i n = 10; liver, vehicle n = 11, ERBB2i n = 8; lymph node, vehicle n = 7, ERBB2i n = 8). i Schematic of the tumor cell/T cell co-culture assay setup. Created in BioRender. Meder, L. (2025) https://BioRender.com/3wkefcf. j Percent of dead target primary tumor cells following 24 h incubation with OT-I T cells at indicated effector/T cell (E:T) ratio with or without ERBB2i (mubritinib) (two-way ANOVA; 1:1 control n = 6, ERBB2i n = 8; 2:1 control n = 6, ERBB2i n = 8; 4:1 control n = 7, ERBB2i n = 9; 8:1 control n = 6, ERBB2i n = 8 biological replicates). k Representative dot plots showing gated cancer cells with dead cells labeled with Aqua Zombie. l Percentage of dead metastatic tumor cells after 24 h co-culture with OT-I T cells at indicated effector/tumor cell (E:T) ratios (two-way ANOVA; 1:1 control n = 6, ERBB2i n = 8; 2:1 control n = 5, ERBB2i n = 8; 4:1 control n = 5, ERBB2i n = 9; 8:1 control n = 5, ERBB2i n = 9 biological replicates). m Representative dot plots showing gated cancer cells with dead cells labeled with Aqua Zombie. Data are presented as mean ± SEM. *p < 0.05, **p < 0.01, ***p < 0.001. Source data are provided as a Source Data file.