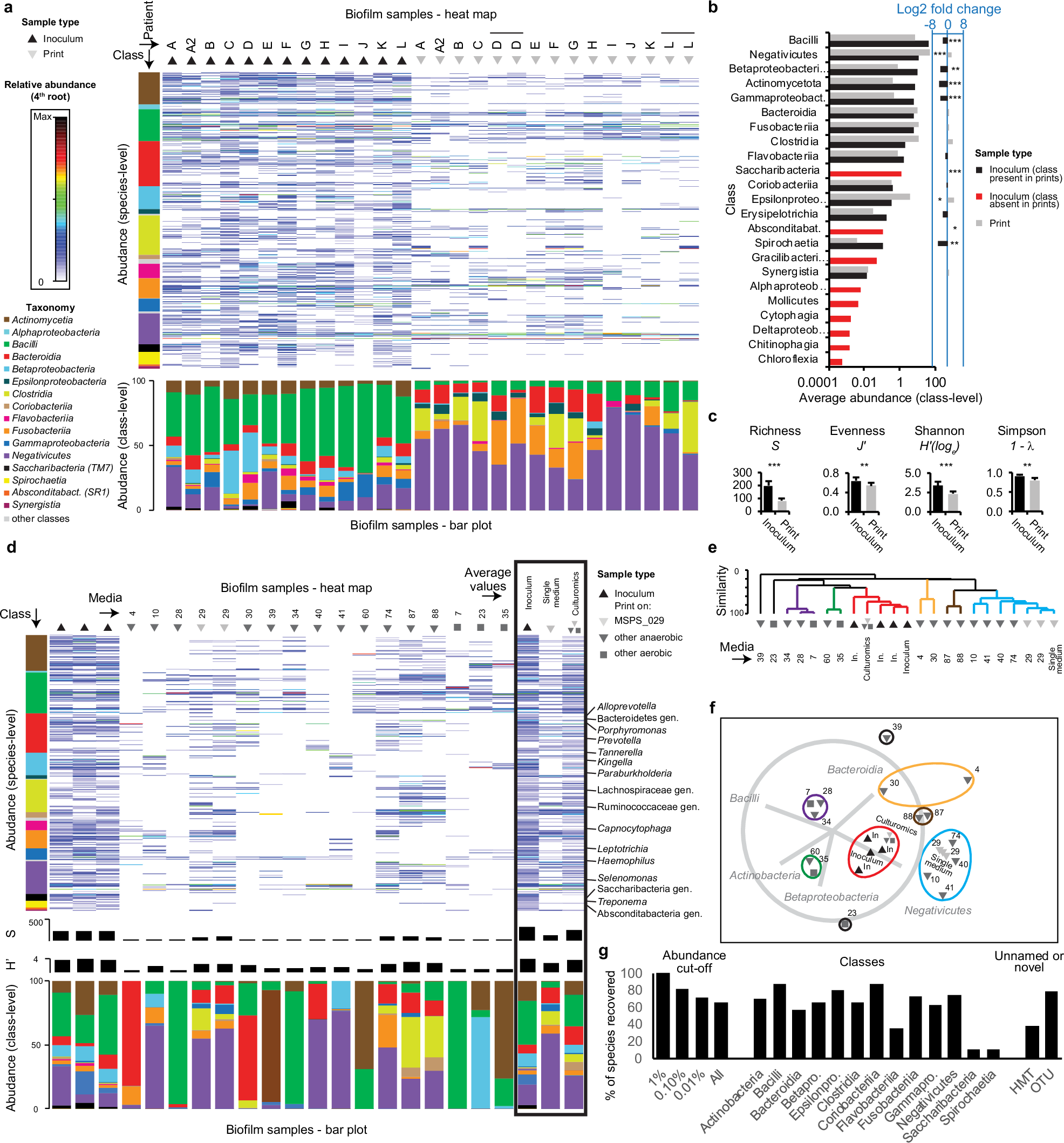
Fig. 3: Composition and diversity of bioprint arrays of colonies.

Composition and diversity of complex biofilm inocula and printed colony arrays as assessed by full 16S rRNA gene amplicon profiling. Data for prints on single robust medium and for culturomics are presented in (a–c), and (d–g), respectively. a Composition of colony arrays obtained on MSPS_029 medium. The species and class levels are shown in the heat map (top) and bar plot (bottom), respectively. Species were sorted by class. b Major microbial shifts observed between inocula (n = 13) and prints (n = 15). Two-sided Mann–Whitney U Test. Symbols * and *** indicate the Bonferroni-adjusted p < 0.05 and p < 0.001, respectively. c Diversity measures compared for inocula (n = 13) and prints (n = 15). Mean value and standard deviation for Richness (S), Evenness (J’), Shannon index (H’), and Simpson index (1-λ) are depicted. Two-sided Mann–Whitney U Test. Symbols ** and *** indicate the p < 0.01 and p < 0.001, respectively. d Composition of colony arrays obtained by culturomics in comparison to the original samples. Data is shown like in (a). Additionally, the diversity of the colony arrays (S and H’) is depicted in the middle area of the graph. Mean values for inoculum, the MSPS_029 medium, and culturomics are shown on the right in the black frame. Labels depict selected genera from which individual species present in the inocula were not recovered by culturomics. Different symbols indicate the sample type or culture condition. e Hierarchical cluster analysis of microbial profiles from (d). Bray–Curtis similarity values were calculated on standardized abundances of reads grouped to classes. Clusters at an arbitrary similarity of 60% were colored. f Non-metric Multi-Dimensional Scaling of microbial profiles from (d). Superimposed is a vector plot for classes and clusters from (e). 2D-stress was 0.13. g Species recovered by laser bioprinting. Percentage recovery is shown by abundance cut-off, by class (for those encompassing at least five species), and for unnamed oral taxa (only possessing HMT number) or for taxa that were not classified at species level (OTUs). For additional details for (a–g), refer to the Source Data.