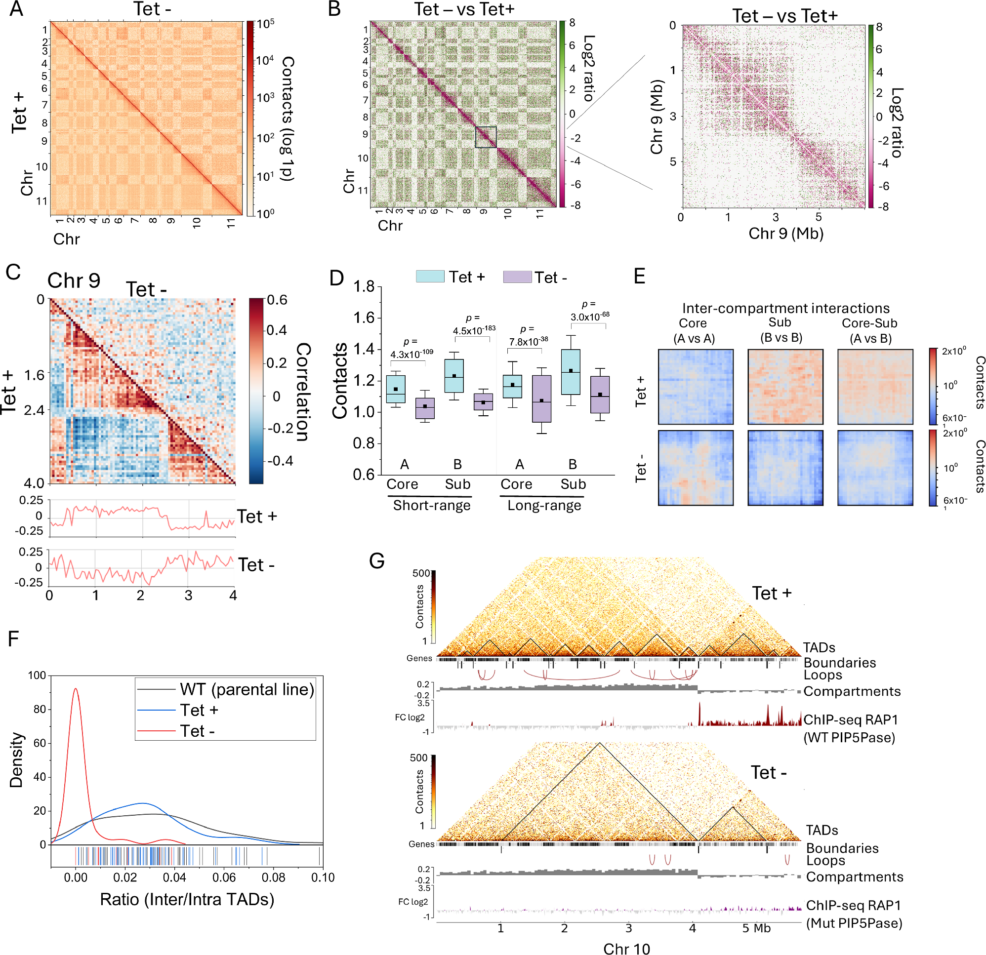
Fig. 5: PIP5Pase regulates chromatin spatial organization.
From: Chromosome compartment assembly is essential for subtelomeric gene silencing in trypanosomes

A Hi-C heatmap of Chr 1-11 contacts in T. brucei expressing PIP5Pase (Tet +, lower left) or after 24 h knockdown (Tet−, upper right) at 50 b resolution. Tet, tetracycline. B Hi-C heatmap of Chr 1-11 log2 ratio of contacts from PIP5Pase 24 h knockdown (Tet-) versus PIP5Pase expressing cells (Tet+) at 50 Kb resolution. On the right, Hi-C heatmap of Chr 9 log2 ratio of chromatin contacts from Tet– versus Tet+ cells at 10 Kb resolution. C Hi-C heatmap of Chr 9 chromatin contacts at 10 Kb resolution from cells expressing PIP5Pase (Tet+, lower left) vs 24 h knockdown (Tet−, upper right). Compartment scores are shown below. D Average short- and long-range intra-chromosomal contacts from all core (A) and subtelomeric (B) compartments in cells expressing PIP5Pase (Tet+) or after 24 h knockdown (Tet−). Long-range interactions are >100,000 kb (N = 2178), whereas short-range interactions are <100,000 Kb (N = 2178). Boxes show IQR (25–75%); the center line is the median; the square is the mean; whiskers with minima and maxima are the ±SDM. p-values were calculated using two-sample two-sided t-test. E Average of all inter-chromosomal core (A) and subtelomeric (B) compartment contacts in cells expressing PIP5Pase (Tet+) or after 24 h knockdown (Tet−). F Ratio of contacts between (Inter) and within (Intra) TADs in cells expressing PIP5Pase (Tet +) or after 24 h knockdown (Tet−). Density, kernel density distribution of the data. X-axis bars show ratio data distribution. WT, SM427 cells (N = 278). G Heatmap of Chr 10 chromatin contacts (10 Kb resolution) from cells expressing PIP5Pase (Tet +) or after 24 h knockdown (Tet−). TADs (from 10 Kb resolution matrices), TAD boundaries, loops, and compartments are indicated. RAP1-HA ChIP-seq from cells exclusively expressing PIP5Pase (WT) or its catalytic inactive mutant (Mut, D360A/N362A) is also shown. D, E show contacts in median pixel values66. ChIP-seq shows the average of three biological replicates. Hi-C data is the sum of three biological replicates for Tet+ and three biological replicates for Tet−. Hi-C matrices used for analysis and graphing were balanced with KR method and normalized to the smallest matrix for comparisons between groups. Source data are provided as a Source data file.