Fig. 6: PIP5Pase and RAP1 repress VSG-rich subtelomeric compartments.
From: Chromosome compartment assembly is essential for subtelomeric gene silencing in trypanosomes

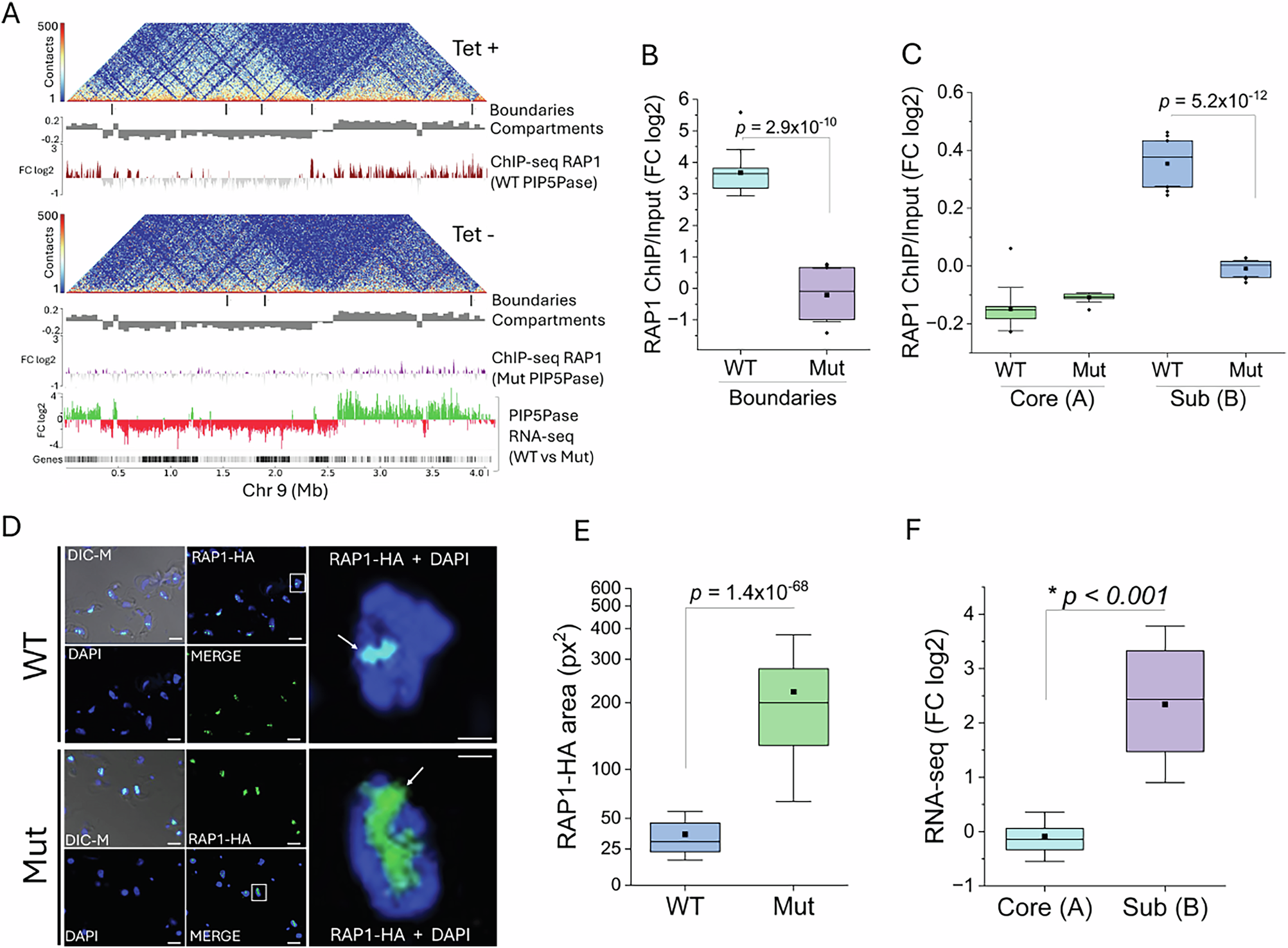
A Heatmap of Chr 9 chromatin contacts at 10 Kb resolution in cells expressing PIP5Pase (Tet +) or after its 24 h knockdown (Tet−). Tet, tetracycline. Below the heatmap are TAD boundaries, compartments, RAP1-HA ChIP-seq in cells exclusively expressing PIP5Pase (WT) or its catalytic inactive mutant (Mut, D360A/N362A), and RNA-seq log2 fold-change (FC) from cells exclusively expressing PIP5Pase (WT) versus its catalytic inactive mutant (Mut). Green, upregulated genes; red, downregulated genes. B, C RAP1-HA ChIP-seq enrichment in compartment boundaries (B, N = 22) and subtelomeric and core compartments (C, N = 22) in cells exclusively expressing WT or Mut PIP5Pase. FC, fold-change of RAP1-HA ChIP-seq vs Input. D Confocal microscopy of HA-tagged RAP1 (green) in T. brucei exclusively expressing WT or Mut PIP5Pase for 24 h. DNA stained with DAPI (blue). Bar = 10 µm, inset bar = 2.5 µm. DIC-M, merged differential interference contrast and fluorescence images. DAPI, 4′,6-diamidino-2-phenylindole. The image is representative of three biological replicates. E Quantification of the nuclear area occupied by RAP1-HA (as shown in D). N = 458 nuclei. px2, square pixel. F Log2 fold-change (FC) in the expression of genes from subtelomeric and core compartments in cells exclusively expressing WT or Mut PIP5Pase for 24 h. Data show transcript levels of genes within all core (N = 8572 genes) or all subtelomeric (N = 4416 genes/pseudogenes) chromosome compartments. Boxes in B, C, E, and F show IQR (25-75%); the center line is the median; the square is the mean; whiskers with minima and maxima are the ± SDM. p-values were calculated using two-sample two-sided t-test. * in F indicates p value is too low, nearly 0. RNA-seq and ChIP-seq show the average of three biological replicates. Hi-C data are the sum of three biological replicates for Tet+ and three biological replicates for Tet−. Hi-C matrices used for analysis and graphing were balanced with KR method and normalized to the smallest matrix for comparisons between groups. Source data are provided as a Source data file.