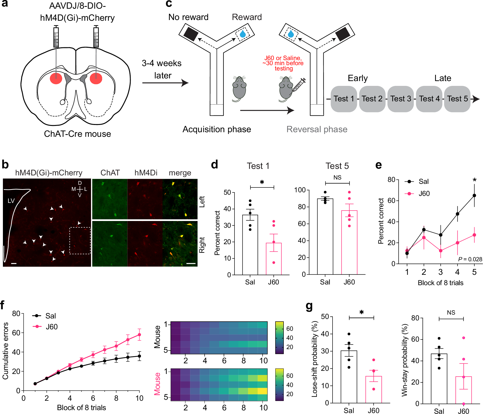
Fig. 6: Inhibition of striatal CINs impairs lose-shift behavior.
From: Spatially heterogeneous acetylcholine dynamics in the striatum promote behavioral flexibility

a Schematic of viral strategy showing stereotaxic injection location on atlas image87. b Left, Post hoc immunohistochemistry and confocal microscopy confirmed co-localization between Gi-DREADD and ChAT immunohistochemistry. Similar results were obtained in 9 other brains. Labeled cells are marked with arrow heads. D, dorsal; V, ventral; M medial; L, lateral; LV, lateral ventricle. Inset is shown on the right (bottom). Scale bars, 50 μm. c Timeline of the reversal learning procedure with Gi-DREADD inhibition: after animal recovery and viral expression, mice were initially trained in task acquisition, following which the reversal phase began (Tests 1–5). d Performance (percent correct, mean ± S.E.M.) of J60 and saline- treated animals in the reversal learning phase. Mean performance was significantly increased in the saline group compared with the J60 group in Test 1 (two-tailed, unpaired t test, P = 0.028, Cohen’s d = (–)1.54, 95% CI [− 2.98, − 0.09], n = 5 mice/group) but comparable in Test 5 (P = 0.11, Cohen’s d = (–)1.01, 95% CI [− 2.35, 0.32]). e Choice performance (mean ± S.E.M.) in Test 1 broken down by block of trials (8 trials/block). Two-way repeated measures ANOVA, main effect of group (F(1,8) = 7.225, P = 0.028) and block (F(4,32) = 6.193, P = 0.0008), but no interaction (F(4,32) = 2.188, P = 0.093), post hoc Tukey test). f Left, inhibition of CINs impaired the learning rate of the J60- compared with the saline-treated group. Learning curve showing trial-averaged cumulative errors broken down by block of trials (mean ± S.E.M.; 8 trials/block, first 80 trials across n = 10 mice). Note the rate of increase in the number of errors after the 3rd block in J60- relative to saline- treated mice. Right, Block-by-block heatmap of the cumulative errors for individual mice in each group. g Probability (percent, mean ± S.E.M.) of lose-shift (two-tailed, unpaired t test, P = 0.015, Cohen’s d = (–)1.77, 95% CI [− 3.27, − 0.26], n = 5 mice/group) and win-stay (two-tailed, unpaired t test, P = 0.14, Cohen’s d = (–)0.94, 95% CI [− 2.27, 0.38]) behaviors in the reversal phase. In (d, g), shaded circles represent individual mice, bars represent averages across mice. Source data are provided as a Source Data file.