Fig. 5: Ceefourin 2 affects the ABCC4 network.
From: Protein Kinase A and assembly of an ABCC4 protein network

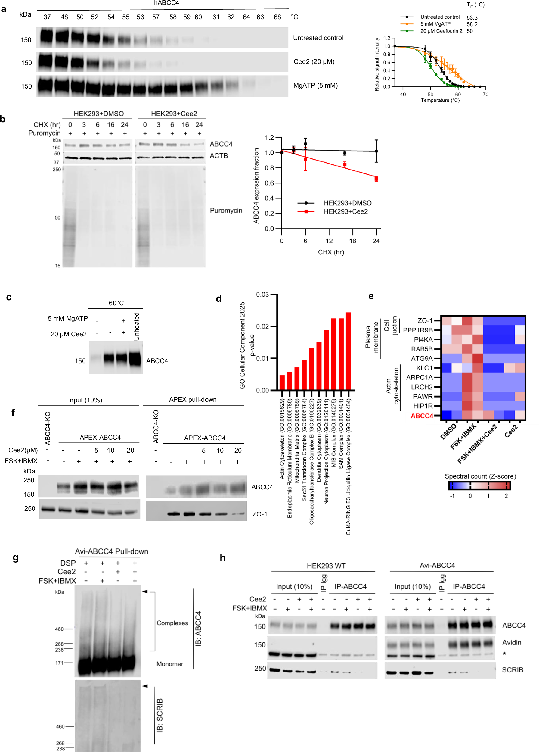
a Representative immunoblots demonstrate assessment of ABCC4 melting temperature (Tm) (left). Mean ± SEM of densitometry quantification of ABCC4 from 4 biological replicates of untreated control and 3 biological replicates of MgATP and Cee2 groups are shown on the right. b HEK293 cells were treated with DMSO or 20 µM Cee2 for 24 h, with CHX added at intervals to assess ABCC4 turnover and puromycin added 10 min before harvest. Representative immunoblots from 3 independent experiments are shown on the left. Graph (right) shows the assessed half-lives of endogenous ABCC4 with or without Cee2 treatment (mean ± SD). c Representative blot from 4 independent experiments shows ATP interaction with ABCC4 with or without Cee2. d Hyper-PKA-activation-induced ABCC4 neighborhood proteins significantly reduced by Cee2 were analyzed in GO Cellular Component 2025 analysis (Enrichr), where pathway enrichment was assessed by Fisher’s test and ranked by combined score. The top 10 terms and their raw p-value are shown. e ABCC4 neighborhood proteins significantly changed by Cee2 (see Suppementary Table 3) were sorted based on their subcellular localization. The heatmap showed those at the plasma membrane, cell junction, or actin cytoskeleton. f APEX-ABCC4 treated with 20 µM Cee2 or DMSO for 24 h, with FSK and IBMX added 4 h before endpoint. Post APEX activation, cell lysates were subjected to affinity pull-down. Representative immunoblots from 2 independent experiments are shown. g Avi-ABCC4 cells were treated with 20 µM Cee2 or DMSO for 48 hours, with FSK and IBMX added 4 h before endpoint. Cells were subjected to crosslinking and affinity pull-down. Arrows point out a visible protein complex containing ABCC4 and SCRIB, which was dramatically affected by the addition of Cee2. Representative blots of 3 independent experiments are shown. h HEK293 WT or Avi-ABCC4 cells were treated with 20 µM Cee2 or DMSO for 48 h, with FSK and IBMX included for 4 h before the Cee2 treatment endpoint. Co-IP was performed to assess SCRIB interaction with ABCC4. Representative blots of 2 independent experiments are shown. *Indicates a non-specific band of endogenous biotinylated protein.