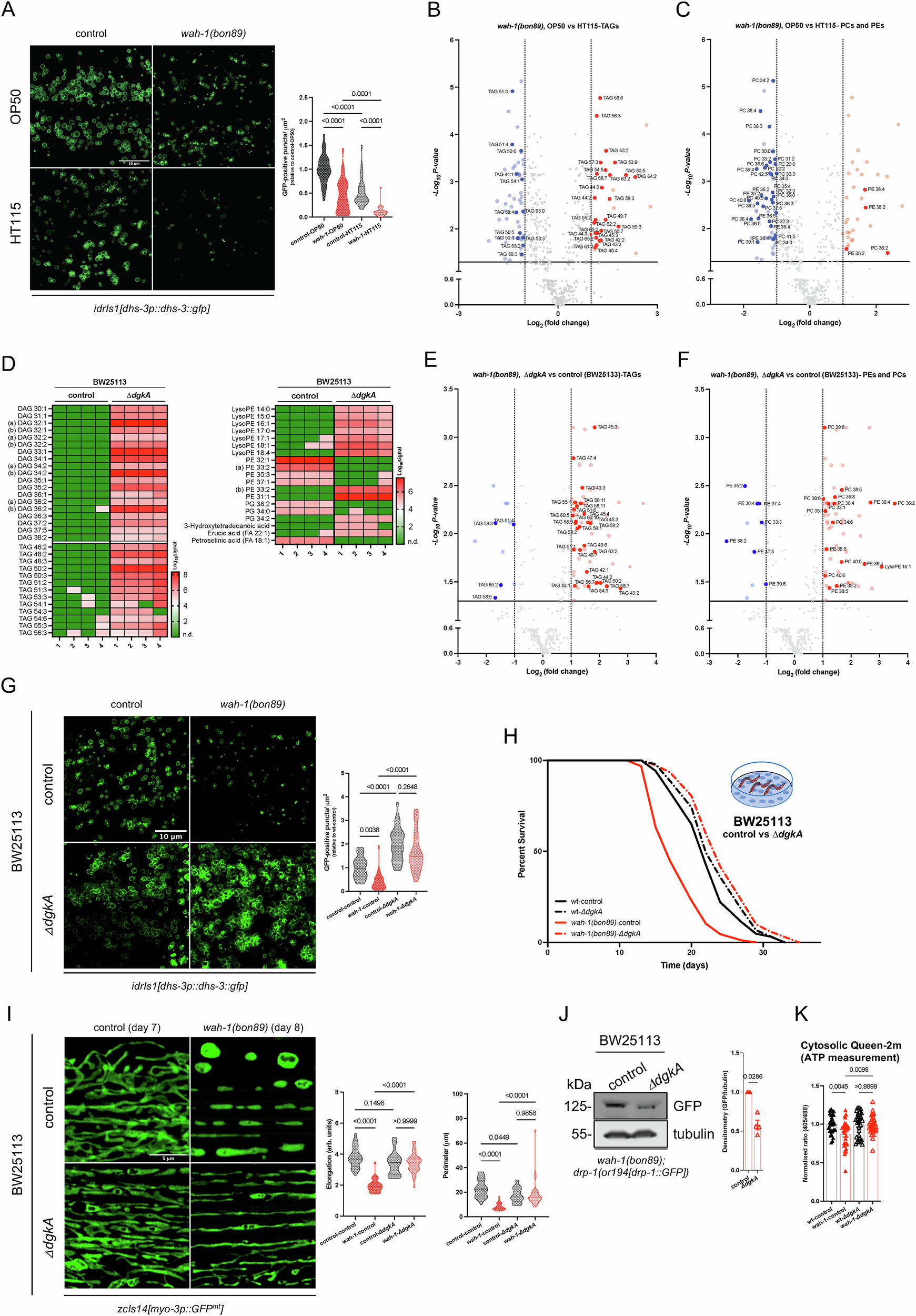
Fig. 3: Bacterial strains differentially affect storage lipids in wah-1 mutant nematodes.

A Representative confocal images of control and wah-1(bon89) animals expressing DHS-3::GFP. Quantification of GFP signal is provided on the right (n = 30–36 animals/condition from 3 biological replicates, one-way ANOVA, Šídák’s multiple comparisons test). Volcano plots of differentially regulated (B) triacylglycerols (TAGs) and (C) phosphatidylcholines (PCs) and phosphatidylethanolamines (PEs) in wah-1 mutants grown on OP50 vs animals on HT115 (two-tailed t-test, thresholds are: p value- ≤ 0.05 and log2FC- ±1). D Heat maps relative to the metabolomic analysis of E. coli K-12 control and ΔdgkA bacteria (BW25113 strain). For each condition, 4 biological replicates (indicated as 1 to 4) were analyzed. In the heatmap, (a) and (b) indicate lipid species with different chemical structure, but similar degrees of saturation. Data are reported in log10 signal scale (n.d.= not detected, as signal below the detection threshold). Volcano plots of differentially regulated (E) TAGs and (F) PEs and PCs in wah-1 mutants grown either on E. coli K-12 ΔdgkA or control (BW25113) (two-tailed t-test, thresholds are: p value- ≤ 0.05 and log2FC- ±1). G Representative confocal images of DHS-3::GFP-positive lipid droplets in control and wah-1(bon89) animals grown on E. coli K-12 control or ΔdgkA (BW25113). Quantification is provided on the right (n = 28–33 animals/conditions from 3 biological replicates, one-way ANOVA, Šídák’s multiple comparisons test). H Representative survival curves of wt (N2) and wah-1(bon89) animals grown on E. coli K-12 control and ΔdgkA. I Representative confocal images of mitochondrial morphology in animals grown on E. coli K-12 control and ΔdgkA. Quantification reports elongation score and perimeter (n = 26-30 animals/condition from 3 biological replicates, one-way ANOVA, Šídák’s multiple comparisons test). J Representative immunoblots of samples from wah-1 mutants expressing drp-1(or1941[drp-1::GFP]) grown on control and ΔdgkA bacteria (BW25113 strain). Densitometry is reported on the right (n = 4, Mean +/− SEM, two-tailed t-test, Mann-Whitney test). K Quantification of cytosolic Queen-2m fluorescence in wt and wah-1 mutants grown on E. coli K-12 control and ΔdgkA (n = 30 animals/condition from 3 biological replicates, Mean +/− SEM, one-way ANOVA, Šídák’s multiple comparisons test).