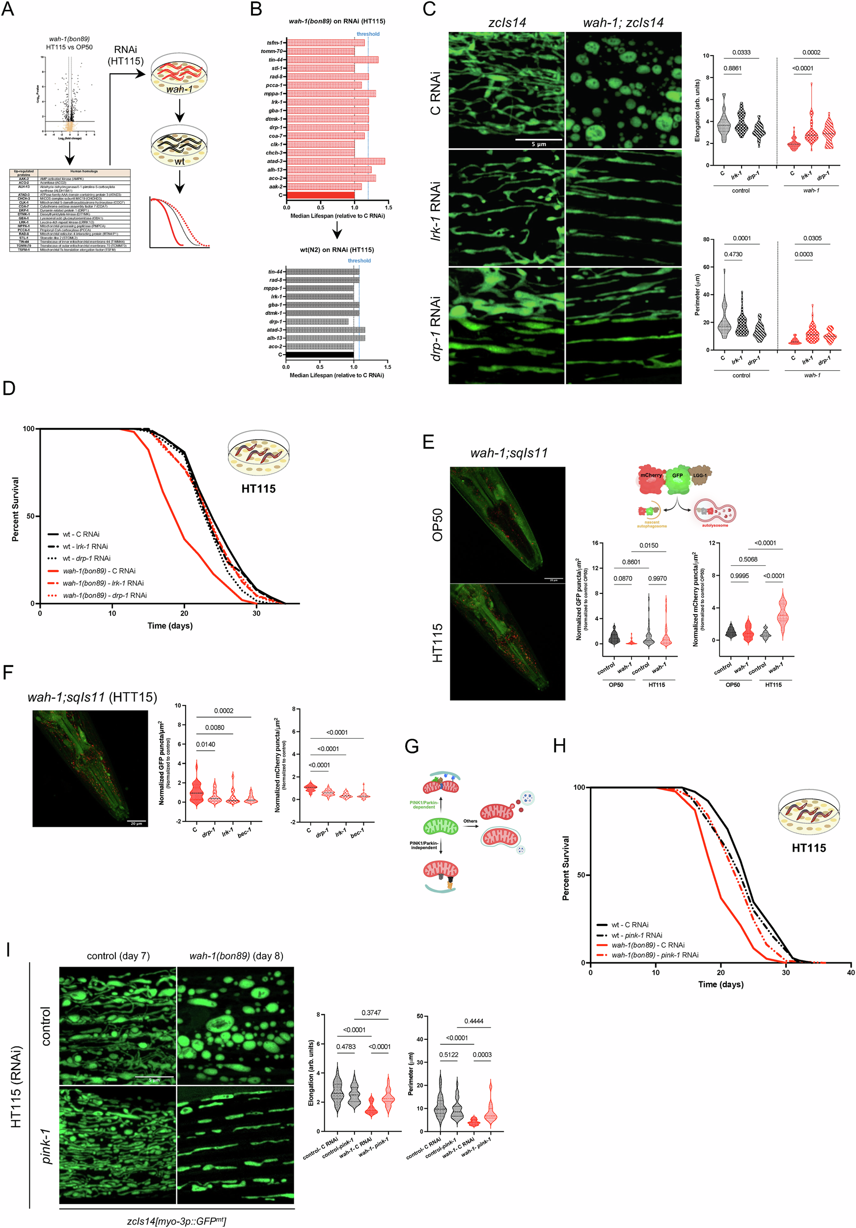
Fig. 4: LRK-1 and DRP-1 regulate mitochondrial morphology and autophagy in hypomorphic wah-1 mutants.

A Schematic representation of the HT115 RNAi screening against upregulated metabolic enzymes and mitochondrial-associated proteins in wah-1(bon89). B Median lifespan (relative to control) of wah-1(bon89) animals grown on the indicated RNAi. Out of the 18 clones, 10 RNAi (red bars) increase wah-1 survival by at least 20% (n = 1). As a counter-screening, the ten positive hits were tested in wt(N2) nematodes (n = 1). C Representative confocal images of mitochondrial network in control and wah-1 mutants grown on control, lrk-1 and drp-1 RNAi (HT115 bacteria). Mitochondrial morphology is measured by elongation score and perimeter (n = 30-40 animals/condition from 3 biological replicates, one-way ANOVA; Dunnett’ s multiple comparisons test). D Representative survival curves of wt (N2) and wah-1(bon89) animals grown on control, lrk-1 and drp-1 HT115 RNAi bacteria. E Confocal images of C. elegans heads expressing sqIs11[[lgg-1p::mCherry::GFP::lgg-1+ rol-6]. Scheme depicts the fluorescence quenching of mCherry::GFP::LGG-1 fusion proteins within an autolysosome. Created in BioRender. Bano, D. (2026) https://BioRender.com/xbjr3z5. The plot shows the quantification of mCherry-positive (right violin graph) and GFP-positive puncta (left violin graph) (n = 33–36 animals from 3 independent experiments, one-way ANOVA, Šídák’s multiple comparisons test). F Confocal image of wah-1 mutant expressing sqIs11[[lgg-1p::mCherry::GFP::lgg-1+ rol-6]. Analysis of GFP-positive (left violin graph) and mCherry-positive (right violin graph) puncta in wah-1(bon89) animals grown on control, drp-1, lrk-1 and bec-1 (as an inhibitor of autophagy) RNAi (HT115). Statistics of GFP/μm2 and mCherry-positive puncta are reported (n = 30-31 animals/condition from 3 biological replicates, one-way ANOVA, Dunnett’s multiple comparisons). G Schematic representation of mitophagy pathways. Created in BioRender. Bano, D. (2026) https://BioRender.com/xbjr3z5. H Representative lifespan assay of wt and wah-1(bon89) animals grown on control and pink-1 RNAi (HT115). (I) Confocal images of control and wah-1 mutants expressing zcIs14[myo-3p::GFP(mt)]. Animals were grown on control and pink-1 RNAi (HT115) since hatching. Quantification of mitochondrial elongation and perimeter is shown on the right (n = 27-31 animals/condition from 3 biological replicates; one-way ANOVA, Šídák’s multiple comparisons test).