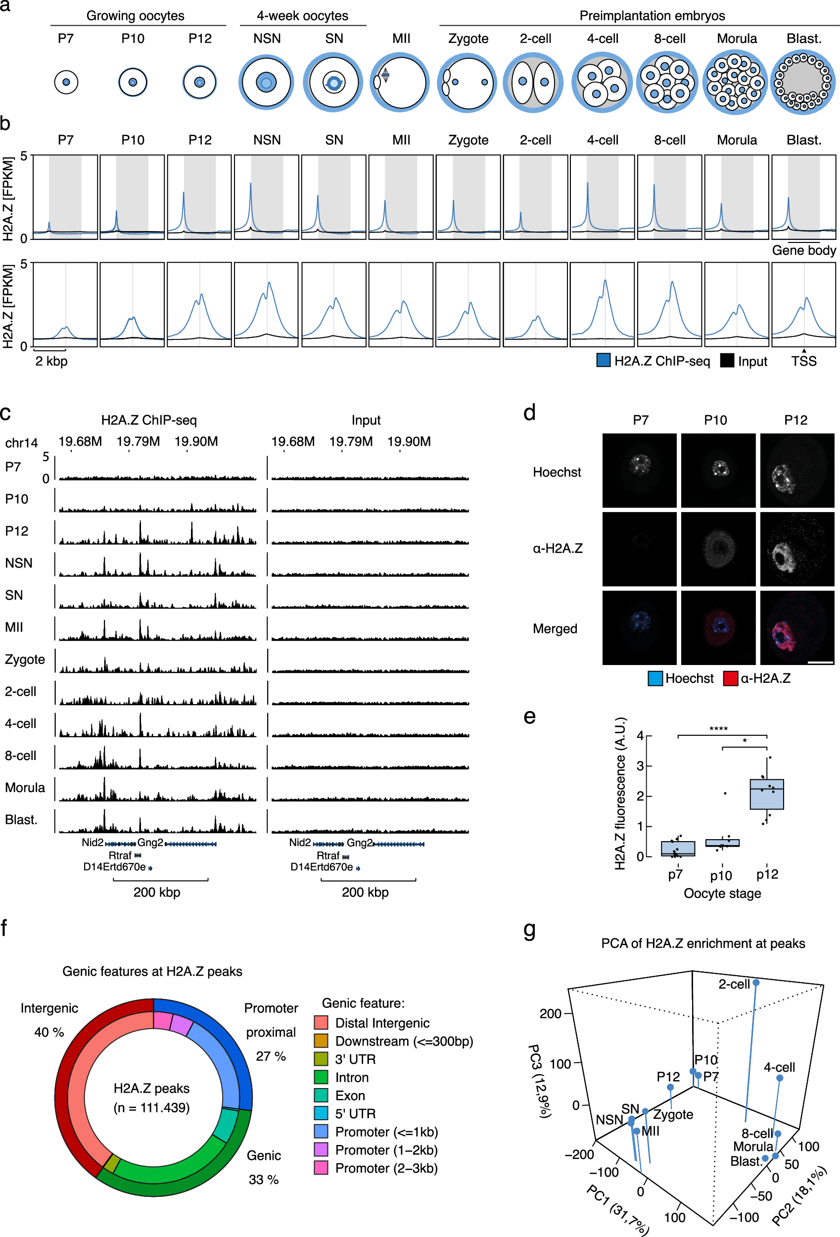
Fig. 1: H2A.Z is incorporated both in mouse oocytes and preimplantation embryos.
From: Major waves of H2A.Z incorporation during mouse oogenesis and preimplantation embryo development

a Overview of the developmental stages that were sampled and analyzed in this study. P, postnatal day; NSN, non-surrounded nucleolus; SN, surrounded nucleolus; MII, metaphase II; Blast., blastocyst. b H2A.Z ChIP-seq signal in different developmental stages at gene bodies (shaded area, upper panel), n = 47,248 and unique TSS ±2 kbp (shaded area, lower panel), n = 32,166. c Genome tracks of H2A.Z ChIP-seq signal from different developmental stages and at corresponding input samples, see also Supplementary Fig. 1a. d Representative fluorescence microscopy images of P7, P10, and P12 oocytes stained with an H2A.Z antibody, α-H2A.Z (red) and Hoechst 33342 (blue), shown here with consistent brightness and contrast. Bar = 20 µm. e Box plots of integrated fluorescence intensities in nuclei of P7(n = 13), P10(n = 8), and P12(n = 10) oocytes. The lines inside the boxes represent the median, the boxes the interquartile range, where whiskers extend 1.5x of this range. p-values were calculated using Kruskal-Wallis testing (p = 0.00003) followed by Dunn for multiple comparisons with Benjamini-Hochberg corrections for multiple testing (* p = 0.01; ****p = 0.00002). Source data are provided as a Source Data file. f H2A.Z ChIP-seq peak overlap with genomic features in the mm10 genome, see also Supplementary Fig. 1f. g Principal component analysis of the intensity of H2A.Z enrichment at H2A.Z peaks at different stages.