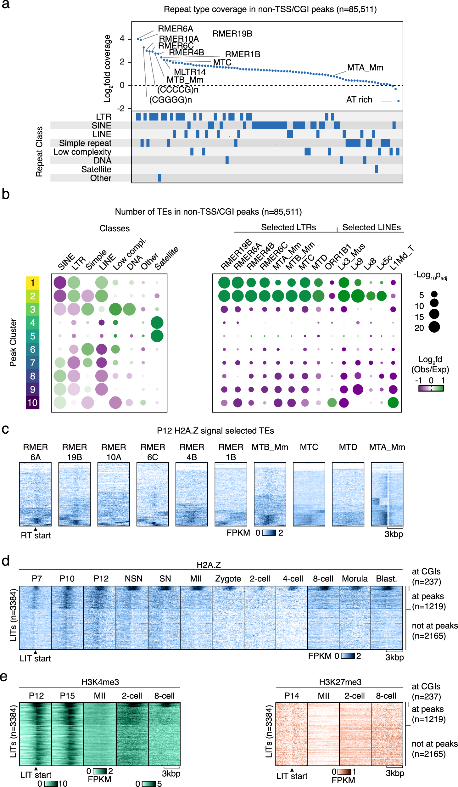
Fig. 4: Maternal H2A.Z signal is enriched at specific repetitive elements.
From: Major waves of H2A.Z incorporation during mouse oogenesis and preimplantation embryo development

a Log2fold difference between observed and expected coverage of 90 repetitive elements with >200 counts in the non-TSS/CGI H2A.Z peak set. The bottom panel shows the repeat class. b Bubble plots showing overlap of TE classes (left) and selected LTR and LINE subtypes (right) in clusters of non-TSS/CGI H2A.Z peaks compared to an average distribution across all clusters. p-values were calculated by two-sided Chi-Square tests, Benjamini-Hochberg adjusted for multiple testing. Bubbles corresponding to a p-value < 0.05 were excluded from the plot. A complete plot of all TE types can be found in Supplementary Fig. 6a. c Heatmaps showing H2A.Z enrichment at selected RTs during the P12 stage clustered based on the H2A.Z profile at the start of the RTs ±3 kbp. d Heatmaps of H2A.Z enrichment profiles at the start of LITs48 ±3 kbp sub grouped based on overlap to CGIs and H2A.Z Peaks. Blast., blastocyst. e H3K4me335 and H3K27me336,71 profiles at LITs ordered as Fig. 4d.