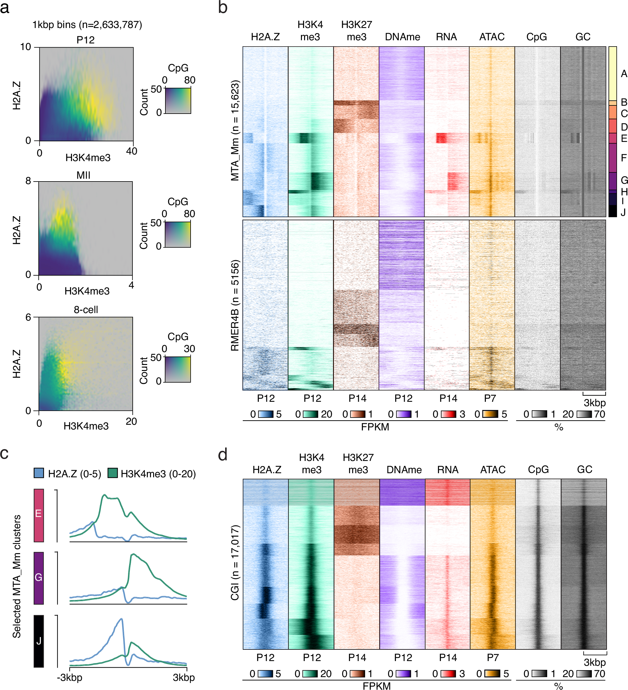
Fig. 5: H2A.Z signal is not correlated to H3K4me3 levels and CpG density at many loci.
From: Major waves of H2A.Z incorporation during mouse oogenesis and preimplantation embryo development

a Heatmaps showing the genome-wide relationships between H2A.Z, H3K4me335 and CpG density in selected developmental stages visualized in 1 kbp bins (n = 2,633,787). Opacity reflects the occurrences of indicated H3K4me3 and H2A.Z levels. b Heatmaps showing indicated features31,39,72 at selected RTs clustered based on the combined distribution of H2A.Z, H3K4me335 and H3K27me371 at the start of each RT ±3 kbp in growing oocytes (P12 or P14). c Average H2A.Z and H3K4me3 signal from selected clusters from 5b. d Heatmaps showing indicated features31,39,72 at CGIs clustered based on the combined distribution of H2A.Z, H3K4me335, and H3K27me371 at the start of each CGI in growing oocytes (P12 or P14).