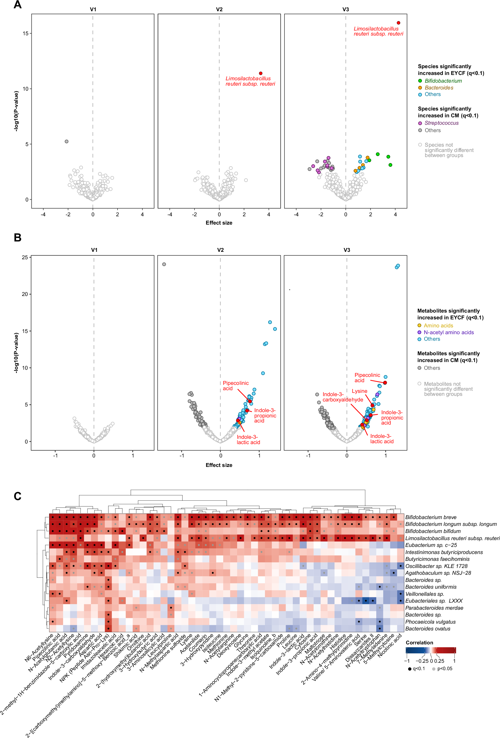
Fig. 3: EYCF consumption impacts both the fecal microbiome and metabolome.

Volcano plots of A the fecal microbiome and B the fecal metabolome depicting the difference between control-fed and EYCF-fed infants at each visit (421 samples in total, 208 EYCF and 213 CM). Group comparison was performed using a linear model at each visit with intervention group and sex as confounders, adding storage time as a confounder for the fecal metabolome, filtering species prevalence at 10% minimum. C Associations between the fecal metagenome and metabolome features significantly increased in the EYCF group at V3 using a linear model with sex and storage time as confounders.