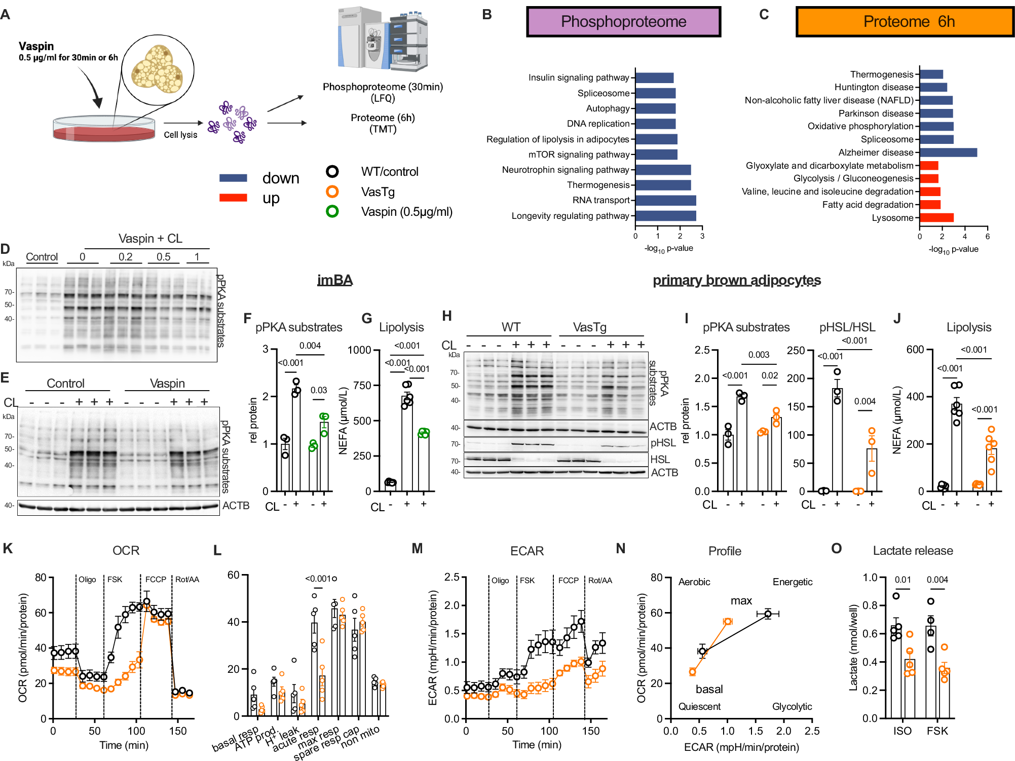
Fig. 2: Vaspin induces changes in cellular (phospho-) proteome and inhibits activation of brown adipocyte metabolism and thermogenesis.
From: Inhibition of adipocyte lipolysis by vaspin impairs thermoregulation in vivo

A Experimental design (created in BioRender, https://BioRender.com/sxodmnd). Differentiated immortalized brown adipocytes (imBA) were exposed to recombinant vaspin (0.5 µg/mL) for 30 min or 6 h, respectively. Proteome and phosphoproteome were created from proteins of the same samples. B, C KEGG pathway functional enrichment analyses of affected phosphorylation sites (after 30 min, B and protein abundances (after 6 h, (C). The vertical axis represents KEGG pathways significantly enriched, and the horizontal axis indicates -log10 (p-value). Significantly enriched KEGG pathways are labeled in red (increased) and blue (decreased). For details, please see “Methods” section. D Western blot analysis of basal and CL-induced PKA-activation in vaspin treated (0.2 – 1 µg/ml) imBA cells. E–G Western blot analysis and (F) quantification of basal and CL-induced PKA-activation as well as (G) free fatty acid release (NEFA, G), n = 6 per condition) in vaspin treated differentiated imBA. H–J Western blot analysis and (I) quantification of basal and CL-induced PKA and HSL activation as well as (J) free fatty acid release (NEFA), n = 6 per condition) in differentiated primary brown adipocytes from VasTg and WT mice. K, L Time-resolved OCR (K) of differentiated primary brown adipocytes from VasTg and WT mice measured by Seahorse (representative experiment, n = 5/5) and (L) quantification of basal respiration, ATP production, proton leak, acute response to FSK, maximum and spare respiratory capacity and non-mitochondrial respiration. M Time-resolved ECAR corresponding to the OCR shown in (K). N Energetic profile (OCR / ECAR plot from K and M) of differentiated primary brown adipocytes from VasTg and WT mice. O Lactate release from ISO and FSK treated primary brown adipocytes from VasTg and WT mice (n = 5/5). WT or control samples are indicated as black circles, VasTg samples as orange circles and Vaspin-treated samples as green circles. Data are presented as mean ± SEM of at least two (D, G) or three (E, F, H–N) independent experiments. Statistical significance was evaluated by two-way ANOVA with Šídák’s (L, O) or Tukey’s (F, G, J) post-hoc test or uncorrected Fischer’s LSD (I). *p value < 0.05, **p value < 0.01, ***p value < 0.001.