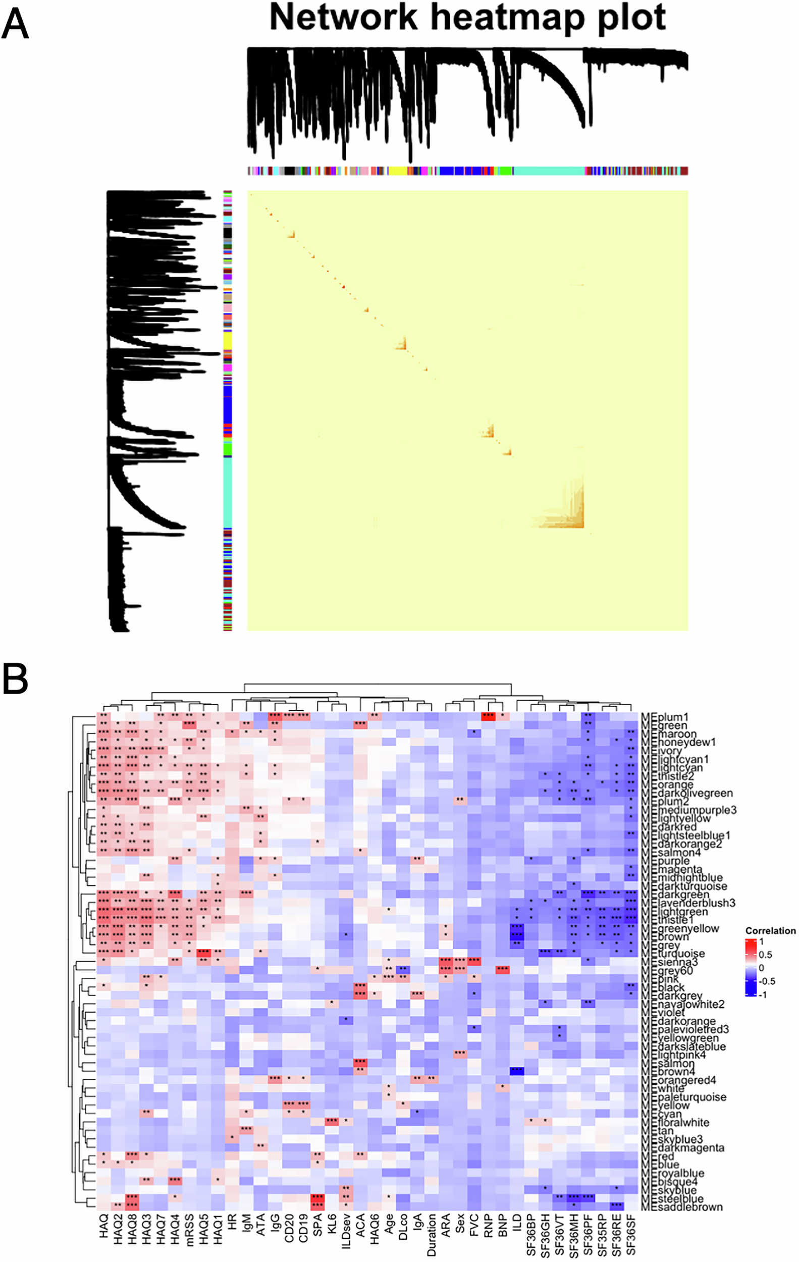
Fig. 5: Weighted correlation network analysis.

A Network heatmap plot illustrated by weighted correlation network analysis (WGCNA) analysis. Branches in the hierarchical clustering dendrograms correspond to modules. Color-coded module membership is displayed in the color bars below and to the right of the dendrograms. In the heatmap, high co-expression interconnectedness is indicated by progressively more saturated yellow and red colors. B The heatmap shows the correlation between each module and clinical trait. HAQ: health-associated quality of life. HR: high responder. SF36: short-form 36-item health survey. PF: physical functioning. RP: role physical. BP bodily pain. GH: general health. VT: vitality. SF: social functioning. RE: role emotional. MH: mental health. RNP: anti-ribonucleoprotein antibody. *: P < 0.05, **: P < 0.01, ***: P < 0.001. P values were calculated by Spearman’s correlation test.