Fig. 2: Alterations in glioma development upon pericyte reduction occur in different mouse models.
From: Pericytes orchestrate a tumor-restraining microenvironment in glioblastoma

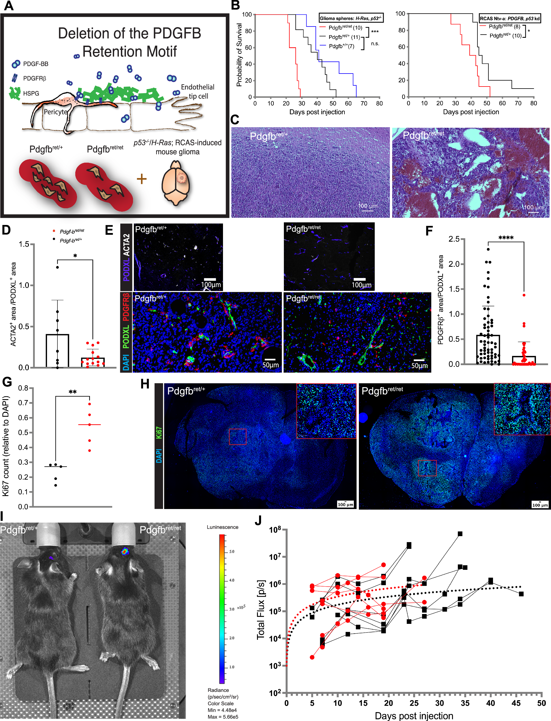
A Schematic of tumor cell engraftment or virus-mediated glioma generation in Pdgfbret/ret mice. B Kaplan–Meier curves, showing symptom-free survival of Pdgfbret/ret, Pdgfbret/+ and Pdgfb+/+ mice transplanted with p53−/−, H-Ras over-expressing tumor cells (left panel) and RCAS-PDGFB/shp53 virus-producing DF-1 cells (right panel). The number of mice analyzed for each model is indicated in parentheses. Log-ranked test, p > 0.0001, chi-square = 27.54, df = 2 (left panel), p = 0.0408, chi-square = 4.185, df = 1 (rigth panel). C Representative H&E fields from p53−/−/H-Ras tumor cell-induced gliomas in Pdgfbret/ret and Pdgfbret/+ mice. Pericyte vessel coverage in GL261 tumor cell (D, upper panels in E) and PDGFB-induced (F, lower panels in E) gliomas in Pdgfbret/ret and Pdgfbret/+ mice, presented as ACTA2+/PODXL+ and PDGFRβ+/PODXL+ ratios, derived from the area quantification analysis of immunostained glioma sections (E). Three Pdgfbret/+ and four Pdgfbret/ret mice were used for the GL261 analysis, and five Pdgfbret/+ and three Pdgfbret/ret mice were used for the PDGFB-induction-based analysis. Each dot represents a tumor section taken from a distinct tumor position. Mean (open bars) and SD are shown. Two-sided t-test, p = 0.021, t = 2.496, df = 20 (D), p < 0.0001, t = 4.315, df = 99 (E). Proliferation analysis of Pdgfbret/ret (n = 5) and Pdgfbret/+ (n = 5) PDGFB-induced gliomas, presented as Ki67+ cells relative to DAPI (G), quantified from immunostainings (H). Median is indicated. Two-sided t-test, p = 0.0014, t = 4.796, df = 8 (G). Boxes denote the enlarged regions. I, J IVIS imaging of tumor-bearing mice from day 5 to 47 after transplantation of luciferase-expressing, p53−/−/H-Ras tumor cells. I Representative IVIS scan of a Pdgfbret/ret and a Pdgfbret/+ mouse, 15 days post-transplantation. J Total photon flux, measured continuously from 8 Pdgfbret/ret and 7 Pdgfbret/+ mice, was fitted to a non-linear model (dotted curves), representing an estimate of the tumor growth kinetics. Each dot represents the photon flux measurement of one mouse at a certain time point, each line represents a mouse included in the analysis. For plotted data, Pdgfbret/+ is depicted in black and Pdgfbret/ret in red. *p < 0.05, **p < 0.01, ***p < 0.001, ****p < 0.0001, ns not significant. Source data are provided as a Source data file.