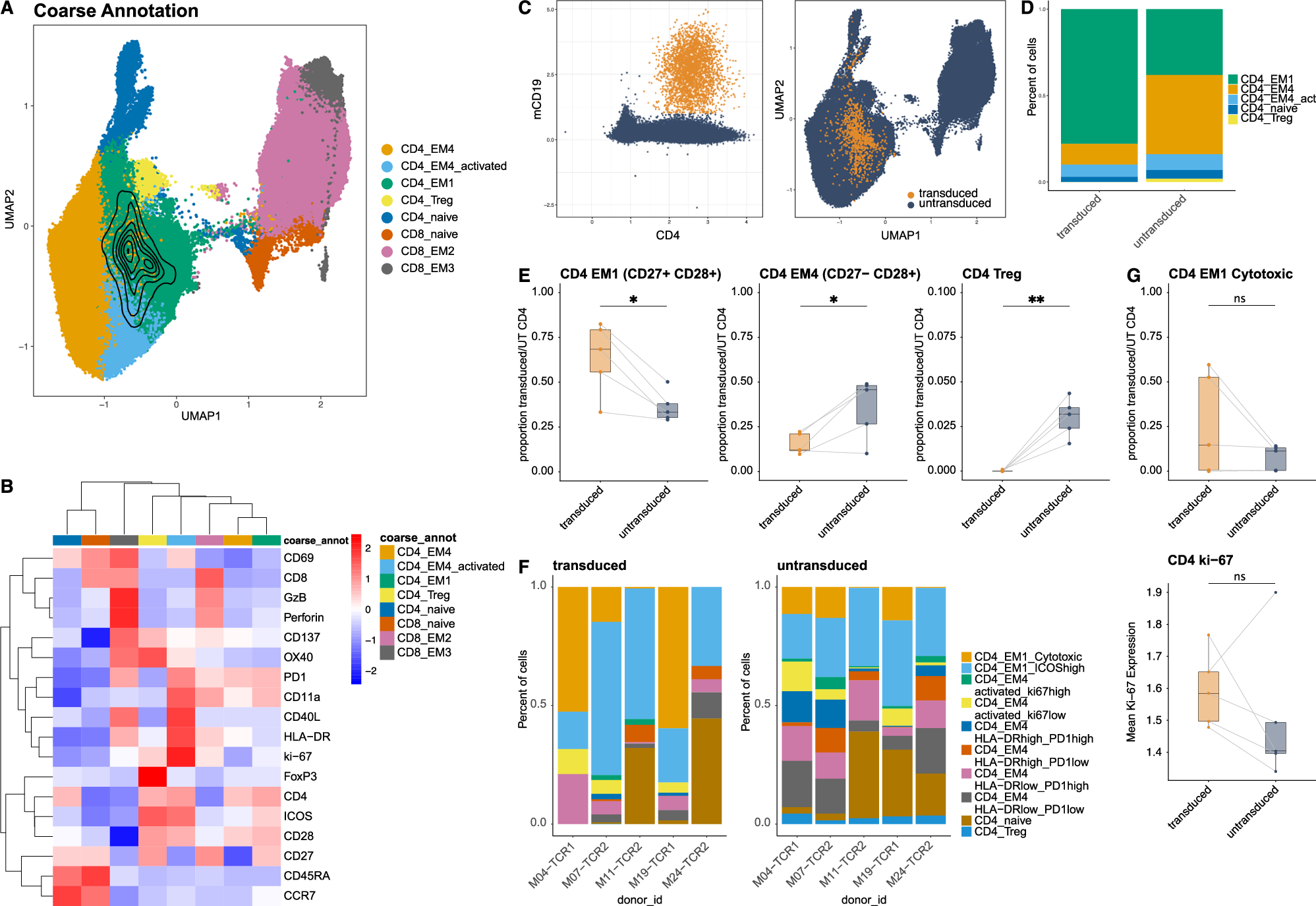
Fig. 5: LANA-specific CD4+ T cells acquire an early differentiated effector memory phenotype in vivo.
From: LANA-specific CD4+ effector T cells accumulate at the site of KSHV infection in humanized mice

A UMAP visualization and FlowSOM clustering based on markers expressed on CD3+ T cells from seven animals injected with Cl33 TCR-transduced T cells from two independent experiments. mCD19 and mCB were excluded from the UMAP and clustering analysis, but mCD19+ T cells are highlighted by an overlaid contour plot on the UMAP. B z-score normalized average expression of T cell markers per coarse annotated cluster. C Scatterplot of CD4 vs mCD19 normalized expression highlighting the defined transgenic Cl33 TCR-transduced T cells in orange, characterized by mCD19 expression >1 and CD4 expression levels>1.25. UMAP shows Cl33 TCR-transduced T cells in orange. D Stacked bar plot of frequencies of coarse cluster annotations per cell within TCR-transduced T cells and untransduced CD4+ T cells. E Frequency of cells within the EM1, EM4, and Treg cluster within transduced or untransduced CD4+ cells. Graphs show boxplots and individual values of five animals from two independent experiments. Two animals with <10 transduced cells were excluded from the analysis. Paired two-tailed t-test, two-sided p-value. F Stacked bar plot of frequencies of fine cluster annotations per cell within TCR-transduced T cells and untransduced CD4+ T cells per individual mouse (donor_id). G Frequency of cells within the EM1 cytotoxic cluster within transduced or untransduced CD4+ cells (top panel). Mean Ki-67 normalized expression within transduced or untransduced CD4+ cells (bottom panel). Graphs show boxplots and individual values of five animals from two independent experiments. Two animals with <10 transduced cells were excluded from the analysis. Paired t-test, two-sided p-value. (A–G) *p < 0.05, **p < 0.01, ***p < 0.001, ****p < 0.0001. Exact significant p ≥ 0.0001 from left to right (5E) p = 0.014, p = 0.032, p = 0.0031.