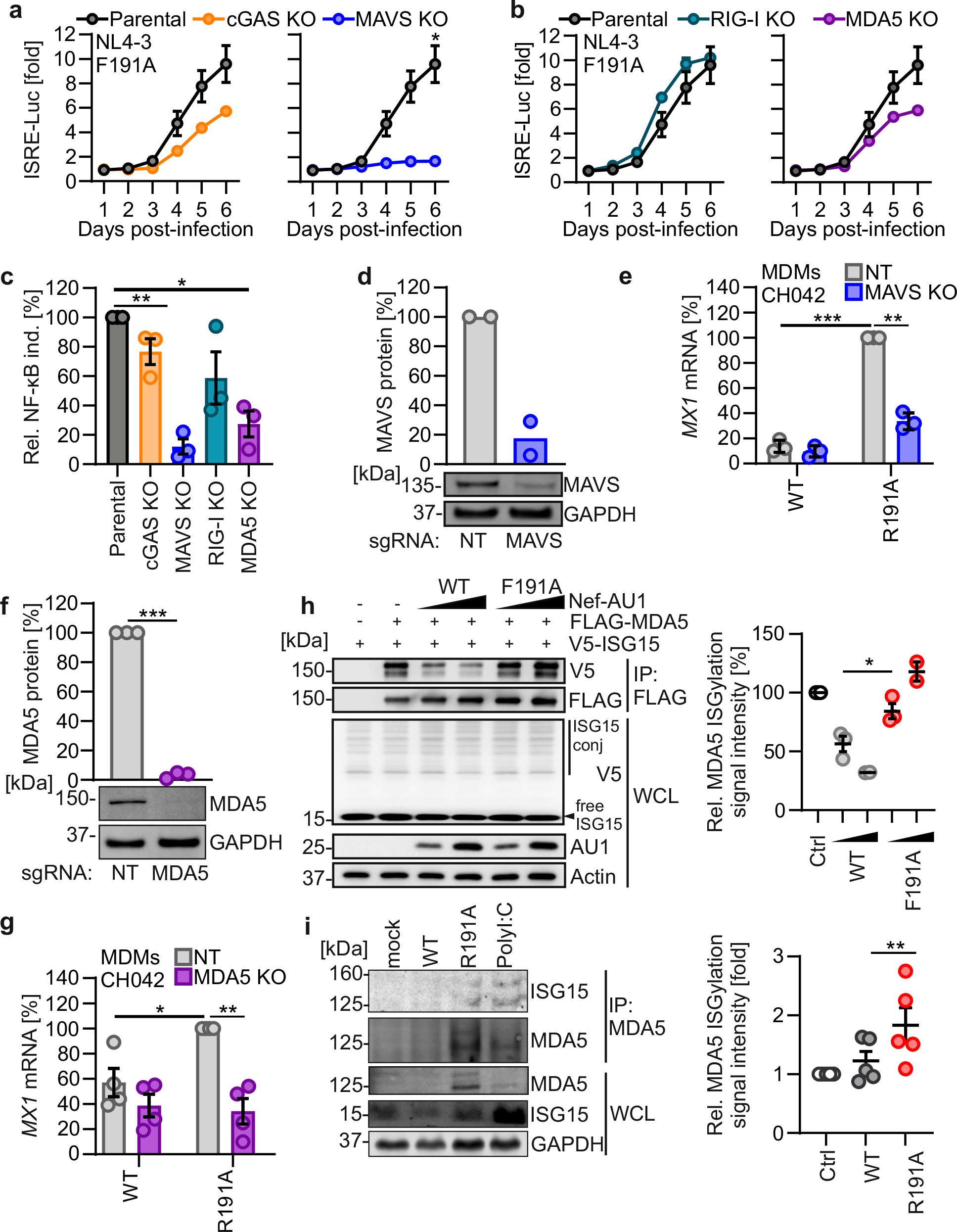
Fig. 4: Nef antagonizes HIV-1 sensing by MDA5.
From: Nef stabilizes actin to prevent HIV-1 sensing by RIG-I-like receptors

a and b Relative luciferase (LUC) induction by infection with VSV-G pseudotyped NL4-3 expressing F191A Nef in parental (gray) THP-1 dual cells, CGAS KO (orange), or MAVS KO (blue) (a) and parental (gray), RIG-I KO (petrol), or MDA5 KO (purple) (b). Each point represents the mean of triplicates (±SEM). Repeated-measure two-way ANOVA, Geisser–Greenhouse’s correction. c Relative NF-κB (SEAP) induction by infection with VSV-G pseudotyped NL4-3 expressing F191A Nef in the indicated THP-1 dual cells at 4 dpi. Points represent individual experiments, normalized to values obtained in the parental cells (N = 3). d Quantification (above) and western blot (below) of MAVS in MDMs electroporated with Cas9/NT-sgRNA (gray) or Cas9/MAVS-sgRNA (blue) complex (N = 2 donors). e qRT-PCR analysis of MX1 mRNA induction of cells in (d) infected with VSV-G pseudotyped HIV-1 CH042 WT or Nef R191A at 48 h post-infection (N = 3 donors), normalized to NT-electroporated cells infected with HIV-1 CH042 Nef R191A. f Quantification (above) and western blot (below) of MDA5 in MDMs electroporated with Cas9/NT-sgRNA (gray) or Cas9/MDA5-sgRNA (purple) complex (N = 3 donors). g qRT-PCR analysis of MX1 mRNA induction of cells in (f) infected as in (e) (N = 4 donors). h Western blot (left) and quantification (right) showing ISGylation (V5-ISG15) of MDA5 in HEK293T cells overexpressing ISG15-V5, MDA5-FLAG, and the indicated Nef-AU1 allele (WT, gray; F191A, red), and treated with poly (I:C) HWM-Lyovec for 12 h. Data shows mean (±SEM), each point represents one experiment, normalized to values in the absence of Nef (N = 2-3 independent experiments). i Western blot (left) and quantification (right) of ISGylation (ISG15) conjugates in immunoprecipitated MDA5 from MDMs infected as in (e), or treated with poly (I:C) HWM-Lyovec and in the presence of 0.5 mM nucleosides. Values are normalized to those obtained in mock cells. Data shows mean (±SEM; N = 5 donors). Two-sided ratio paired t-test. Unless otherwise indicated, bars represent mean (±SEM), points represent individual donors, and statistical analysis was done using two-sided Welch’s t tests. P values are indicated as *p < 0.05; **p < 0.01; ***p < 0.001 or not significant (p > 0.05). Exact P values and Source data are provided in the Source data file.