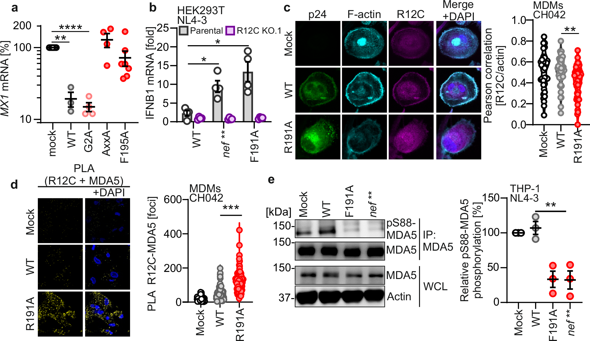
Fig. 5: Nef prevents R12C-mediated dephosphorylation of RLRs.
From: Nef stabilizes actin to prevent HIV-1 sensing by RIG-I-like receptors

a Relative induction of the Cricetulus griseus mx1-like gene in CHO cells expressing the indicated Nef mutants as a doxycycline-inducible gene. CHO cells were treated with doxycycline and infected with 25 HAU SeV. Mx1-like gene induction was measured by qRT-PCR at 24 hpi. Values are normalized to those obtained in the absence of doxycycline. Each point represents an individual experiment (N = 3, WT, gray; N = 4, G2A, pink; N = 4, AxxA, red; N = 7, F195A, red), line indicates mean (±SEM). b qRT-PCR of cellular IFNB1 mRNA levels in parental (gray) or R12C KO.1 (purple) HEK293T cells transfected with proviral HIV-1 NL4-3 expressing WT Nef, Nef F191A mutation or lacking Nef. Bars show mean (±SEM) relative to cells transfected with an empty vector. Each point represents an individual experiment (N = 5). c Representative confocal microscopy images (left) showing intracellular p24 (green), F-actin (cyan), R12C (magenta), and DAPI (blue) in primary MDMs infected with VSV-G pseudotyped HIV-1 CH042 WT or expressing R191A Nef in the presence of 0.5 mM nucleosides. Scale bar: 10 µm. Quantification of Pearson colocalization between R12C and F-actin (right). Each point represents the value obtained for one cell (N = 36 cells, mock; N = 43 cells, WT; N = 43 cells). d Proximity ligation assay (left; PLA) of endogenous R12C and MDA5 in primary MDMs infected as described in (c). Scale bar 10 µm. Quantification of the PLA signal (right). Each point represents the number of foci per cell (N = 80 cells, mock; N = 89 cells, WT; N = 80 cells). e Western blot (left) and quantification (right) showing phosphorylation of MDA5 at S88 after pulldown of endogenous MDA5 in THP-1 cells that were either mock-treated or infected with non-pseudotyped HIV-1 NL4-3 WT (gray) or F191A (red) Nef, or lacking Nef (red). Data shows mean ( ± SEM), each point represents one experiment (N = 3). Unless otherwise indicated, statistical analysis was done using two-way Welch’s t tests. P values are indicated as *p < 0.05; **p < 0.01; ***p < 0.001; ****p < 0.0001, or not significant (p > 0.05). Exact P values and Source data are provided in the Source data file.